Suppr超能文献

长链非编码RNA PRKCA-AS1促进肺腺癌进展,并作为竞争性内源RNA通过海绵吸附miR-508-5p来调控S100A16。

LncRNA PRKCA-AS1 promotes LUAD progression and function as a ceRNA to regulate S100A16 by sponging miR-508-5p.

作者信息

Wu Chaohui, Yang Jiansheng, Lin Xianbin, Wu Jingyang, Yang Chuangcai, Chen Shuchen

机构信息

Department of Thoracic and Cardiovascular Surgery, The Second Affiliated Hospital of Fujian Medical University, Quanzhou, Fujian, 362000, China.

Department of Thoracic Surgery, Fujian Medical University Union Hospital, Fuzhou, Fujian, 350001, China.

出版信息

J Cancer. 2024 Jan 27;15(6):1718-1730. doi: 10.7150/jca.91184. eCollection 2024.

Abstract

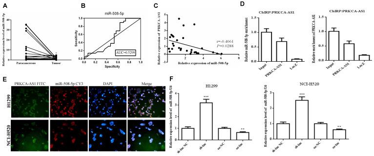
This study aimed to elucidate the underlying mechanism of LncRNA PRKCA-AS1 in lung adenocarcinoma (LUAD). The expression of LncRNA PRKCA-AS1, miR-508-5p and S100A16, in LUAD tissues or cell lines (NCI-H520 and H1299) was analyzed with qRT-PCR. The clinical diagnostic value of LncRNA PRKCAAS1, miR-508-5p and S100A16 in LUAD were analyzed by receptor operating characteristic (ROC) curve. Then we knockdown or overexpression of PRKCAAS1 in NCI-H520 and H1299 cells, and the cell function test was applied to detect the activity and metastasis level of cells in different transfection groups. Then Pearson correlation analysis was used for the correlation between miR-508-5p and PRKCA-AS1. The dual-luciferase reporter experiment and CHIRP analysis was conducted to verify the target binding relationship of PRKCA-AS1, miR-508-5p or S100A16. FISH assay analyzed the colocalization of PRKCA-AS1 and miR-508-5p in NCI-H520 and H1299 cells. Rescue experiment and tumorigenesis experiment in nude mice further explore the regulatory mechanisms of LncRNA PRKCA-AS1, miR-508-5p and S100A16 on LUAD progression in vitro and in vivo. From the results, PRKCA-AS1 and S100A16 were up-regulated in LUAD tissues, while miR-508-5p was downregulated compared with the adjacent tissues. And gain-of-function revealed that PRKCA-AS1 knock-down apparently suppressed the cell proliferation and metastasis, whereas miR-508-5p inhibitors or S100A16 overexpression showed a opposite effect. In addition, there is evidence that PRKCA-AS1, miR-508-5p and S100A16 have a targeted regulatory relationship. Moreover, rescue experiment and tumorigenesis experiment in nude mice further confirmed that LncRNA PRKCA-AS1 regulates S100A16 through sponging miR-508-5p to regulate LUAD progression in vitro and in vivo. These results demonstrated that LncRNA PRKCA-AS1 might regulate LUAD by acting as a ceRNA via sponging miR-508-5p and regulating S100A16 expression, indicating that manipulation of PRKCA-AS1 might be a potential therapeutic strategy in LUAD.

摘要

本研究旨在阐明长链非编码RNA PRKCA-AS1在肺腺癌(LUAD)中的潜在机制。采用qRT-PCR分析长链非编码RNA PRKCA-AS1、miR-508-5p和S100A16在LUAD组织或细胞系(NCI-H520和H1299)中的表达。通过受体操作特征(ROC)曲线分析长链非编码RNA PRKCAAS1、miR-508-5p和S100A16在LUAD中的临床诊断价值。然后我们在NCI-H520和H1299细胞中敲低或过表达PRKCAAS1,并应用细胞功能试验检测不同转染组细胞的活性和转移水平。然后采用Pearson相关分析miR-508-5p与PRKCA-AS1之间的相关性。进行双荧光素酶报告基因实验和CHIRP分析以验证PRKCA-AS1、miR-508-5p或S100A16的靶标结合关系。荧光原位杂交(FISH)试验分析PRKCA-AS1和miR-508-5p在NCI-H520和H1299细胞中的共定位。在裸鼠中进行挽救实验和肿瘤发生实验,进一步探索长链非编码RNA PRKCA-AS1、miR-508-5p和S100A16在体外和体内对LUAD进展的调控机制。结果显示,与相邻组织相比,PRKCA-AS1和S100A16在LUAD组织中上调,而miR-508-5p下调。功能获得实验表明,敲低PRKCA-AS1明显抑制细胞增殖和转移,而miR-508-5p抑制剂或S100A16过表达则显示相反的效果。此外,有证据表明PRKCA-AS1、miR-508-5p和S100A16存在靶向调控关系。而且,在裸鼠中进行的挽救实验和肿瘤发生实验进一步证实,长链非编码RNA PRKCA-AS1通过海绵吸附miR-508-5p来调节S100A16,从而在体外和体内调节LUAD进展。这些结果表明,长链非编码RNA PRKCA-AS1可能通过作为竞争性内源RNA(ceRNA)海绵吸附miR-508-5p并调节S100A16表达来调控LUAD,这表明操纵PRKCA-AS1可能是LUAD的一种潜在治疗策略。

https://cdn.ncbi.nlm.nih.gov/pmc/blobs/a4de/10869986/5a4dbe398277/jcav15p1718g001.jpg

文献AI研究员

20分钟写一篇综述,助力文献阅读效率提升50倍。

立即体验

用中文搜PubMed

大模型驱动的PubMed中文搜索引擎

马上搜索

文档翻译

学术文献翻译模型,支持多种主流文档格式。

立即体验