Suppr超能文献

桔梗皂苷D2通过调节NIX诱导的线粒体自噬增强P21/细胞周期蛋白A2介导的肝癌细胞衰老。

Platycodin D2 enhances P21/CyclinA2-mediated senescence of HCC cells by regulating NIX-induced mitophagy.

作者信息

Sun Lili, Li Yaru, Zhao Renshuang, Fan Qinlei, Liu Fei, Zhu Yilong, Han Jicheng, Liu Yunyun, Jin Ningyi, Li Xiao, Li Yiquan

机构信息

Medical College, Yanbian University, Yanji, 133002, People's Republic of China.

Department of Head and Neck Surgery, Tumor Hospital of Jilin Province, Changchun, 130000, People's Republic of China.

出版信息

Cancer Cell Int. 2024 Feb 19;24(1):79. doi: 10.1186/s12935-024-03263-y.

Abstract

BACKGROUND

Hepatocellular carcinoma (HCC) cells usually show strong resistance to chemotherapy, which not only reduces the efficacy of chemotherapy but also increases the side effects. Regulation of autophagy plays an important role in tumor treatment. Cell senescence is also an important anti-cancer mechanism, which has become an important target for tumor treatment. Therefore, it is of great clinical significance to find anti-HCC drugs that act through this new mechanism. Platycodin D2 (PD2) is a new saponin compound extracted from the traditional Chinese medicine Platycodon grandiflorum.

PURPOSE

Our study aimed to explore the effects of PD2 on HCC and identify the underlying mechanisms.

METHODS

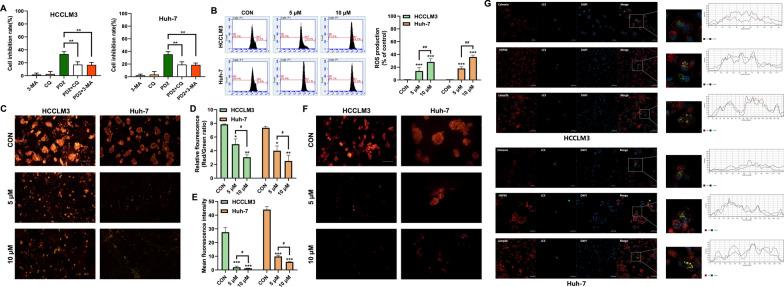
First, the CCK8 assay was used to detect the inhibitory effect of PD2 on HCC cells. Then, different pathways of programmed cell death and cell cycle regulators were measured. In addition, we assessed the effects of PD2 on the autophagy and senescence of HCC cells by flow cytometry, immunofluorescence staining, and Western blotting. Finally, we studied the in vivo effect of PD2 on HCC cells by using a mouse tumor-bearing model.

RESULTS

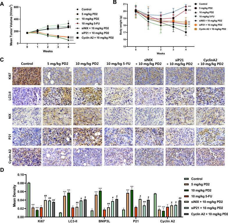
Studies have shown that PD2 has a good anti-tumor effect, but the specific molecular mechanism has not been clarified. In this study, we found that PD2 has no obvious toxic effect on normal hepatocytes, but it can significantly inhibit the proliferation of HCC cells, induce mitochondrial dysfunction, enhance autophagy and cell senescence, upregulate NIX and P21, and downregulate CyclinA2. Gene silencing and overexpression indicated that PD2 induced mitophagy in HCC cells through NIX, thereby activating the P21/CyclinA2 pathway and promoting cell senescence.

CONCLUSIONS

These results indicate that PD2 induces HCC cell death through autophagy and aging. Our findings provide a new strategy for treating HCC.

摘要

背景

肝细胞癌(HCC)细胞通常对化疗表现出强烈抗性,这不仅降低了化疗疗效,还增加了副作用。自噬调节在肿瘤治疗中起着重要作用。细胞衰老也是一种重要的抗癌机制,已成为肿瘤治疗的重要靶点。因此,寻找通过这种新机制发挥作用的抗HCC药物具有重要的临床意义。桔梗皂苷D2(PD2)是从传统中药桔梗中提取的一种新型皂苷化合物。

目的

本研究旨在探讨PD2对HCC的影响并确定其潜在机制。

方法

首先,采用CCK8法检测PD2对HCC细胞的抑制作用。然后,检测程序性细胞死亡的不同途径和细胞周期调节因子。此外,通过流式细胞术、免疫荧光染色和蛋白质印迹法评估PD2对HCC细胞自噬和衰老的影响。最后,利用小鼠荷瘤模型研究PD2在体内对HCC细胞的作用。

结果

研究表明PD2具有良好的抗肿瘤作用,但具体分子机制尚未阐明。在本研究中,我们发现PD2对正常肝细胞无明显毒性作用,但可显著抑制HCC细胞增殖,诱导线粒体功能障碍,增强自噬和细胞衰老,上调NIX和P21,下调CyclinA2。基因沉默和过表达表明,PD2通过NIX诱导HCC细胞发生线粒体自噬,从而激活P21/CyclinA2途径并促进细胞衰老。

结论

这些结果表明,PD2通过自噬和衰老诱导HCC细胞死亡。我们的研究结果为治疗HCC提供了一种新策略。

https://cdn.ncbi.nlm.nih.gov/pmc/blobs/8519/10875888/81272bb56410/12935_2024_3263_Fig1_HTML.jpg

文献AI研究员

20分钟写一篇综述,助力文献阅读效率提升50倍。

立即体验

用中文搜PubMed

大模型驱动的PubMed中文搜索引擎

马上搜索

文档翻译

学术文献翻译模型,支持多种主流文档格式。

立即体验