Suppr超能文献

通过抑制 ATM 增强胰腺癌中辐射诱导的 I 型干扰素抗肿瘤免疫反应。

Potentiating the radiation-induced type I interferon antitumoral immune response by ATM inhibition in pancreatic cancer.

机构信息

Department of Radiation Oncology and.

Rogel Cancer Center, University of Michigan, Ann Arbor, Michigan, USA.

出版信息

JCI Insight. 2024 Feb 20;9(6):e168824. doi: 10.1172/jci.insight.168824.

Abstract

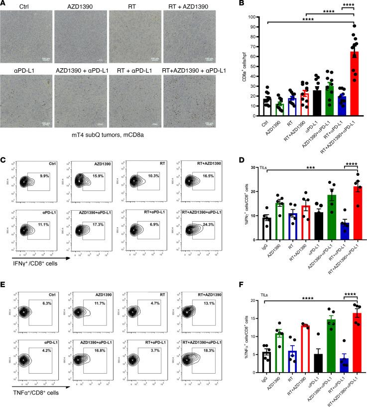
Radiotherapy induces a type I interferon-mediated (T1IFN-mediated) antitumoral immune response that we hypothesized could be potentiated by a first-in-class ataxia telangiectasia mutated (ATM) inhibitor, leading to enhanced innate immune signaling, T1IFN expression, and sensitization to immunotherapy in pancreatic cancer. We evaluated the effects of AZD1390 or a structurally related compound, AZD0156, on innate immune signaling and found that both inhibitors enhanced radiation-induced T1IFN expression via the POLIII/RIG-I/MAVS pathway. In immunocompetent syngeneic mouse models of pancreatic cancer, ATM inhibitor enhanced radiation-induced antitumoral immune responses and sensitized tumors to anti-PD-L1, producing immunogenic memory and durable tumor control. Therapeutic responses were associated with increased intratumoral CD8+ T cell frequency and effector function. Tumor control was dependent on CD8+ T cells, as therapeutic efficacy was blunted in CD8+ T cell-depleted mice. Adaptive immune responses to combination therapy provided systemic control of contralateral tumors outside of the radiation field. Taken together, we show that a clinical candidate ATM inhibitor enhances radiation-induced T1IFN, leading to both innate and subsequent adaptive antitumoral immune responses and sensitization of otherwise resistant pancreatic cancer to immunotherapy.

摘要

放疗诱导 I 型干扰素介导的(T1IFN 介导的)抗肿瘤免疫反应,我们假设这种反应可以通过一类新型的共济失调毛细血管扩张突变(ATM)抑制剂增强,从而增强先天免疫信号、T1IFN 表达,并使胰腺癌对免疫疗法敏感。我们评估了 AZD1390 或结构相关化合物 AZD0156 对先天免疫信号的影响,发现这两种抑制剂均通过 POLIII/RIG-I/MAVS 途径增强了放疗诱导的 T1IFN 表达。在具有免疫功能的同种异体胰腺癌小鼠模型中,ATM 抑制剂增强了放疗诱导的抗肿瘤免疫反应,并使肿瘤对抗 PD-L1 敏感,产生了免疫原性记忆和持久的肿瘤控制。治疗反应与肿瘤内 CD8+T 细胞频率和效应功能的增加有关。肿瘤控制依赖于 CD8+T 细胞,因为在耗尽 CD8+T 细胞的小鼠中,治疗效果减弱。联合治疗的适应性免疫反应提供了对放疗场以外的对侧肿瘤的系统控制。综上所述,我们表明一种临床候选 ATM 抑制剂增强了放疗诱导的 T1IFN,从而导致先天和随后的适应性抗肿瘤免疫反应,并使原本对免疫疗法耐药的胰腺癌对免疫疗法敏感。

https://cdn.ncbi.nlm.nih.gov/pmc/blobs/28af/11063931/2c4fdc91223b/jciinsight-9-168824-g100.jpg

文献AI研究员

20分钟写一篇综述,助力文献阅读效率提升50倍。

立即体验

用中文搜PubMed

大模型驱动的PubMed中文搜索引擎

马上搜索

文档翻译

学术文献翻译模型,支持多种主流文档格式。

立即体验