Suppr超能文献

CD4 T细胞衰老加剧与重症COVID-19患者免疫反应受损有关。

Elevated CD4 T Cell Senescence Associates with Impaired Immune Responsiveness in Severe COVID-19.

作者信息

Zhang Jie, Chang Chun, Liang Zhaoyuan, Hu Tingting, Yin Zhongnan, Liang Ying, Zhang Ting, Ding Yanling, Li Xianlong, Gai Xiaoyan, Yang Xiaoxue, Li Xin, Dong Xixuan, Ren Jiaqi, Rao Yafei, Wang Jun, Yang Jianling, Xue Lixiang, Sun Yongchang

机构信息

Department of Respiratory and Critical Care Medicine, Peking University Third Hospital, Beijing, China.

Center of Basic Medical Research, Institute of Medical Innovation and Research, Peking University Third Hospital, Beijing, China.

出版信息

Aging Dis. 2024 Feb 17;16(1):498-511. doi: 10.14336/AD.2024.0214-2.

Abstract

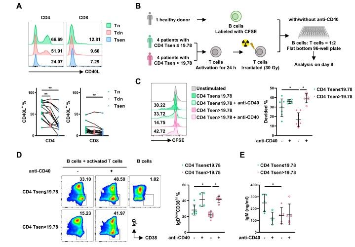
Aging is a critical risk factor for unfavorable clinical outcomes among COVID-19 patients and may impact vaccine efficacy. However, whether the senescence of T cells is associated with severe COVID-19 outcome in elderly individuals is unclear. Using flow cytometry, we analyzed the frequency of senescent T cells (Tsens) in peripheral blood from 100 hospitalized elderly COVID-19 patients and compared differences between those with mild/moderate and severe/critical illness. We also assessed correlations between the percentage of Tsens and the quantity and quality of spike-specific antibodies by ELISA, neutralizing antibody test kit, and ELISPOT assay respectively, the cytokine production profile of COVID-19 reactive T cells, and plasma soluble factors by cytometric bead array (CBA). Our study found a significantly elevated level of CD4 Tsens in patients with severe/critical disease compared to those with mild/moderate illness. Patients with a higher level of CD4 Tsens (>19.78%) showed a decreased survival rate compared to those with a lower level (≤19.78%). This is more pronounced among patients with breakthrough infections. The percentage of CD4 Tsens was negatively correlated with spike-specific antibody titers, neutralization ability, and COVID-19 reactive IL-2CD4 T cells. In addition, spike-specific antibody levels were positively correlated with IL-2 producing T cells and plasma IL-2 amount. Mechanistically, with defective CD40L, T cells from patients with CD4 Tsens >19.78% were unable to support B cell proliferation and differentiation. Our data demonstrate that the percentage of CD4 Tsens in peripheral blood may serve as a reliable biomarker for the prognosis of severe COVID-19 patients, especially in breakthrough infections. Therefore, restoring the immune response of CD4 Tsens may be key to preventing severe illness and improving vaccine efficacy in older adults.

摘要

衰老对于新冠病毒疾病(COVID-19)患者的不良临床结局而言是一个关键风险因素,并且可能影响疫苗效力。然而,T细胞衰老是否与老年个体中COVID-19的严重结局相关尚不清楚。我们运用流式细胞术分析了100名住院老年COVID-19患者外周血中衰老T细胞(Tsens)的频率,并比较了轻症/中症和重症/危重症患者之间的差异。我们还分别通过酶联免疫吸附测定(ELISA)、中和抗体检测试剂盒以及酶联免疫斑点试验(ELISPOT)评估了Tsens百分比与刺突蛋白特异性抗体的数量和质量之间的相关性、COVID-19反应性T细胞的细胞因子产生谱以及通过细胞计数微珠阵列(CBA)检测的血浆可溶性因子。我们的研究发现,与轻症/中症患者相比,重症/危重症患者的CD4 Tsens水平显著升高。CD4 Tsens水平较高(>19.78%)的患者与水平较低(≤19.78%)的患者相比,生存率降低。这在突破性感染患者中更为明显。CD4 Tsens百分比与刺突蛋白特异性抗体滴度、中和能力以及COVID-19反应性IL-2 CD4 T细胞呈负相关。此外,刺突蛋白特异性抗体水平与产生IL-2的T细胞以及血浆IL-2量呈正相关。从机制上来说,对于CD4 Tsens >19.78%的患者,其T细胞由于CD40L缺陷而无法支持B细胞的增殖和分化。我们的数据表明,外周血中CD4 Tsens百分比可能作为重症COVID-19患者预后的可靠生物标志物,尤其是在突破性感染中。因此,恢复CD4 Tsens的免疫反应可能是预防老年人重症疾病和提高疫苗效力的关键。

https://cdn.ncbi.nlm.nih.gov/pmc/blobs/1bc6/11745426/5469fc15b353/AD-16-1-498-g1.jpg

文献AI研究员

20分钟写一篇综述,助力文献阅读效率提升50倍。

立即体验

用中文搜PubMed

大模型驱动的PubMed中文搜索引擎

马上搜索

文档翻译

学术文献翻译模型,支持多种主流文档格式。

立即体验