Suppr超能文献

改良的可被微生物利用的碳水化合物饮食对结直肠癌患者手术切除后肠道微生物群及临床症状的影响

The impact of a modified microbiota-accessible carbohydrate diet on gut microbiome and clinical symptoms in colorectal cancer patients following surgical resection.

作者信息

Kim Boyeon, Lee Jiwon, Jung Eun Sung, Lee Sunyoung, Suh Dong Ho, Park Yu Jin, Kim Jin, Kwak Jung-Myun, Lee Soohyeon

机构信息

Cancer Research Institute, Korea University College of Medicine, Seoul, Republic of Korea.

Division of Medical Oncology and Hematology, Department of Internal Medicine, Korea University College of Medicine, Seoul, Republic of Korea.

出版信息

Front Microbiol. 2024 Feb 6;15:1282932. doi: 10.3389/fmicb.2024.1282932. eCollection 2024.

Abstract

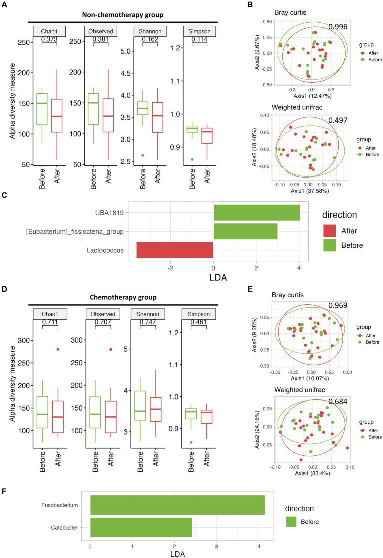
A high-fiber diet is widely recognized for its positive effects on the gut microbiome. However, the specific impact of a high-fiber diet on the gut microbiome and bowel habits of patients with colon cancer remains poorly understood. In this study, we aimed to assess the effects of a modified microbiota-accessible carbohydrate (mMAC) diet on gut microbiota composition and clinical symptoms in colon cancer patients who underwent surgical resection. To achieve this, we enrolled 40 patients in two groups: those who received adjuvant chemotherapy and those who did not. Fecal samples were collected before and after dietary interventions for microbial and metabolite analyses. Each group was randomized in a 1: 1 ratio to follow either a 3-week conventional diet followed by a 3-week mMAC diet, or the reverse sequence. Although there were no significant differences in the microbial diversity data before and after the mMAC diet in both the non-chemotherapy and chemotherapy groups, distinct differences in gut microbial composition were revealed after the mMAC diet. Specifically, the abundance of , which is associated with high-fiber diets, was further elevated with increased concentrations of acetate and propionate after the mMAC diet. Additionally, patients who experienced improved diarrhea and constipation after the mMAC diet exhibited an enrichment of beneficial bacteria and notable changes in metabolites. In conclusion, this study provides valuable insights into the potential benefits of the mMAC diet, specifically its impact on the gut microbiome and clinical symptoms in postoperative colorectal cancer (CRC) patients. These findings emphasize the potential role of a high-fiber diet in influencing the gut microbiome, and the clinical symptoms warrant further investigation.

摘要

高纤维饮食因其对肠道微生物群的积极作用而被广泛认可。然而,高纤维饮食对结肠癌患者肠道微生物群和排便习惯的具体影响仍知之甚少。在本研究中,我们旨在评估改良的微生物可利用碳水化合物(mMAC)饮食对接受手术切除的结肠癌患者肠道微生物群组成和临床症状的影响。为此,我们将40名患者分为两组:接受辅助化疗的患者和未接受辅助化疗的患者。在饮食干预前后收集粪便样本进行微生物和代谢物分析。每组按1:1的比例随机分为两组,一组先遵循3周的传统饮食,然后是3周的mMAC饮食,另一组则顺序相反。尽管在非化疗组和化疗组中,mMAC饮食前后的微生物多样性数据没有显著差异,但mMAC饮食后肠道微生物组成出现了明显差异。具体而言,与高纤维饮食相关的 丰度在mMAC饮食后随着乙酸盐和丙酸盐浓度的增加而进一步升高。此外,在mMAC饮食后腹泻和便秘症状有所改善的患者表现出有益细菌的富集和代谢物的显著变化。总之,本研究为mMAC饮食的潜在益处提供了有价值的见解,特别是其对术后结直肠癌(CRC)患者肠道微生物群和临床症状的影响。这些发现强调了高纤维饮食在影响肠道微生物群方面的潜在作用,其对临床症状的影响值得进一步研究。

https://cdn.ncbi.nlm.nih.gov/pmc/blobs/2e5d/10877053/a8600457b1b3/fmicb-15-1282932-g001.jpg

文献AI研究员

20分钟写一篇综述,助力文献阅读效率提升50倍。

立即体验

用中文搜PubMed

大模型驱动的PubMed中文搜索引擎

马上搜索

文档翻译

学术文献翻译模型,支持多种主流文档格式。

立即体验