Suppr超能文献

狂犬病病毒感染小鼠唾液腺的转录组分析

Transcriptome analysis of salivary glands of rabies-virus-infected mice.

作者信息

Guo Xin, Zhang Maolin, Feng Ye, Liu Xiaomin, Wang Chongyang, Zhang Yannan, Wang Zichen, Zhang Danwei, Guo Yidi

机构信息

State Key Laboratory for Diagnosis and Treatment of Severe Zoonotic Infectious Diseases, Key Laboratory for Zoonosis Research of the Ministry of Education, Institute of Zoonosis, and College of Veterinary Medicine, Jilin University, Changchun, China.

Changchun Veterinary Research Institute, Chinese Academy of Agricultural Sciences, Changchun, China.

出版信息

Front Microbiol. 2024 Feb 6;15:1354936. doi: 10.3389/fmicb.2024.1354936. eCollection 2024.

Abstract

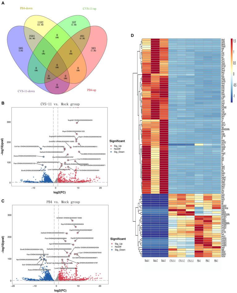
Rabies is a fatal zoonotic disease that poses a threat to public health. Rabies virus (RABV) is excreted in the saliva of infected animals, and is primarily transmitted by bite. The role of the salivary glands in virus propagation is significant, but has been less studied in the pathogenic mechanisms of RABV. To identify functionally important genes in the salivary glands, we used RNA sequencing (RNA-seq) to establish and analyze mRNA expression profiles in parotid tissue infected with two RABV strains, CVS-11 and PB4. The biological functions of differentially expressed genes (DEGs) were determined by Gene Ontology (GO) and Kyoto Encyclopedia of Genes and Genomes (KEGG) enrichment analysis, which revealed 3,764 DEGs (678 up-regulated and 3,086 down-regulated) in the CVS-11 infected group and 4,557 DEGs (874 up-regulated and 3,683 down-regulated) in the PB4 infected group. Various biological processes are involved, including the salivary secretion pathway and the phosphatidylinositol 3-kinase-Akt (PI3K-Akt) signaling pathway. This study provides the first mapping of the transcriptome changes in response to RABV infection in parotid tissue, offering new insights into the study of RABV-affected salivary gland function and RABV pathogenic mechanisms in parotid tissue. The salivary gland-enriched transcripts may be potential targets of interest for rabies disease control.

摘要

狂犬病是一种致命的人畜共患疾病,对公共卫生构成威胁。狂犬病病毒(RABV)在受感染动物的唾液中排出,主要通过咬伤传播。唾液腺在病毒传播中的作用很重要,但在RABV的致病机制方面研究较少。为了鉴定唾液腺中功能重要的基因,我们使用RNA测序(RNA-seq)来建立和分析感染两种RABV毒株CVS-11和PB4的腮腺组织中的mRNA表达谱。通过基因本体论(GO)和京都基因与基因组百科全书(KEGG)富集分析确定差异表达基因(DEG)的生物学功能,结果显示在CVS-11感染组中有3764个DEG(678个上调和3086个下调),在PB4感染组中有4557个DEG(874个上调和3683个下调)。涉及各种生物学过程,包括唾液分泌途径和磷脂酰肌醇3-激酶-蛋白激酶B(PI3K-Akt)信号通路。本研究首次绘制了腮腺组织中对RABV感染的转录组变化图谱,为研究RABV影响的唾液腺功能和腮腺组织中的RABV致病机制提供了新的见解。富含唾液腺的转录本可能是狂犬病疾病控制感兴趣的潜在靶点。

https://cdn.ncbi.nlm.nih.gov/pmc/blobs/75d9/10877373/3caf1e86ae48/fmicb-15-1354936-g001.jpg

文献AI研究员

20分钟写一篇综述,助力文献阅读效率提升50倍。

立即体验

用中文搜PubMed

大模型驱动的PubMed中文搜索引擎

马上搜索

文档翻译

学术文献翻译模型,支持多种主流文档格式。

立即体验