Suppr超能文献

一种基于 ALVAC 载体的 RABV 病毒样颗粒候选疫苗在小鼠、猫和狗中单次给药可诱导强烈的免疫应答。

A single dose of an ALVAC vector-based RABV virus-like particle candidate vaccine induces a potent immune response in mice, cats and dogs.

机构信息

College of Veterinary Medicine, Jilin agricultural University, Changchun, People's Republic of China.

Key Laboratory of Jilin Province for Zoonosis Prevention and Control, Changchun, Veterinary Research Institute, Chinese Academy of Agricultural Sciences, Changchun, People's Republic of China.

出版信息

Emerg Microbes Infect. 2024 Dec;13(1):2406280. doi: 10.1080/22221751.2024.2406280. Epub 2024 Sep 30.

Abstract

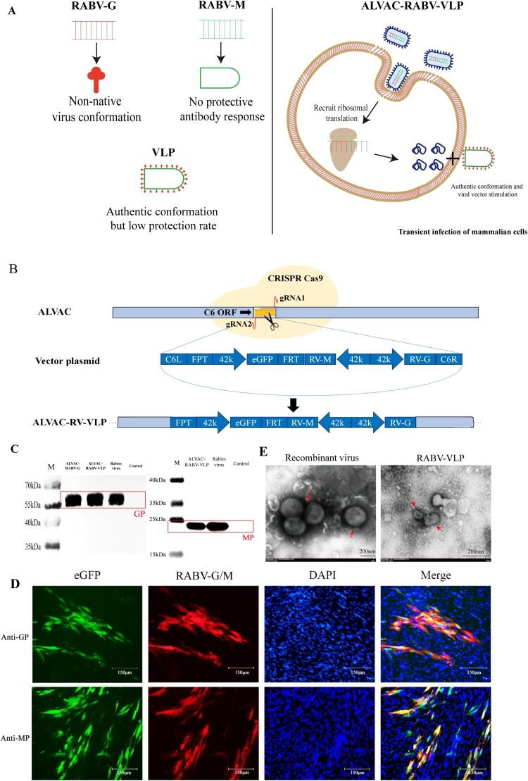
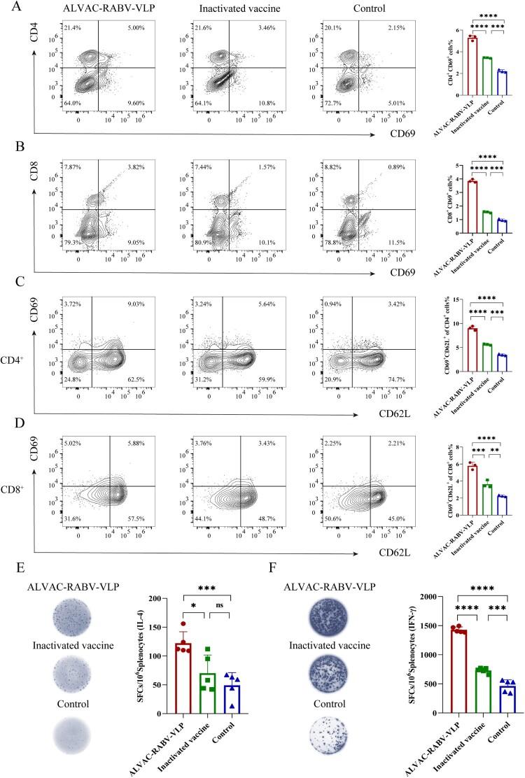
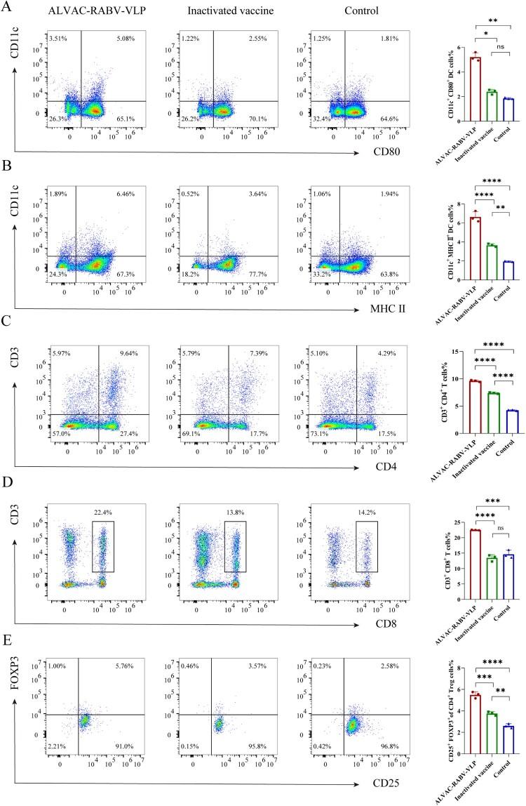
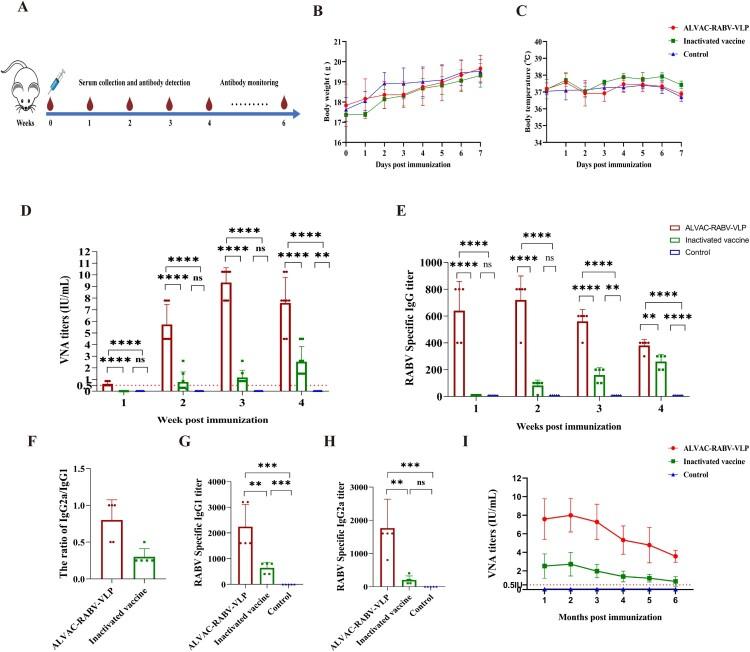
Rabies, caused by the Rabies virus (RABV), is a highly fatal zoonotic disease. Existing rabies vaccines have demonstrated good immune efficacy, but the complexity of immunization procedures and high cost has impeded the elimination of RABV, particularly in the post-COVID-19 era. There is a pressing need for safer and more effective rabies vaccines that streamline vaccination protocols and reduce expense. To meet this need, we have developed a potential rabies vaccine candidate called ALVAC-RABV-VLP, utilizing CRISPR/Cas9 gene editing technology. This vaccine employs a canarypox virus vector (ALVAC) to generate RABV virus-like particles (VLPs). In mice, a single dose of ALVAC-RABV-VLP effectively activated dendritic cells (DCs), follicular helper T cells (Tfh), and the germinal centre (GC)/plasma cell axis, resulting in durable and effective humoral immune responses. The survival rate of mice challenged with lethal RABV was 100%. Similarly, in dogs and cats, a single immunization with ALVAC-RABV-VLP elicited a stronger and longer-lasting antibody response. ALVAC-RABV-VLP induced superior cellular and humoral immunity in both mice and beagles compared to the commercial inactivated rabies vaccine. In conclusion, ALVAC-RABV-VLP induced robust protective immune responses in mice, dogs and cats, offering a novel, cost-effective, efficient, and promising approach for herd prevention of rabies.

摘要

狂犬病是由狂犬病病毒(Rabies virus,RABV)引起的一种高致死性的人畜共患病。现有的狂犬病疫苗已显示出良好的免疫效果,但免疫程序复杂且成本高昂,阻碍了 RABV 的消除,尤其是在 COVID-19 大流行之后。因此,迫切需要更安全、更有效的狂犬病疫苗,以简化疫苗接种方案并降低成本。为满足这一需求,我们利用 CRISPR/Cas9 基因编辑技术开发了一种名为 ALVAC-RABV-VLP 的潜在狂犬病疫苗候选物。该疫苗采用禽痘病毒载体(ALVAC)来产生 RABV 病毒样颗粒(VLPs)。在小鼠中,单次给予 ALVAC-RABV-VLP 可有效激活树突状细胞(DC)、滤泡辅助 T 细胞(Tfh)和生发中心(GC)/浆细胞轴,从而产生持久有效的体液免疫应答。接受致死性 RABV 攻击的小鼠的存活率为 100%。同样,在犬和猫中,单次免疫 ALVAC-RABV-VLP 可引起更强且更持久的抗体应答。与市售的狂犬病灭活疫苗相比,ALVAC-RABV-VLP 在小鼠和比格犬中诱导出更优的细胞和体液免疫。总之,ALVAC-RABV-VLP 可在小鼠、犬和猫中诱导出强大的保护性免疫应答,为狂犬病的群体预防提供了一种新颖、经济高效、有效的有前景的方法。

https://cdn.ncbi.nlm.nih.gov/pmc/blobs/16c7/11443554/7a654c92894d/TEMI_A_2406280_F0001_OC.jpg

文献AI研究员

20分钟写一篇综述,助力文献阅读效率提升50倍。

立即体验

用中文搜PubMed

大模型驱动的PubMed中文搜索引擎

马上搜索

文档翻译

学术文献翻译模型,支持多种主流文档格式。

立即体验