Suppr超能文献

利用工程化间充质干细胞衍生的细胞外囊泡靶向衰老肺泡上皮细胞治疗肺纤维化。

Targeting Senescent Alveolar Epithelial Cells Using Engineered Mesenchymal Stem Cell-Derived Extracellular Vesicles To Treat Pulmonary Fibrosis.

机构信息

Department of Hematology, Union Hospital, Tongji Medical College, Huazhong University of Science and Technology, Wuhan 430022, China.

Department of Rheumatology and Immunology, Union Hospital, Tongji Medical College, Huazhong University of Science and Technology, Wuhan 430022, China.

出版信息

ACS Nano. 2024 Mar 5;18(9):7046-7063. doi: 10.1021/acsnano.3c10547. Epub 2024 Feb 21.

Abstract

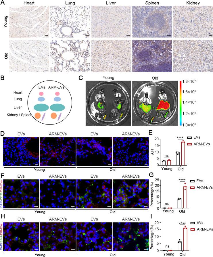
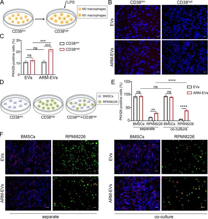
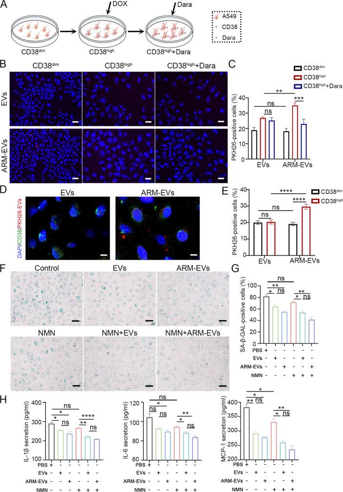
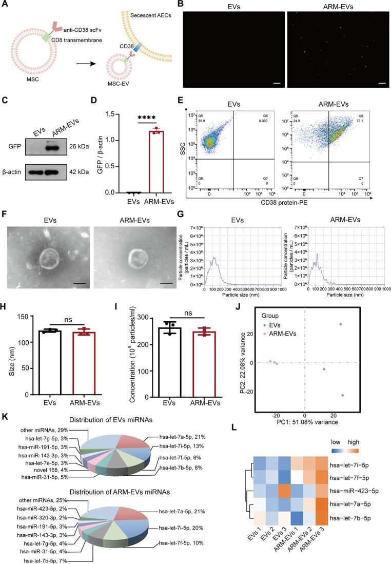
Type 2 alveolar epithelial cell (AEC2) senescence is crucial to the pathogenesis of pulmonary fibrosis (PF). The nicotinamide adenine dinucleotide (NAD)-consuming enzyme cluster of differentiation 38 (CD38) is a marker of senescent cells and is highly expressed in AEC2s of patients with PF, thus rendering it a potential treatment target. Umbilical cord mesenchymal stem cell (MSC)-derived extracellular vesicles (MSC-EVs) have emerged as a cell-free treatment with clinical application prospects in antiaging and antifibrosis treatments. Herein, we constructed CD38 antigen receptor membrane-modified MSC-EVs (CD38-ARM-MSC-EVs) by transfecting MSCs with a lentivirus loaded with a CD38 antigen receptor-CD8 transmembrane fragment fusion plasmid to target AEC2s and alleviate PF. Compared with MSC-EVs, the CD38-ARM-MSC-EVs engineered in this study showed a higher expression of the CD38 antigen receptor and antifibrotic miRNAs and targeted senescent AEC2s cells highly expressing CD38 in vitro and in naturally aged mouse models after intraperitoneal administration. CD38-ARM-MSC-EVs effectively restored the NAD levels, reversed the epithelial-mesenchymal transition phenotype, and rejuvenated senescent A549 cells in vitro, thereby mitigating multiple age-associated phenotypes and alleviating PF in aged mice. Thus, this study provides a technology to engineer MSC-EVs and support our CD38-ARM-MSC-EVs to be developed as promising agents with high clinical potential against PF.

摘要

2 型肺泡上皮细胞 (AEC2) 衰老对肺纤维化 (PF) 的发病机制至关重要。烟酰胺腺嘌呤二核苷酸 (NAD) 消耗酶 CD38 是衰老细胞的标志物,在 PF 患者的 AEC2 中高度表达,因此成为潜在的治疗靶点。脐带间充质干细胞 (MSC) 衍生的细胞外囊泡 (MSC-EVs) 作为一种无细胞治疗方法,在抗衰老和抗纤维化治疗方面具有临床应用前景。在此,我们通过转染 MSC 负载 CD38 抗原受体-CD8 跨膜片段融合质粒的慢病毒,构建了 CD38 抗原受体膜修饰的 MSC-EVs (CD38-ARM-MSC-EVs),以靶向 AEC2 并缓解 PF。与 MSC-EVs 相比,本研究构建的 CD38-ARM-MSC-EVs 表达更高水平的 CD38 抗原受体和抗纤维化 miRNAs,并在体外靶向高表达 CD38 的衰老 AEC2 细胞,以及在腹腔给药后的自然衰老小鼠模型中靶向衰老 AEC2 细胞。CD38-ARM-MSC-EVs 有效恢复 NAD 水平,逆转上皮-间充质转化表型,并在体外使衰老的 A549 细胞年轻化,从而减轻多种与年龄相关的表型并缓解老年小鼠的 PF。因此,本研究提供了一种工程 MSC-EVs 的技术,并支持我们的 CD38-ARM-MSC-EVs 作为具有高临床潜力的抗 PF 治疗药物进行开发。

https://cdn.ncbi.nlm.nih.gov/pmc/blobs/23ea/10919282/0273f6a3517a/nn3c10547_0009.jpg

文献AI研究员

20分钟写一篇综述,助力文献阅读效率提升50倍。

立即体验

用中文搜PubMed

大模型驱动的PubMed中文搜索引擎

马上搜索

文档翻译

学术文献翻译模型,支持多种主流文档格式。

立即体验