Suppr超能文献

UFM1 E3 连接酶识别并从内质网易位子上释放 60S 核糖体。

The UFM1 E3 ligase recognizes and releases 60S ribosomes from ER translocons.

机构信息

Astbury Centre for Structural Molecular Biology, School of Molecular and Cellular Biology, Faculty of Biological Sciences, University of Leeds, Leeds, UK.

MRC Protein Phosphorylation and Ubiquitylation Unit, University of Dundee, Dundee, UK.

出版信息

Nature. 2024 Mar;627(8003):437-444. doi: 10.1038/s41586-024-07093-w. Epub 2024 Feb 21.

Abstract

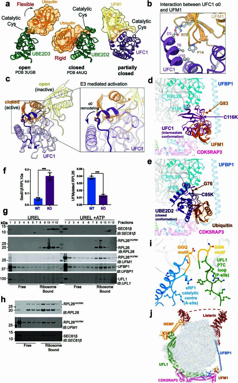
Stalled ribosomes at the endoplasmic reticulum (ER) are covalently modified with the ubiquitin-like protein UFM1 on the 60S ribosomal subunit protein RPL26 (also known as uL24). This modification, which is known as UFMylation, is orchestrated by the UFM1 ribosome E3 ligase (UREL) complex, comprising UFL1, UFBP1 and CDK5RAP3 (ref. ). However, the catalytic mechanism of UREL and the functional consequences of UFMylation are unclear. Here we present cryo-electron microscopy structures of UREL bound to 60S ribosomes, revealing the basis of its substrate specificity. UREL wraps around the 60S subunit to form a C-shaped clamp architecture that blocks the tRNA-binding sites at one end, and the peptide exit tunnel at the other. A UFL1 loop inserts into and remodels the peptidyl transferase centre. These features of UREL suggest a crucial function for UFMylation in the release and recycling of stalled or terminated ribosomes from the ER membrane. In the absence of functional UREL, 60S-SEC61 translocon complexes accumulate at the ER membrane, demonstrating that UFMylation is necessary for releasing SEC61 from 60S subunits. Notably, this release is facilitated by a functional switch of UREL from a 'writer' to a 'reader' module that recognizes its product-UFMylated 60S ribosomes. Collectively, we identify a fundamental role for UREL in dissociating 60S subunits from the SEC61 translocon and the basis for UFMylation in regulating protein homeostasis at the ER.

摘要

内质网 (ER) 上的核糖体停滞在 60S 核糖体亚基蛋白 RPL26(也称为 uL24)上发生泛素样蛋白 UFM1 的共价修饰。这种修饰被称为 UFMylation,由 UFM1 核糖体 E3 连接酶 (UREL) 复合物协调,该复合物包含 UFL1、UFBP1 和 CDK5RAP3(参考文献)。然而,UREL 的催化机制和 UFMylation 的功能后果尚不清楚。在这里,我们展示了 UREL 与 60S 核糖体结合的冷冻电子显微镜结构,揭示了其底物特异性的基础。UREL 环绕 60S 亚基形成 C 形夹结构,在一端封闭 tRNA 结合位点,在另一端封闭肽出口隧道。UFL1 环插入并重塑肽转移酶中心。UREL 的这些特征表明,UFMylation 在从 ER 膜释放和回收停滞或终止的核糖体方面具有重要功能。在缺乏功能性 UREL 的情况下,60S-SEC61 转运复合物在内质网膜上积累,表明 UFMylation 对于 SEC61 从 60S 亚基上的释放是必要的。值得注意的是,这种释放是通过 UREL 从“写入器”到“读取器”模块的功能开关来促进的,该模块识别其产物-UFMylated 60S 核糖体。总之,我们确定了 UREL 在从 SEC61 转运蛋白解离 60S 亚基方面的基本作用,以及 UFMylation 在调节 ER 中蛋白质平衡方面的基础作用。

https://cdn.ncbi.nlm.nih.gov/pmc/blobs/79e8/10937380/3b27c3eec850/41586_2024_7093_Fig1_HTML.jpg

文献AI研究员

20分钟写一篇综述,助力文献阅读效率提升50倍。

立即体验

用中文搜PubMed

大模型驱动的PubMed中文搜索引擎

马上搜索

文档翻译

学术文献翻译模型,支持多种主流文档格式。

立即体验