Suppr超能文献

HBV 整合重塑基因组结构促进肝细胞癌。

HBV integrations reshaping genomic structures promote hepatocellular carcinoma.

机构信息

Department of Hepatobiliary Surgery, National Cancer Center/National Clinical Research Center for Cancer/Cancer Hospital, Chinese Academy of Medical Sciences and Peking Union Medical College, Beijing, China.

Tianjin Medical University Cancer Institute and Hospital, National Clinical Research Center for Cancer, Tianjin's Clinical Research Center for Cancer, Tianjin, China.

出版信息

Gut. 2024 Jun 6;73(7):1169-1182. doi: 10.1136/gutjnl-2023-330414.

Abstract

OBJECTIVE

Hepatitis B virus (HBV)-related hepatocellular carcinoma (HCC), mostly characterised by HBV integrations, is prevalent worldwide. Previous HBV studies mainly focused on a few hotspot integrations. However, the oncogenic role of the other HBV integrations remains unclear. This study aimed to elucidate HBV integration-induced tumourigenesis further.

DESIGN

Here, we illuminated the genomic structures encompassing HBV integrations in 124 HCCs across ages using whole genome sequencing and Nanopore long reads. We classified a repertoire of integration patterns featured by complex genomic rearrangement. We also conducted a clustered regularly interspaced short palindromic repeat (CRISPR)-based gain-of-function genetic screen in mouse hepatocytes. We individually activated each candidate gene in the mouse model to uncover HBV integration-mediated oncogenic aberration that elicits tumourigenesis in mice.

RESULTS

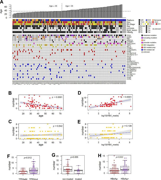
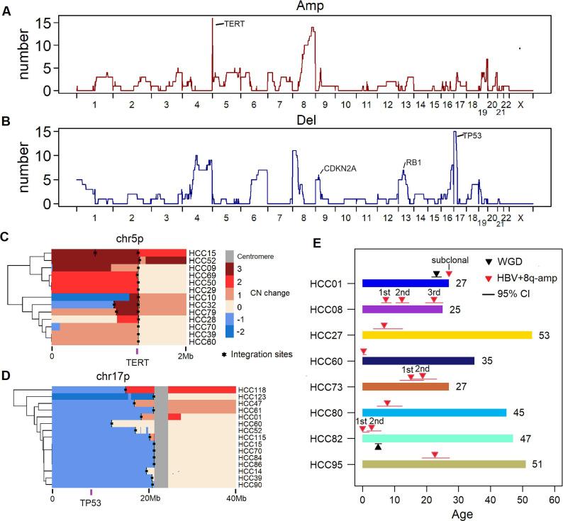
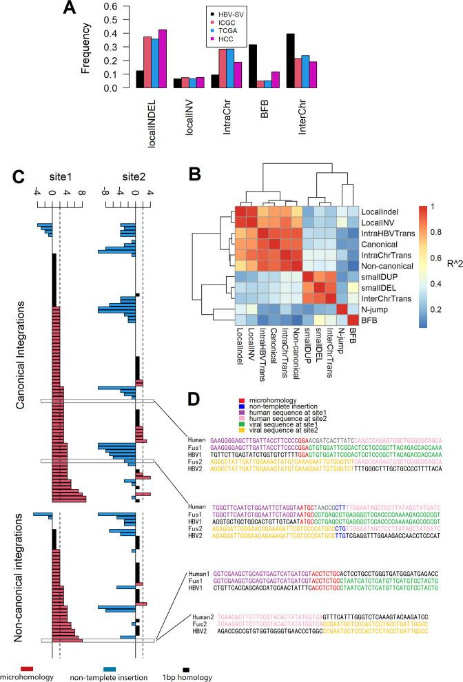
These HBV-mediated rearrangements are significantly enriched in a bridge-fusion-bridge pattern and interchromosomal translocations, and frequently led to a wide range of aberrations including driver copy number variations in chr 4q, 5p (), 6q, 8p, 16q, 9p (), 17p () and 13q (), and particularly, ultra-early amplifications in chr8q. Integrated HBV frequently contains complex structures correlated with the translocation distance. Paired breakpoints within each integration event usually exhibit different microhomology, likely mediated by different DNA repair mechanisms. HBV-mediated rearrangements significantly correlated with young age, higher HBV DNA level and mutations but were less prevalent in the patients subjected to prior antiviral therapies. Finally, we recapitulated the and amplification in chr8q led by HBV integration using CRISPR/Cas9 editing and demonstrated their tumourigenic potentials.

CONCLUSION

HBV integrations extensively reshape genomic structures and promote hepatocarcinogenesis (graphical abstract), which may occur early in a patient's life.

摘要

目的

乙型肝炎病毒(HBV)相关肝细胞癌(HCC)主要以 HBV 整合为特征,在全球范围内普遍存在。之前的 HBV 研究主要集中在少数热点整合上。然而,其他 HBV 整合的致癌作用尚不清楚。本研究旨在进一步阐明 HBV 整合诱导的肿瘤发生。

设计

在这里,我们使用全基因组测序和纳米孔长读长阐明了 124 例 HCC 中包含 HBV 整合的基因组结构。我们对以复杂基因组重排为特征的一系列整合模式进行了分类。我们还在小鼠肝细胞中进行了基于成簇规律间隔短回文重复(CRISPR)的功能获得性遗传筛选。我们在小鼠模型中分别激活每个候选基因,以揭示 HBV 整合介导的致癌异常,从而在小鼠中引发肿瘤发生。

结果

这些 HBV 介导的重排显著富集于桥接-融合-桥接模式和染色体间易位,并且经常导致广泛的异常,包括 chr4q、5p()、6q、8p、16q、9p()、17p()和 13q()中的驱动拷贝数变异,特别是 chr8q 中的超早期扩增。整合的 HBV 通常包含与易位距离相关的复杂结构。每个整合事件中的配对断点通常表现出不同的微同源性,可能由不同的 DNA 修复机制介导。HBV 介导的重排与年轻年龄、较高的 HBV DNA 水平和 突变显著相关,但在接受抗病毒治疗的患者中较少发生。最后,我们使用 CRISPR/Cas9 编辑重现了由 HBV 整合引起的 chr8q 中的 和 扩增,并证明了它们的致癌潜力。

结论

HBV 整合广泛重塑基因组结构并促进肝癌发生(示意图),这可能在患者生命早期发生。

https://cdn.ncbi.nlm.nih.gov/pmc/blobs/4275/11187386/ec4c2f1c389a/gutjnl-2023-330414f01.jpg

文献AI研究员

20分钟写一篇综述,助力文献阅读效率提升50倍。

立即体验

用中文搜PubMed

大模型驱动的PubMed中文搜索引擎

马上搜索

文档翻译

学术文献翻译模型,支持多种主流文档格式。

立即体验