Suppr超能文献

染色体重排驱动癌症中基因扩增的进化。

Chromothripsis drives the evolution of gene amplification in cancer.

机构信息

Ludwig Cancer Research, University of California at San Diego, La Jolla, CA, USA.

Department of Cellular and Molecular Medicine, University of California at San Diego, La Jolla, CA, USA.

出版信息

Nature. 2021 Mar;591(7848):137-141. doi: 10.1038/s41586-020-03064-z. Epub 2020 Dec 23.

Abstract

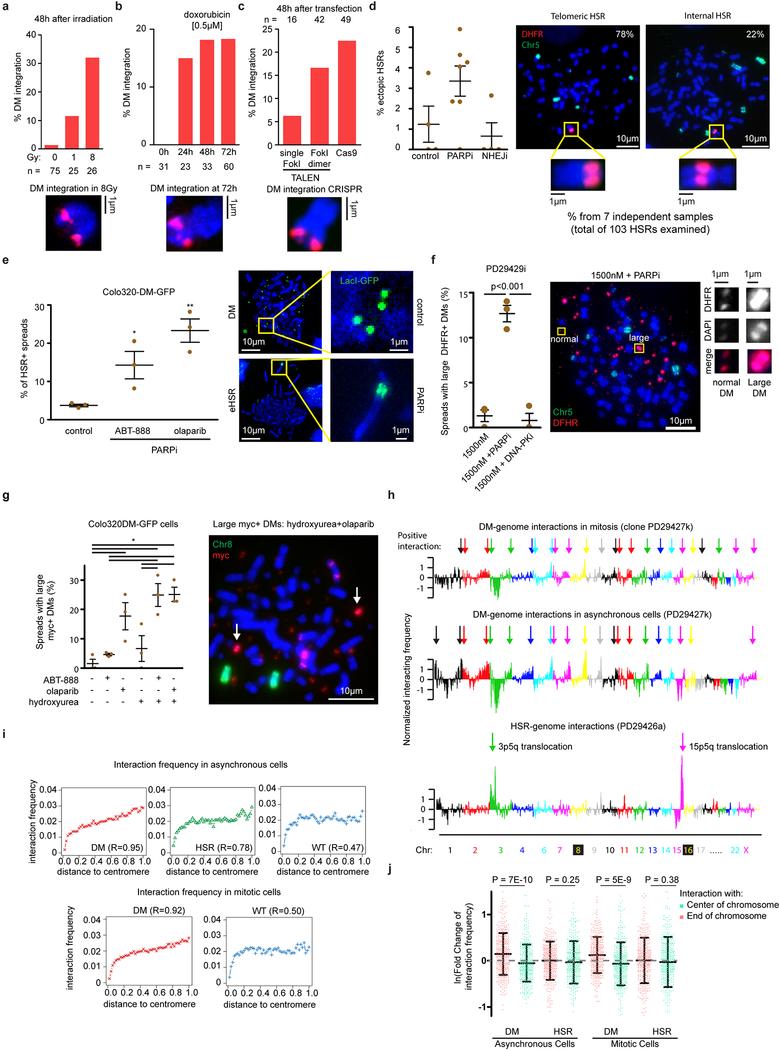
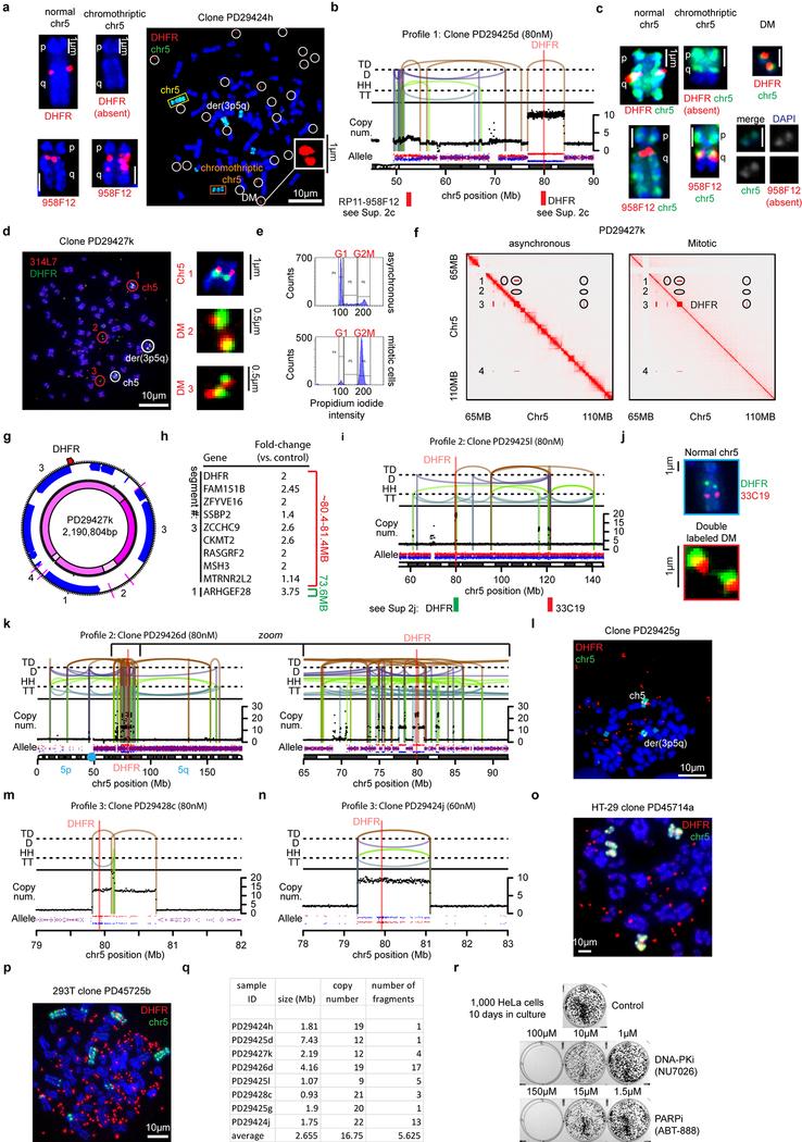
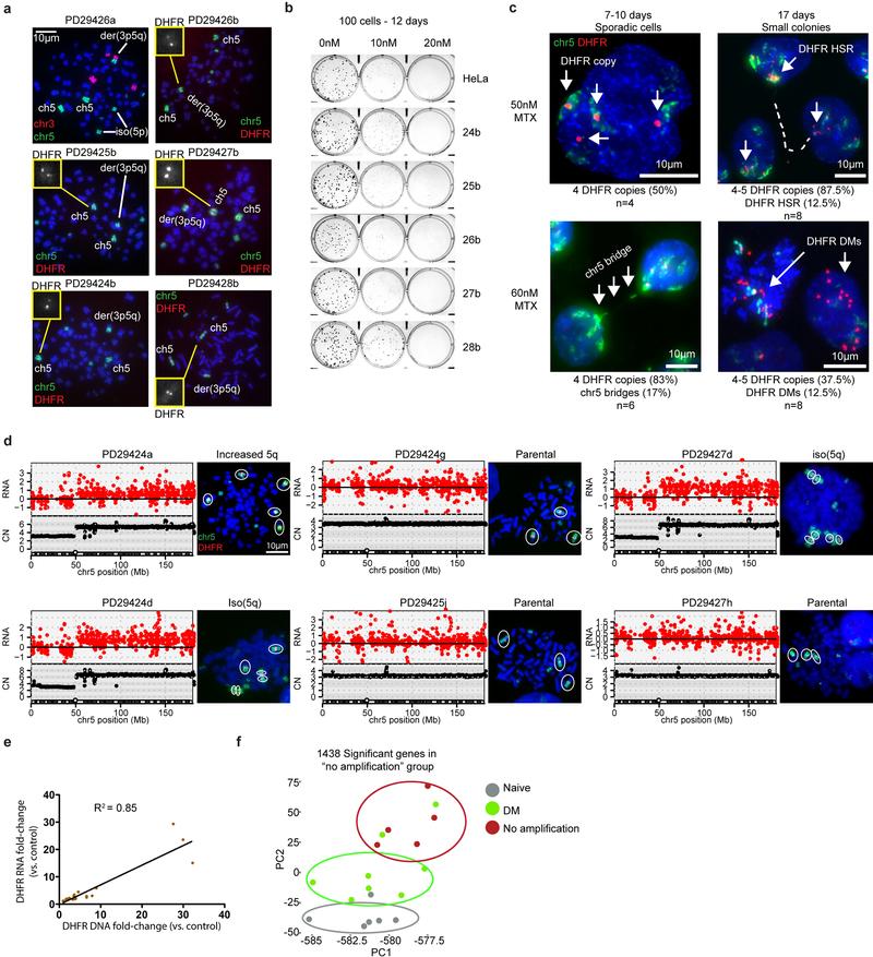
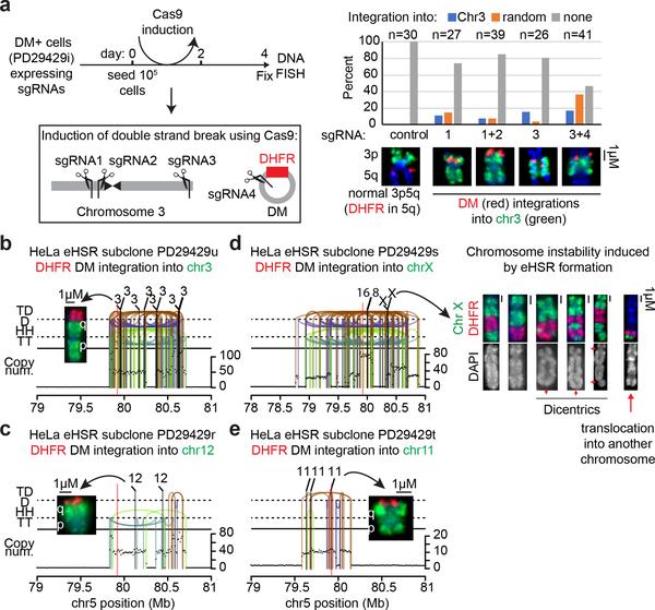
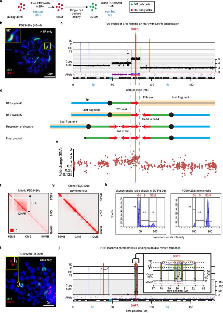
Focal chromosomal amplification contributes to the initiation of cancer by mediating overexpression of oncogenes, and to the development of cancer therapy resistance by increasing the expression of genes whose action diminishes the efficacy of anti-cancer drugs. Here we used whole-genome sequencing of clonal cell isolates that developed chemotherapeutic resistance to show that chromothripsis is a major driver of circular extrachromosomal DNA (ecDNA) amplification (also known as double minutes) through mechanisms that depend on poly(ADP-ribose) polymerases (PARP) and the catalytic subunit of DNA-dependent protein kinase (DNA-PKcs). Longitudinal analyses revealed that a further increase in drug tolerance is achieved by structural evolution of ecDNAs through additional rounds of chromothripsis. In situ Hi-C sequencing showed that ecDNAs preferentially tether near chromosome ends, where they re-integrate when DNA damage is present. Intrachromosomal amplifications that formed initially under low-level drug selection underwent continuing breakage-fusion-bridge cycles, generating amplicons more than 100 megabases in length that became trapped within interphase bridges and then shattered, thereby producing micronuclei whose encapsulated ecDNAs are substrates for chromothripsis. We identified similar genome rearrangement profiles linked to localized gene amplification in human cancers with acquired drug resistance or oncogene amplifications. We propose that chromothripsis is a primary mechanism that accelerates genomic DNA rearrangement and amplification into ecDNA and enables rapid acquisition of tolerance to altered growth conditions.

摘要

焦点染色体扩增通过介导癌基因的过表达促进癌症的发生,通过增加降低抗癌药物疗效的基因的表达促进癌症治疗耐药性的发展。在这里,我们使用对克隆细胞分离物进行全基因组测序,这些细胞分离物对化疗耐药性进行了研究,结果表明,染色体重排是环状染色体外 DNA(ecDNA)扩增(也称为双微体)的主要驱动因素,其机制依赖于聚(ADP-核糖)聚合酶(PARP)和 DNA 依赖性蛋白激酶(DNA-PKcs)的催化亚基。纵向分析表明,通过额外轮次的染色体重排,ecDNA 的结构进化进一步提高了药物耐受性。原位 Hi-C 测序表明,ecDNA 优先与染色体末端连接,当存在 DNA 损伤时,它们会重新整合。最初在低水平药物选择下形成的染色体内扩增经历了持续的断裂-融合-桥循环,产生了长度超过 100 兆碱基的扩增子,这些扩增子被困在有丝分裂桥内,然后破碎,从而产生含有 ecDNA 的微核,这些 ecDNA 是染色体重排的底物。我们在获得耐药性或癌基因扩增的人类癌症中发现了类似的与局部基因扩增相关的基因组重排谱。我们提出,染色体重排是一种主要机制,可加速基因组 DNA 重排和扩增为 ecDNA,并使细胞快速获得对改变的生长条件的耐受性。

https://cdn.ncbi.nlm.nih.gov/pmc/blobs/3969/7933129/4dbdabf1aaa0/nihms-1650184-f0005.jpg

文献AI研究员

20分钟写一篇综述,助力文献阅读效率提升50倍。

立即体验

用中文搜PubMed

大模型驱动的PubMed中文搜索引擎

马上搜索

文档翻译

学术文献翻译模型,支持多种主流文档格式。

立即体验