Suppr超能文献

丁香酚对紫外线B照射的无毛小鼠光老化皮肤的修复作用:基于多组学整合的机制洞察

Revitalizing Photoaging Skin through Eugenol in UVB-Exposed Hairless Mice: Mechanistic Insights from Integrated Multi-Omics.

作者信息

Tong Tao, Geng Ruixuan, Kang Seong-Gook, Li Xiaomin, Huang Kunlun

机构信息

Key Laboratory of Precision Nutrition and Food Quality, Key Laboratory of Functional Dairy, Ministry of Education, College of Food Science and Nutritional Engineering, China Agricultural University, Beijing 100083, China.

Key Laboratory of Safety Assessment of Genetically Modified Organism (Food Safety), Ministry of Agriculture, Beijing 100083, China.

出版信息

Antioxidants (Basel). 2024 Jan 29;13(2):168. doi: 10.3390/antiox13020168.

Abstract

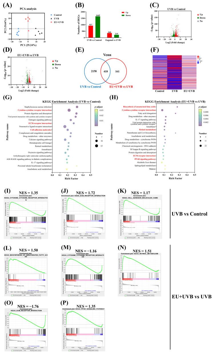
Chronic ultraviolet (UV) exposure causes photoaging, which is primarily responsible for skin damage. Nutritional intervention is a viable strategy for preventing and treating skin photoaging. Eugenol (EU) presents anti-inflammatory and antioxidant properties, promotes wound healing, and provides contact dermatitis relief. This study explored the ability of EU to mitigate skin photoaging caused by UVB exposure in vitro and in vivo. EU alleviated UVB-induced skin photodamage in skin cells, including oxidative stress damage and extracellular matrix (ECM) decline. Dietary EU alleviated skin photoaging by promoting skin barrier repair, facilitating skin tissue regeneration, and modulating the skin microenvironment in photoaged mice. The transcriptome sequencing results revealed that EU changed the skin gene expression profiles. Subsequent pathway enrichment analyses indicated that EU might reverse the pivotal ECM-receptor interaction and cytokine-cytokine receptor interaction signaling pathways. Furthermore, EU alleviated the intestinal dysbiosis induced by chronic UVB exposure. Spearman analysis results further revealed the close connection between gut microbiota and skin photoaging. Considering the near-inevitable UVB exposure in modern living, the findings showed that the EU effectively reverted skin photoaging, offering a potential strategy for addressing extrinsic skin aging.

摘要

长期紫外线(UV)照射会导致光老化,这是皮肤损伤的主要原因。营养干预是预防和治疗皮肤光老化的可行策略。丁香酚(EU)具有抗炎和抗氧化特性,能促进伤口愈合,并缓解接触性皮炎。本研究探讨了EU在体外和体内减轻紫外线B(UVB)照射引起的皮肤光老化的能力。EU减轻了皮肤细胞中UVB诱导的皮肤光损伤,包括氧化应激损伤和细胞外基质(ECM)减少。饮食中的EU通过促进皮肤屏障修复、促进皮肤组织再生和调节光老化小鼠的皮肤微环境来减轻皮肤光老化。转录组测序结果显示,EU改变了皮肤基因表达谱。随后的通路富集分析表明,EU可能会逆转关键的ECM-受体相互作用和细胞因子-细胞因子受体相互作用信号通路。此外,EU减轻了慢性UVB照射引起的肠道菌群失调。Spearman分析结果进一步揭示了肠道微生物群与皮肤光老化之间的密切联系。考虑到现代生活中几乎不可避免的UVB照射,研究结果表明,EU能有效逆转皮肤光老化,为解决外在皮肤老化提供了一种潜在策略。

https://cdn.ncbi.nlm.nih.gov/pmc/blobs/a2a5/10886361/2a862ca498e8/antioxidants-13-00168-g001.jpg

文献AI研究员

20分钟写一篇综述,助力文献阅读效率提升50倍。

立即体验

用中文搜PubMed

大模型驱动的PubMed中文搜索引擎

马上搜索

文档翻译

学术文献翻译模型,支持多种主流文档格式。

立即体验