Suppr超能文献

基于纳米颗粒的甲型流感病毒通用疫苗的研发。

Development of NP-Based Universal Vaccine for Influenza A Viruses.

作者信息

Sayedahmed Ekramy E, Elshafie Nelly O, Dos Santos Andrea P, Jagannath Chinnaswamy, Sambhara Suryaprakash, Mittal Suresh K

机构信息

Department of Comparative Pathobiology, Purdue Institute for Immunology, Inflammation and Infectious Disease, Purdue University Center for Cancer Research, College of Veterinary Medicine, Purdue University, West Lafayette, IN 47907, USA.

Department of Pathology and Genomic Medicine, Center for Infectious Diseases and Translational Medicine, Houston Methodist Research Institute, Weill-Cornell Medicine, Houston, TX 77030, USA.

出版信息

Vaccines (Basel). 2024 Feb 2;12(2):157. doi: 10.3390/vaccines12020157.

Abstract

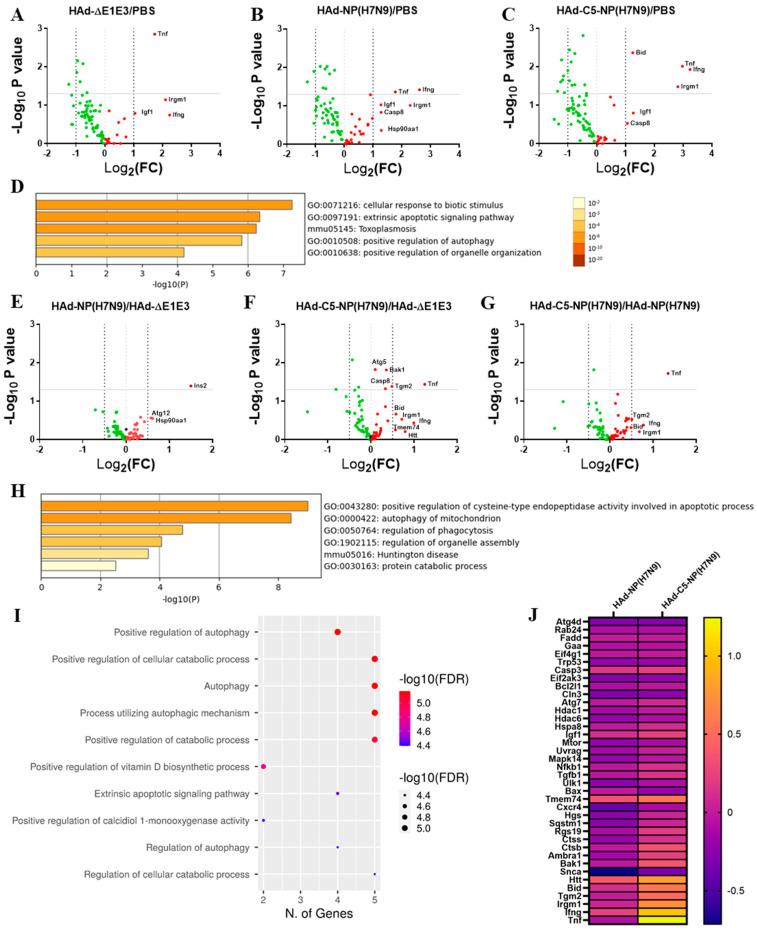
The nucleoprotein (NP) is a vital target for the heterosubtypic immunity of CD8 cytotoxic T lymphocytes (CTLs) due to its conservation among influenza virus subtypes. To further enhance the T cell immunity of NP, autophagy-inducing peptide C5 (AIP-C5) from the CFP10 protein of was used. Mice were immunized intranasally (i.n.) with human adenoviral vectors, HAd-C5-NP(H7N9) or HAd-NP(H7N9), expressing NP of an H7N9 influenza virus with or without the AIP-C5, respectively. Both vaccines developed similar levels of NP-specific systemic and mucosal antibody titers; however, there was a significantly higher number of NP-specific CD8 T cells secreting interferon-gamma (IFN-γ) in the HAd-C5-NP(H7N9) group than in the HAd-NP(H7N9) group. The HAd-C5-NP(H7N9) vaccine provided better protection following the challenge with A/Puerto Rico/8/1934(H1N1), A/Hong Kong/1/68(H3N2), A/chukkar/MN/14951-7/1998(H5N2), A/goose/Nebraska/17097/2011(H7N9), or A/Hong Kong/1073/1999(H9N2) influenza viruses compared to the HAd-NP(H7N9) group. The autophagy transcriptomic gene analysis of the HAd-C5-NP(H7N9) group revealed the upregulation of some genes involved in the positive regulation of the autophagy process. The results support further exploring the use of NP and AIP-C5 for developing a universal influenza vaccine for pandemic preparedness.

摘要

核蛋白(NP)因其在流感病毒亚型间的保守性,成为细胞毒性CD8 T淋巴细胞(CTL)异源亚型免疫的重要靶点。为进一步增强NP的T细胞免疫,使用了来自结核菌CFP10蛋白的自噬诱导肽C5(AIP-C5)。分别用表达H7N9流感病毒NP且带有或不带有AIP-C5的人腺病毒载体HAd-C5-NP(H7N9)或HAd-NP(H7N9)经鼻内(i.n.)免疫小鼠。两种疫苗产生的NP特异性全身和黏膜抗体滴度水平相似;然而,HAd-C5-NP(H7N9)组中分泌干扰素-γ(IFN-γ)的NP特异性CD8 T细胞数量显著高于HAd-NP(H7N9)组。与HAd-NP(H7N9)组相比,HAd-C5-NP(H7N9)疫苗在用A/波多黎各/8/1934(H1N1)、A/香港/1/68(H3N2)、A/石鸡/明尼苏达/14951-7/1998(H5N2)、A/鹅/内布拉斯加/17097/2011(H7N9)或A/香港/1073/1999(H9N2)流感病毒攻击后提供了更好的保护。对HAd-C5-NP(H7N9)组的自噬转录组基因分析显示,一些参与自噬过程正调控的基因上调。这些结果支持进一步探索使用NP和AIP-C5来开发用于大流行防范的通用流感疫苗。

https://cdn.ncbi.nlm.nih.gov/pmc/blobs/942d/10892571/e8700f2472f0/vaccines-12-00157-g001.jpg

文献AI研究员

20分钟写一篇综述,助力文献阅读效率提升50倍。

立即体验

用中文搜PubMed

大模型驱动的PubMed中文搜索引擎

马上搜索

文档翻译

学术文献翻译模型,支持多种主流文档格式。

立即体验