Suppr超能文献

代谢和昼夜节律输入编码肝内喂养 microRNAs 的预期生物发生。

Metabolic and circadian inputs encode anticipatory biogenesis of hepatic fed microRNAs.

机构信息

https://ror.org/03ht1xw27 Department of Biological Sciences, Tata Institute of Fundamental Research, Mumbai, India.

https://ror.org/03ht1xw27 Department of Biological Sciences, Tata Institute of Fundamental Research, Mumbai, India

出版信息

Life Sci Alliance. 2024 Feb 26;7(5). doi: 10.26508/lsa.202302180. Print 2024 May.

Abstract

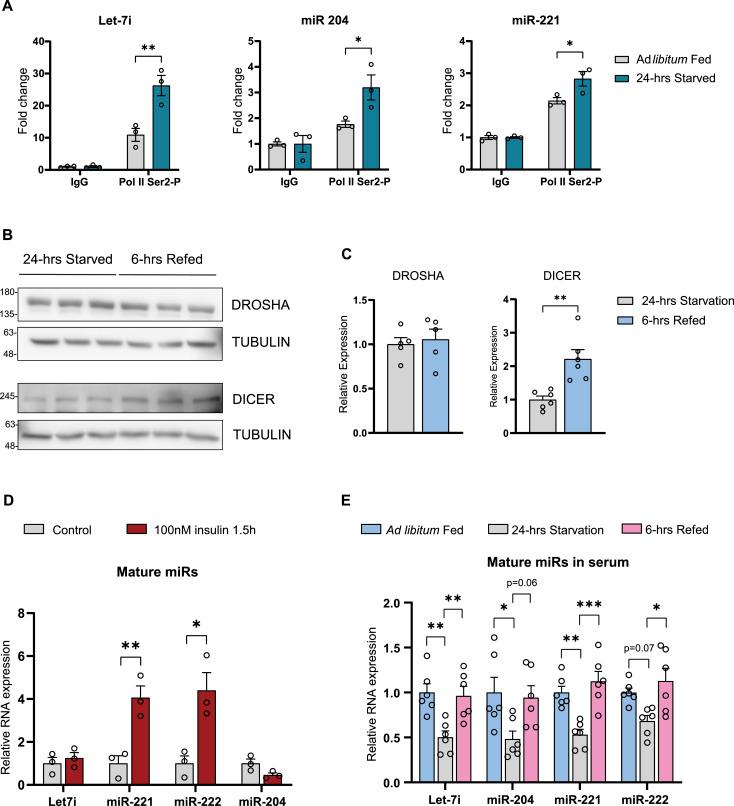
Starvation and refeeding are mostly unanticipated in the wild in terms of duration, frequency, and nutritional value of the refed state. Notwithstanding this, organisms mount efficient and reproducible responses to restore metabolic homeostasis. Hence, it is intuitive to invoke expectant molecular mechanisms that build anticipatory responses to enable physiological toggling during fed-fast cycles. In this regard, we report anticipatory biogenesis of oscillatory hepatic microRNAs that peak during a fed state and inhibit starvation-responsive genes. Our results clearly demonstrate that the levels of primary and precursor microRNA transcripts increase during a fasting state, in anticipation of a fed response. We delineate the importance of both metabolic and circadian cues in orchestrating hepatic fed microRNA homeostasis in a physiological setting. Besides illustrating metabo-endocrine control, our findings provide a mechanistic basis for the overarching influence of starvation on anticipatory biogenesis. Importantly, by using pharmacological agents that are widely used in clinics, we point out the high potential of interventions to restore homeostasis of hepatic microRNAs, whose deregulated expression is otherwise well established to cause metabolic diseases.

摘要

在野生环境中,饥饿和再喂养在持续时间、频率和再喂养状态的营养价值方面大多是不可预测的。尽管如此,生物体会产生高效且可重复的反应来恢复代谢稳态。因此,人们很容易联想到预期的分子机制,这些机制可以建立对喂养-禁食循环期间生理切换的预期反应。在这方面,我们报告了振荡性肝 microRNA 的预期生物发生,这些 microRNA 在喂养状态下达到峰值,并抑制饥饿反应基因。我们的结果清楚地表明,在禁食状态下,初级和前体 microRNA 转录本的水平会增加,以预测喂养反应。我们描述了代谢和昼夜节律线索在生理环境中协调肝喂养 microRNA 稳态的重要性。除了说明代谢内分泌控制外,我们的发现还为饥饿对预期生物发生的全面影响提供了机制基础。重要的是,通过使用广泛应用于临床的药理学制剂,我们指出干预措施恢复肝 microRNA 稳态的潜力很大,microRNA 表达失调已被确定可导致代谢疾病。

https://cdn.ncbi.nlm.nih.gov/pmc/blobs/d581/10897495/80aa8779511e/LSA-2023-02180_Fig1.jpg

文献AI研究员

20分钟写一篇综述,助力文献阅读效率提升50倍。

立即体验

用中文搜PubMed

大模型驱动的PubMed中文搜索引擎

马上搜索

文档翻译

学术文献翻译模型,支持多种主流文档格式。

立即体验