Suppr超能文献

微生物组成、功能以及应激弹性或敏感性:揭示性别特异性模式。

Microbial composition, functionality, and stress resilience or susceptibility: unraveling sex-specific patterns.

机构信息

Department of Biochemistry and Molecular Biology, New York Medical College, Valhalla, NY, 10595, USA.

Division of Newborn Medicine, Departments of Pediatrics, New York Medical College, Valhalla, NY, 10595, USA.

出版信息

Biol Sex Differ. 2024 Feb 26;15(1):20. doi: 10.1186/s13293-024-00590-7.

Abstract

BACKGROUND

Following exposure to traumatic stress, women are twice as likely as men to develop mood disorders. Yet, individual responses to such stress vary, with some people developing stress-induced psychopathologies while others exhibit resilience. The factors influencing sex-related disparities in affective disorders as well as variations in resilience remain unclear; however, emerging evidence suggests differences in the gut microbiota play a role. In this study, using the single prolonged stress (SPS) model of post-traumatic stress disorder, we investigated pre- and post-existing differences in microbial composition, functionality, and metabolites that affect stress susceptibility or resilience in each sex.

METHODS

Male and female Sprague-Dawley rats were randomly assigned to control or SPS groups. Two weeks following SPS, the animals were exposed to a battery of behavioral tests and decapitated a day later. Based on their anxiety index, they were further categorized as SPS-resilient (SPS-R) or SPS-susceptible (SPS-S). On the day of dissection, cecum, and selected brain tissues were isolated. Stool samples were collected before and after SPS, whereas urine samples were taken before and 30 min into the SPS.

RESULTS

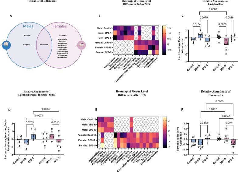
Before SPS exposure, the sympathoadrenal axis exhibited alterations within male subgroups only. Expression of tight junction protein claudin-5 was lower in brain of SPS-S males, but higher in SPS-R females following SPS. Across the study, alpha diversity remained consistently lower in males compared to females. Beta diversity revealed distinct separations between male and female susceptible groups before SPS, with this separation becoming evident in the resilient groups following SPS. At the genus level, Lactobacillus, Lachnospiraceae_Incertae_Sedis, and Barnesiella exhibited sex-specific alterations, displaying opposing abundances in each sex. Additionally, sex-specific changes were observed in microbial predictive functionality and targeted functional modules both before and after SPS. Alterations in the microbial short-chain fatty acids (SCFAs), were also observed, with major and minor SCFAs being lower in SPS-susceptible males whereas branched-chain SCFAs being higher in SPS-susceptible females.

CONCLUSION

This study highlights distinct pre- and post-trauma differences in microbial composition, functionality, and metabolites, associated with stress resilience in male and female rats. The findings underscore the importance of developing sex-specific therapeutic strategies to effectively address stress-related disorders. Highlights SPS model induces divergent anxiety and social behavioral responses to traumatic stress in both male and female rodents. SPS-resilient females displayed less anxiety-like behavior and initiated more interactions towards a juvenile rat than SPS-resilient males. Sex-specific pre-existing and SPS-induced differences in the gut microbial composition and predictive functionality were observed in susceptible and resilient rats. SPS-resilient males displayed elevated cecal acetate levels, whereas SPS-susceptible females exhibited heightened branched-chain SCFAs.

摘要

背景

暴露于创伤后应激后,女性患情绪障碍的可能性是男性的两倍。然而,个体对这种压力的反应不同,有些人会发展出应激相关的精神病理,而另一些人则表现出韧性。影响情绪障碍中性别差异以及韧性变化的因素仍不清楚;然而,新出现的证据表明,肠道微生物群的差异发挥了作用。在这项研究中,我们使用创伤后应激障碍的单一延长应激 (SPS) 模型,研究了应激易感性或韧性的雄性和雌性中,预先存在的微生物组成、功能和代谢物的差异。

方法

雄性和雌性 Sprague-Dawley 大鼠被随机分配到对照组或 SPS 组。SPS 两周后,动物接受一系列行为测试,一天后断头。根据焦虑指数,它们进一步分为 SPS 韧性(SPS-R)或 SPS 易感(SPS-S)。在解剖当天,分离盲肠和选定的脑组织。在 SPS 之前和之后收集粪便样本,在 SPS 之前和 30 分钟后收集尿液样本。

结果

在 SPS 暴露之前,只有雄性亚组的交感肾上腺轴表现出改变。SPS-S 雄性的脑紧密连接蛋白 Claudin-5 表达降低,但 SPS-R 雌性的表达升高。在整个研究过程中,雄性的 alpha 多样性始终低于雌性。β多样性揭示了 SPS 之前雄性和雌性易感组之间的明显分离,SPS 后这种分离在韧性组中变得明显。在属水平上,乳酸杆菌、Lachnospiraceae_Incertae_Sedis 和 Barnesiella 表现出性别特异性改变,在每个性别中表现出相反的丰度。此外,在 SPS 前后,微生物预测功能和靶向功能模块都观察到性别特异性变化。还观察到微生物短链脂肪酸(SCFA)的变化,SPS 易感雄性的主要和次要 SCFA 较低,而 SPS 易感雌性的支链 SCFA 较高。

结论

本研究强调了雄性和雌性大鼠应激韧性相关的微生物组成、功能和代谢物存在明显的创伤前和创伤后差异。研究结果强调了开发针对性别特异性的治疗策略的重要性,以有效解决与应激相关的障碍。亮点 SPS 模型在雄性和雌性啮齿动物中诱导了对创伤后应激的不同焦虑和社交行为反应。SPS 韧性雌性比 SPS 韧性雄性表现出更少的焦虑样行为,并向幼鼠发起更多的互动。在易感和韧性大鼠中观察到肠道微生物组成和预测功能的性别特异性预先存在和 SPS 诱导差异。SPS 韧性雄性的盲肠乙酸水平升高,而 SPS 易感雌性的支链 SCFA 升高。

https://cdn.ncbi.nlm.nih.gov/pmc/blobs/24a7/10898170/c64742a56c1e/13293_2024_590_Fig1_HTML.jpg

文献AI研究员

20分钟写一篇综述,助力文献阅读效率提升50倍。

立即体验

用中文搜PubMed

大模型驱动的PubMed中文搜索引擎

马上搜索

文档翻译

学术文献翻译模型,支持多种主流文档格式。

立即体验