Suppr超能文献

Ehf 和 Fezf2 调节晚期骨髓胸腺上皮细胞和胸腺簇状细胞的发育。

Ehf and Fezf2 regulate late medullary thymic epithelial cell and thymic tuft cell development.

机构信息

Institute for Theoretical Physics, Heidelberg University, Heidelberg, Germany.

Bioinformatics Core, Harvard T.H. Chan School of Public Health, Boston, MA, United States.

出版信息

Front Immunol. 2024 Feb 14;14:1277365. doi: 10.3389/fimmu.2023.1277365. eCollection 2023.

Abstract

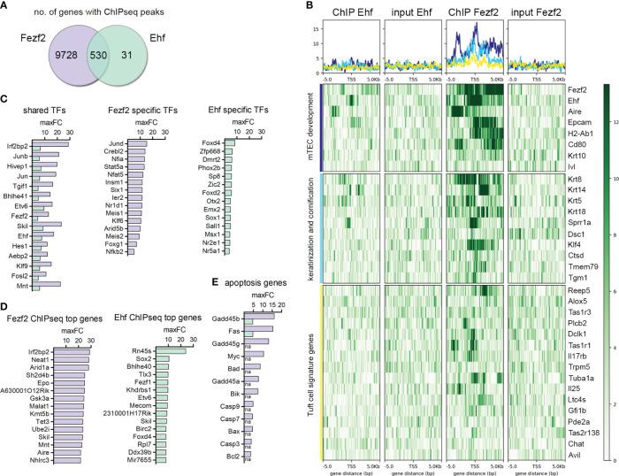
Thymic epithelial cells are indispensable for T cell maturation and selection and the induction of central immune tolerance. The self-peptide repertoire expressed by medullary thymic epithelial cells is in part regulated by the transcriptional regulator Aire (Autoimmune regulator) and the transcription factor Fezf2. Due to the high complexity of mTEC maturation stages (i.e., post-Aire, Krt10+ mTECs, and Dclk1+ Tuft mTECs) and the heterogeneity in their gene expression profiles (i.e., mosaic expression patterns), it has been challenging to identify the additional factors complementing the transcriptional regulation. We aimed to identify the transcriptional regulators involved in the regulation of mTEC development and self-peptide expression in an unbiased and genome-wide manner. We used ATAC footprinting analysis as an indirect approach to identify transcription factors involved in the gene expression regulation in mTECs, which we validated by ChIP sequencing. This study identifies Fezf2 as a regulator of the recently described thymic Tuft cells (i.e., Tuft mTECs). Furthermore, we identify that transcriptional regulators of the ELF, ESE, ERF, and PEA3 subfamily of the ETS transcription factor family and members of the Krüppel-like family of transcription factors play a role in the transcriptional regulation of genes involved in late mTEC development and promiscuous gene expression.

摘要

胸腺上皮细胞对于 T 细胞的成熟和选择以及中枢免疫耐受的诱导是不可或缺的。髓质胸腺上皮细胞表达的自身肽谱部分受转录调节因子 Aire(自身免疫调节因子)和转录因子 Fezf2 的调节。由于 mTEC 成熟阶段(即 Aire 后、Krt10+ mTEC 和 Dclk1+ Tuft mTEC)的高度复杂性及其基因表达谱的异质性(即镶嵌表达模式),因此确定补充转录调控的其他因素具有挑战性。我们旨在以无偏倚和全基因组的方式鉴定参与 mTEC 发育和自身肽表达调控的转录调节剂。我们使用 ATAC 足迹分析作为间接方法来鉴定参与 mTEC 中基因表达调控的转录因子,并用 ChIP 测序进行验证。这项研究确定了 Fezf2 是最近描述的胸腺 Tuft 细胞(即 Tuft mTEC)的调节因子。此外,我们还确定了 ETS 转录因子家族的 ELF、ESE、ERF 和 PEA3 亚家族以及转录因子 Krüppel 样家族的成员在参与晚期 mTEC 发育和混杂基因表达的基因的转录调控中发挥作用。

https://cdn.ncbi.nlm.nih.gov/pmc/blobs/2e94/10901246/d24fd4e4aff6/fimmu-14-1277365-g001.jpg

文献AI研究员

20分钟写一篇综述,助力文献阅读效率提升50倍。

立即体验

用中文搜PubMed

大模型驱动的PubMed中文搜索引擎

马上搜索

文档翻译

学术文献翻译模型,支持多种主流文档格式。

立即体验