Suppr超能文献

一种基于诱导多能干细胞的体外模型概括了人类胸腺上皮发育和多谱系分化。

An iPSC-based in vitro model recapitulates human thymic epithelial development and multi-lineage specification.

作者信息

Pretemer Yann, Gao Yuxian, Kanai Kaho, Yamamoto Takuya, Kometani Kohei, Ozaki Manami, Nishigishi Karin, Ikeda Tadashi, Xu Huaigeng, Hotta Akitsu, Hamazaki Yoko

机构信息

Center for iPS Cell Research and Application, Kyoto University, Kyoto, Japan.

Laboratory of Immunobiology, Graduate School of Medicine, Kyoto University, Kyoto, Japan.

出版信息

Nat Commun. 2025 Aug 25;16(1):7680. doi: 10.1038/s41467-025-62523-1.

Abstract

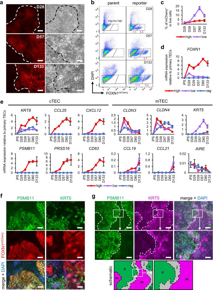
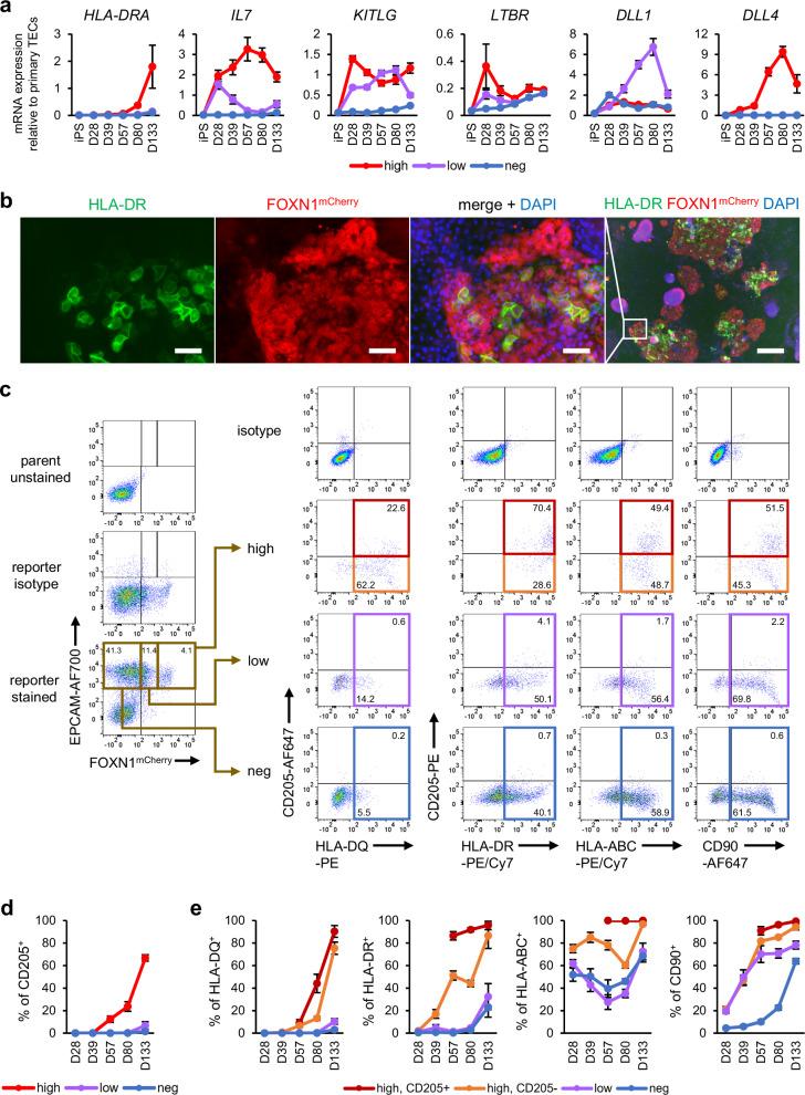
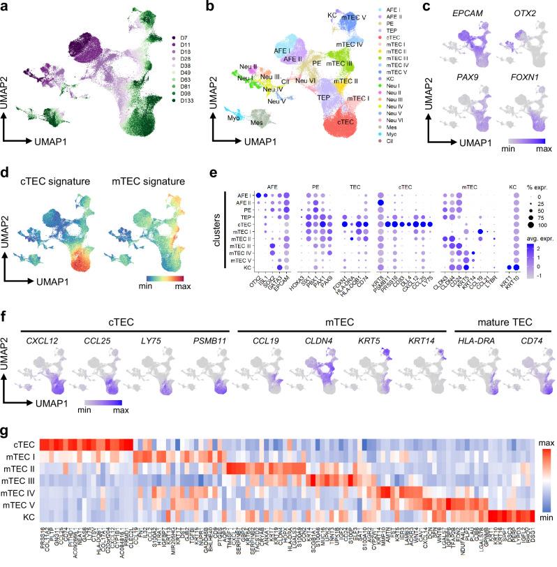
Thymic epithelial cells (TEC) are crucial in supporting T cell development, but their high heterogeneity and difficulty of isolation pose obstacles to their study in humans. Particularly, how diverse TEC lineages arise from a common progenitor remains poorly understood. To address this, here we establish a human iPSC-based model of thymus organogenesis capable of deriving these lineages in vitro. Through controlled retinoid signaling followed by self-directed differentiation, we obtain FOXN1 TEC progenitor-like cells and diverse mature MHCII populations resembling cortical and medullary TECs, allowing us to infer their developmental trajectories. Upon thymocyte co-culture, induced TECs support the generation of naïve T cells with diverse TCR repertoires and further develop into AIRE and mimetic TEC subpopulations. Our system provides a fully in vitro model of human TEC differentiation from early fate specification to late-stage maturation, offering new insights into human thymus development and potential regenerative applications for congenital thymic disorders.

摘要

胸腺上皮细胞(TEC)在支持T细胞发育方面至关重要,但其高度的异质性和分离的困难对其在人类中的研究构成了障碍。特别是,不同的TEC谱系如何从共同的祖细胞产生仍知之甚少。为了解决这个问题,我们在此建立了一种基于人类诱导多能干细胞(iPSC)的胸腺器官发生模型,能够在体外产生这些谱系。通过控制视黄酸信号传导,然后进行自我定向分化,我们获得了FOXN1 TEC祖细胞样细胞以及类似于皮质和髓质TEC的多种成熟MHCII群体,这使我们能够推断它们的发育轨迹。与胸腺细胞共培养时,诱导的TEC支持具有不同TCR库的幼稚T细胞的产生,并进一步发育成AIRE和模拟TEC亚群。我们的系统提供了一个从早期命运指定到晚期成熟的人类TEC分化的完全体外模型,为人类胸腺发育以及先天性胸腺疾病的潜在再生应用提供了新的见解。

https://cdn.ncbi.nlm.nih.gov/pmc/blobs/aa3f/12378236/48d27588312e/41467_2025_62523_Fig1_HTML.jpg

文献AI研究员

20分钟写一篇综述,助力文献阅读效率提升50倍。

立即体验

用中文搜PubMed

大模型驱动的PubMed中文搜索引擎

马上搜索

文档翻译

学术文献翻译模型,支持多种主流文档格式。

立即体验