Suppr超能文献

梯度旋转磁场通过使TGF-β1/SMAD3信号通路失活来损害F-肌动蛋白相关基因CCDC150,从而抑制三阴性乳腺癌转移。

Gradient Rotating Magnetic Fields Impairing F-Actin-Related Gene CCDC150 to Inhibit Triple-Negative Breast Cancer Metastasis by Inactivating TGF-β1/SMAD3 Signaling Pathway.

作者信息

Zhang Ge, Yu Tongyao, Chai Xiaoxia, Zhang Shilong, Liu Jie, Zhou Yan, Yin Dachuan, Zhang Chenyan

机构信息

Institute for Special Environmental Biophysics, Key Laboratory for Space Bioscience and Biotechnology, School of Life Sciences, Northwestern Polytechnical University, 710072 Xi'an, China.

出版信息

Research (Wash D C). 2024 Feb 28;7:0320. doi: 10.34133/research.0320. eCollection 2024.

Abstract

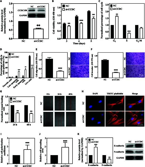
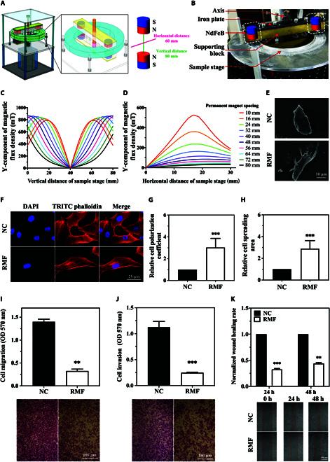
Triple-negative breast cancer (TNBC) is the most aggressive and lethal malignancy in women, with a lack of effective targeted drugs and treatment techniques. Gradient rotating magnetic field (RMF) is a new technology used in oncology physiotherapy, showing promising clinical applications due to its satisfactory biosafety and the abundant mechanical force stimuli it provides. However, its antitumor effects and underlying molecular mechanisms are not yet clear. We designed two sets of gradient RMF devices for cell culture and animal handling. Gradient RMF exposure had a notable impact on the F-actin arrangement of MDA-MB-231, BT-549, and MDA-MB-468 cells, inhibiting cell migration and invasion. A potential cytoskeleton F-actin-associated gene, CCDC150, was found to be enriched in clinical TNBC tumors and cells. CCDC150 negatively correlated with the overall survival rate of TNBC patients. CCDC150 promoted TNBC migration and invasion via activation of the transforming growth factor β1 (TGF-β1)/SMAD3 signaling pathway in vitro and in vivo. CCDC150 was also identified as a magnetic field response gene, and it was marked down-regulated after gradient RMF exposure. CCDC150 silencing and gradient RMF exposure both suppressed TNBC tumor growth and liver metastasis. Therefore, gradient RMF exposure may be an effective TNBC treatment, and CCDC150 may emerge as a potential target for TNBC therapy.

摘要

三阴性乳腺癌(TNBC)是女性中最具侵袭性和致命性的恶性肿瘤,缺乏有效的靶向药物和治疗技术。梯度旋转磁场(RMF)是一种用于肿瘤物理治疗的新技术,因其良好的生物安全性和提供的丰富机械力刺激而显示出有前景的临床应用。然而,其抗肿瘤作用和潜在的分子机制尚不清楚。我们设计了两套用于细胞培养和动物处理的梯度RMF装置。梯度RMF暴露对MDA-MB-231、BT-549和MDA-MB-468细胞的F-肌动蛋白排列有显著影响,抑制细胞迁移和侵袭。发现一个潜在的细胞骨架F-肌动蛋白相关基因CCDC150在临床TNBC肿瘤和细胞中富集。CCDC150与TNBC患者的总生存率呈负相关。CCDC150在体外和体内通过激活转化生长因子β1(TGF-β1)/SMAD3信号通路促进TNBC迁移和侵袭。CCDC150也被鉴定为磁场反应基因,梯度RMF暴露后其表达显著下调。CCDC150沉默和梯度RMF暴露均抑制TNBC肿瘤生长和肝转移。因此,梯度RMF暴露可能是一种有效的TNBC治疗方法,CCDC15可能成为TNBC治疗的潜在靶点。

https://cdn.ncbi.nlm.nih.gov/pmc/blobs/68a9/10900498/f60718c626ca/research.0320.fig.001.jpg

文献AI研究员

20分钟写一篇综述,助力文献阅读效率提升50倍。

立即体验

用中文搜PubMed

大模型驱动的PubMed中文搜索引擎

马上搜索

文档翻译

学术文献翻译模型,支持多种主流文档格式。

立即体验