Suppr超能文献

JAK/STAT3 是富含基质的结直肠癌患者的治疗靶点。

JAK/STAT3 represents a therapeutic target for colorectal cancer patients with stromal-rich tumors.

机构信息

School of Cancer Sciences, Wolfson Wohl Cancer Research Centre, University of Glasgow, Glasgow, G61 1QH, UK.

Department of Surgery, Glasgow Royal Infirmary, Glasgow, G31 2ER, UK.

出版信息

J Exp Clin Cancer Res. 2024 Mar 1;43(1):64. doi: 10.1186/s13046-024-02958-4.

Abstract

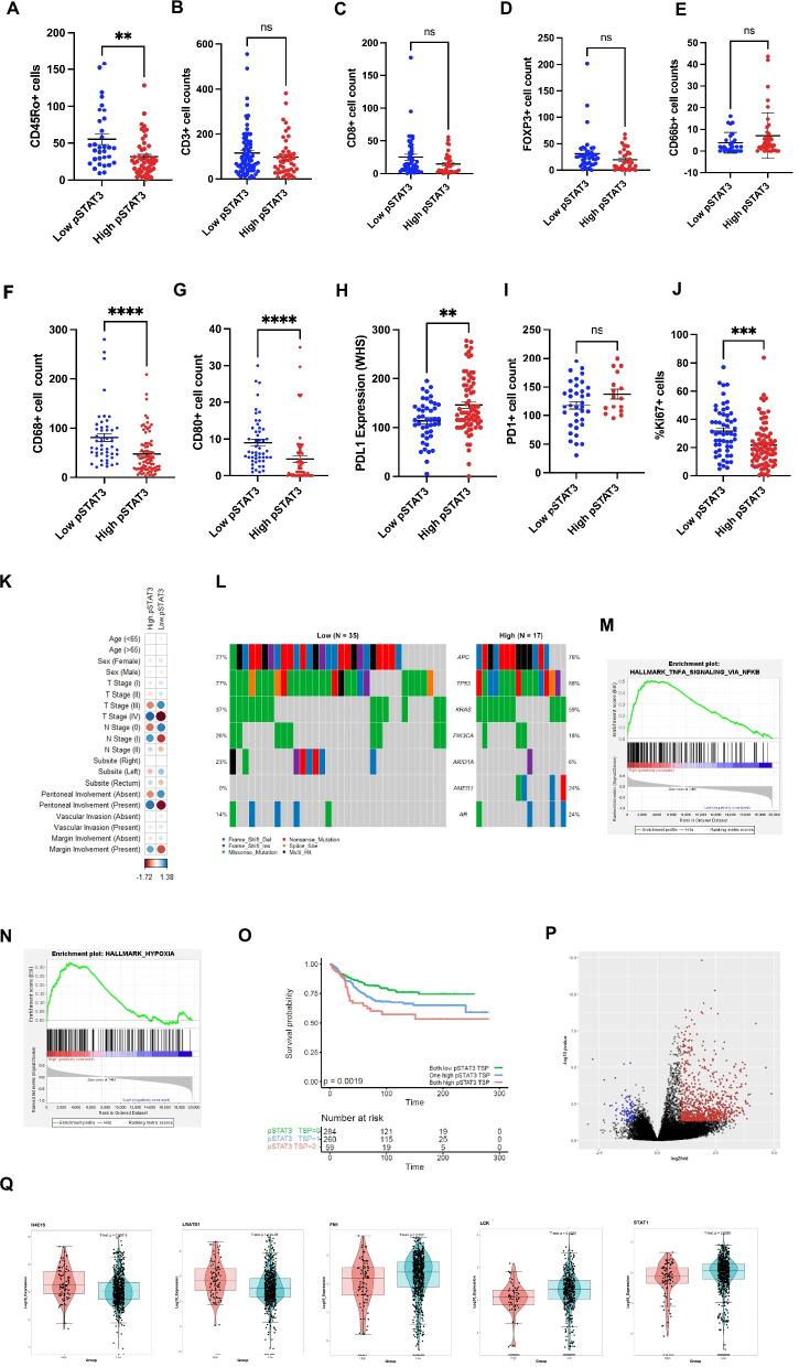
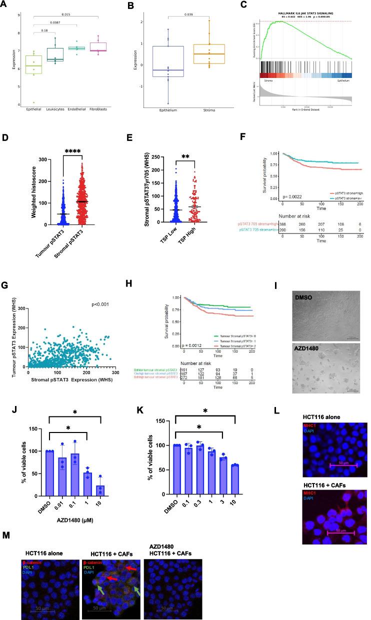
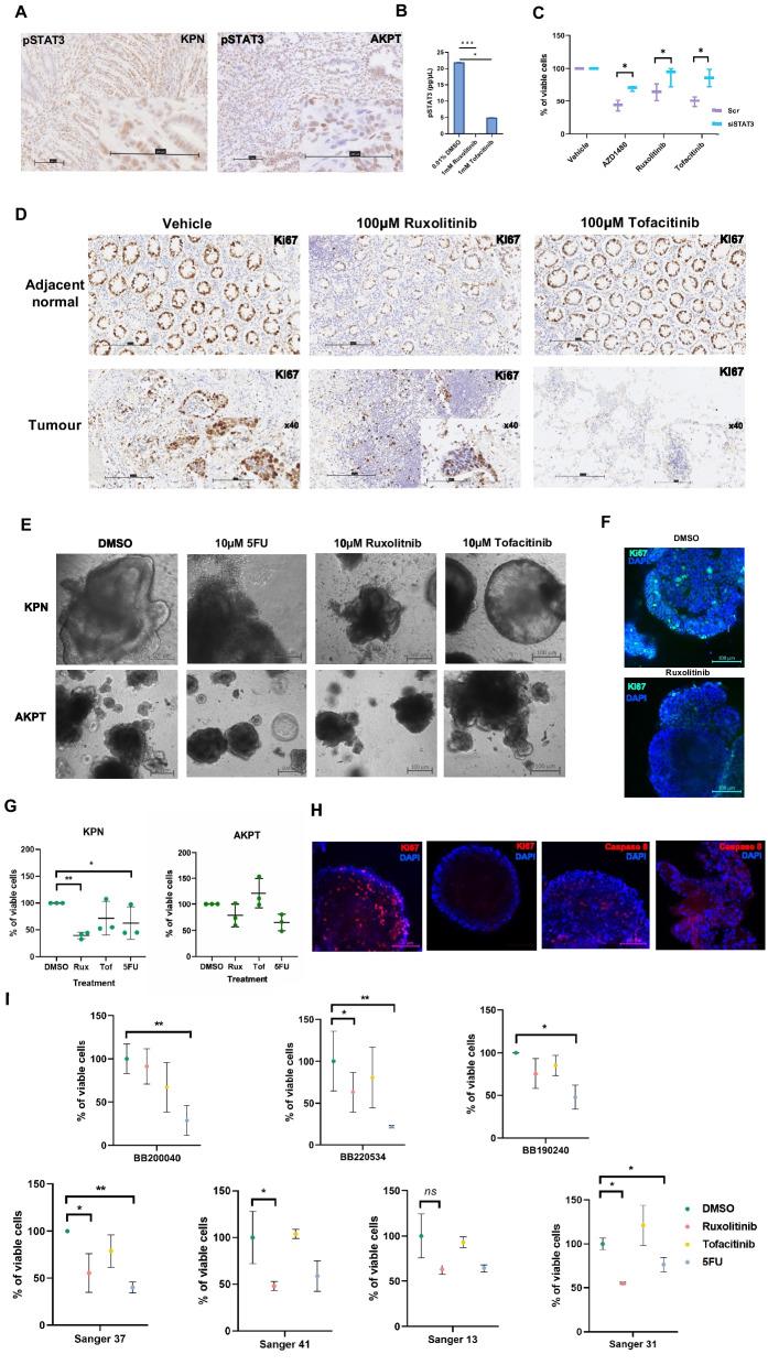
Colorectal cancer (CRC) is a heterogenous malignancy underpinned by dysregulation of cellular signaling pathways. Previous literature has implicated aberrant JAK/STAT3 signal transduction in the development and progression of solid tumors. In this study we investigate the effectiveness of inhibiting JAK/STAT3 in diverse CRC models, establish in which contexts high pathway expression is prognostic and perform in depth analysis underlying phenotypes. In this study we investigated the use of JAK inhibitors for anti-cancer activity in CRC cell lines, mouse model organoids and patient-derived organoids. Immunohistochemical staining of the TransSCOT clinical trial cohort, and 2 independent large retrospective CRC patient cohorts was performed to assess the prognostic value of JAK/STAT3 expression. We performed mutational profiling, bulk RNASeq and NanoString GeoMx® spatial transcriptomics to unravel the underlying biology of aberrant signaling. Inhibition of signal transduction with JAK1/2 but not JAK2/3 inhibitors reduced cell viability in CRC cell lines, mouse, and patient derived organoids (PDOs). In PDOs, reduced Ki67 expression was observed post-treatment. A highly significant association between high JAK/STAT3 expression within tumor cells and reduced cancer-specific survival in patients with high stromal invasion (TSP) was identified across 3 independent CRC patient cohorts, including the TrasnSCOT clinical trial cohort. Patients with high phosphorylated STAT3 (pSTAT3) within the TSP group had higher influx of CD66b + cells and higher tumoral expression of PDL1. Bulk RNAseq of full section tumors showed enrichment of NFκB signaling and hypoxia in these cases. Spatial deconvolution through GeoMx® demonstrated higher expression of checkpoint and hypoxia-associated genes in the tumor (pan-cytokeratin positive) regions, and reduced lymphocyte receptor signaling in the TME (pan-cytokeratin- and αSMA-) and αSMA (pan-cytokeratin- and αSMA +) areas. Non-classical fibroblast signatures were detected across αSMA + regions in cases with high pSTAT3. Therefore, in this study we have shown that inhibition of JAK/STAT3 represents a promising therapeutic strategy for patients with stromal-rich CRC tumors. High expression of JAK/STAT3 proteins within both tumor and stromal cells predicts poor outcomes in CRC, and aberrant signaling is associated with distinct spatially-dependant differential gene expression.

摘要

结直肠癌(CRC)是一种异质性恶性肿瘤,其特征是细胞信号通路的失调。先前的文献表明,异常的 JAK/STAT3 信号转导在实体瘤的发生和发展中起作用。在这项研究中,我们研究了抑制不同 CRC 模型中 JAK/STAT3 的有效性,确定了哪些情况下高通路表达具有预后意义,并对潜在表型进行了深入分析。在这项研究中,我们研究了 JAK 抑制剂在 CRC 细胞系、小鼠模型类器官和患者来源类器官中的抗癌活性。对 TransSCOT 临床试验队列和 2 个独立的大型回顾性 CRC 患者队列进行免疫组织化学染色,以评估 JAK/STAT3 表达的预后价值。我们进行了突变分析、批量 RNA-seq 和 NanoString GeoMx®空间转录组学,以揭示异常信号的潜在生物学。用 JAK1/2 抑制剂而非 JAK2/3 抑制剂抑制信号转导,可降低 CRC 细胞系、小鼠和患者来源类器官(PDO)中的细胞活力。在 PDO 中,治疗后观察到 Ki67 表达减少。在包括 TransSCOT 临床试验队列在内的 3 个独立的 CRC 患者队列中,我们发现肿瘤细胞中高 JAK/STAT3 表达与高基质侵袭(TSP)患者的癌症特异性生存时间缩短之间存在高度显著关联。在 TSP 组中,具有高磷酸化 STAT3(pSTAT3)的患者具有更高的 CD66b+细胞浸润和更高的肿瘤 PDL1 表达。全切片肿瘤的批量 RNA-seq 显示这些病例中 NFκB 信号和缺氧的富集。通过 GeoMx®进行的空间去卷积显示,在肿瘤(细胞角蛋白阳性)区域中,检查点和缺氧相关基因的表达更高,而在 TME(细胞角蛋白和αSMA-)和αSMA(细胞角蛋白和αSMA+)区域中,淋巴细胞受体信号降低。在 pSTAT3 高的病例中,在非经典成纤维细胞标志中检测到αSMA+区域。因此,在这项研究中,我们表明抑制 JAK/STAT3 代表了富含基质的 CRC 肿瘤患者的一种有前途的治疗策略。肿瘤和基质细胞中 JAK/STAT3 蛋白的高表达预示着 CRC 的不良预后,异常信号与不同的空间依赖的差异基因表达相关。

https://cdn.ncbi.nlm.nih.gov/pmc/blobs/fa69/10905886/a3e3499b9fe9/13046_2024_2958_Fig1_HTML.jpg

文献AI研究员

20分钟写一篇综述,助力文献阅读效率提升50倍。

立即体验

用中文搜PubMed

大模型驱动的PubMed中文搜索引擎

马上搜索

文档翻译

学术文献翻译模型,支持多种主流文档格式。

立即体验