Suppr超能文献

使用 WGCNA 鉴定和免疫浸润分析溃疡性结肠炎的关键基因。

Identification and immunoinfiltration analysis of key genes in ulcerative colitis using WGCNA.

机构信息

Department of Gastroenterology, The Second Affiliated Hospital of Zhejiang Chinese Medical University, Hangzhou, China.

出版信息

PeerJ. 2024 Feb 26;12:e16921. doi: 10.7717/peerj.16921. eCollection 2024.

Abstract

OBJECTIVE

Ulcerative colitis (UC) is a chronic non-specific inflammatory bowel disease characterized by an unclear pathogenesis. This study aims to screen out key genes related to UC pathogenesis.

METHODS

Bioinformatics analysis was conducted for screening key genes linked to UC pathogenesis, and the expression of the screened key genes was verified by establishing a UC mouse model.

RESULTS

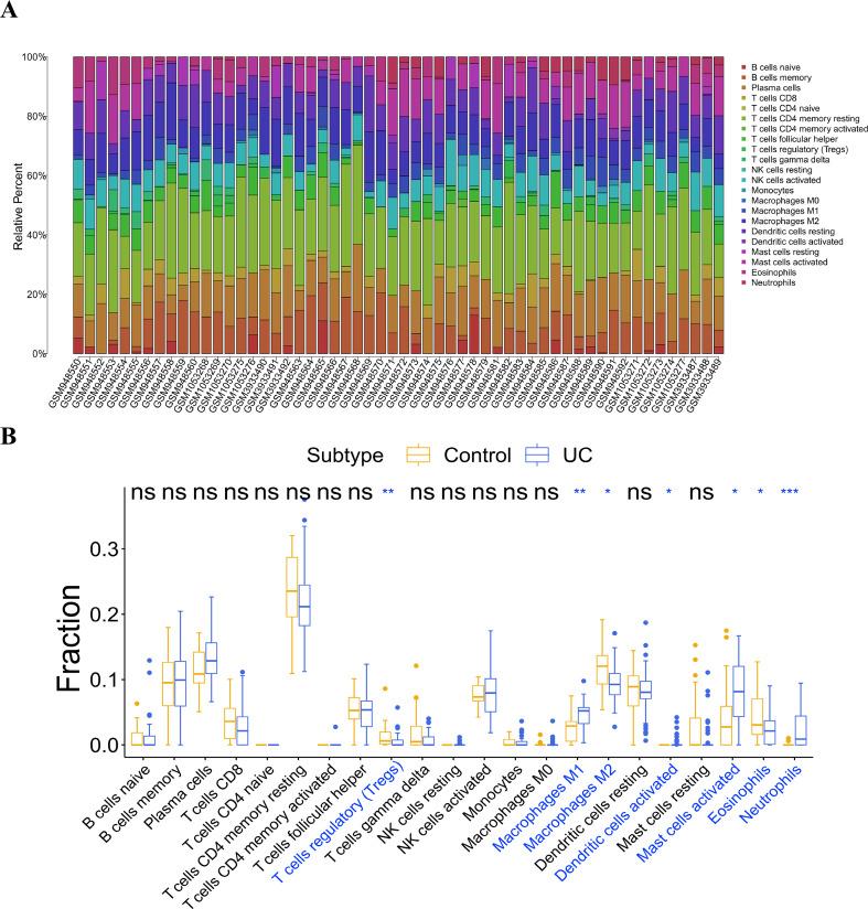
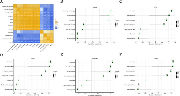
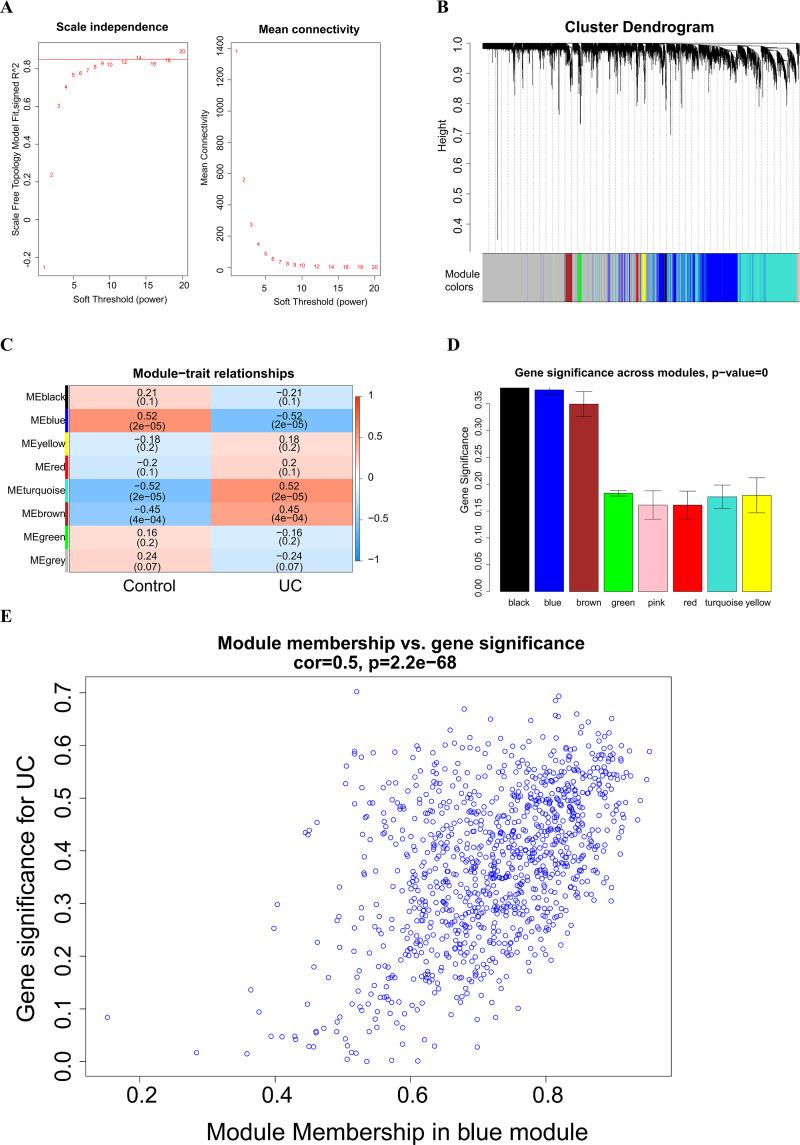
Through bioinformatics analysis, five key genes were obtained. Subsequent infiltration analysis revealed seven significantly different immune cell types between the UC and general samples. Additionally, animal experiment results illustrated markedly decreased body weight, visible colonic shortening and damage, along with a significant increase in the DAI score of the DSS-induced mice in the UC group in comparison with the NC group. In addition, H&E staining results demonstrated histological changes including marked inflammatory cell infiltration, loss of crypts, and epithelial destruction in the colon mucosa epithelium. qRT-PCR analysis indicated a down-regulation of ABCG2 and an up-regulation of IL1RN, REG4, SERPINB5 and TRIM29 in the UC mouse model. Notably, this observed trend showed a significant dependence on the concentration of DSS, with the mouse model of UC induced by 7% DSS demonstrating a more severe disease state compared to that induced by 5% DSS.

CONCLUSION

ABCG2, IL1RN, REG4, SERPINB5 and TRIM29 were screened out as key genes related to UC by bioinformatics analysis. The expression of ABCG2 was down-regulated, and that of IL1RN, REG4, SERPINB5 and TRIM29 were up-regulated in UC mice as revealed by animal experiments.

摘要

目的

溃疡性结肠炎(UC)是一种慢性非特异性炎症性肠病,其发病机制尚不清楚。本研究旨在筛选与 UC 发病机制相关的关键基因。

方法

通过生物信息学分析筛选与 UC 发病机制相关的关键基因,并通过建立 UC 小鼠模型验证筛选出的关键基因的表达。

结果

通过生物信息学分析,获得了 5 个关键基因。随后的浸润分析显示,UC 样本和普通样本之间存在 7 种明显不同的免疫细胞类型。此外,动物实验结果表明,与 NC 组相比,UC 组 DSS 诱导的小鼠体重明显下降,结肠明显缩短和损伤,DAI 评分显著升高。此外,H&E 染色结果显示结肠黏膜上皮中存在明显的炎症细胞浸润、隐窝丢失和上皮破坏等组织学变化。qRT-PCR 分析表明,UC 小鼠模型中 ABCG2 下调,IL1RN、REG4、SERPINB5 和 TRIM29 上调。值得注意的是,这种观察到的趋势与 DSS 的浓度显著相关,用 7% DSS 诱导的 UC 小鼠模型比用 5% DSS 诱导的模型表现出更严重的疾病状态。

结论

通过生物信息学分析筛选出 ABCG2、IL1RN、REG4、SERPINB5 和 TRIM29 作为与 UC 相关的关键基因。动物实验结果显示,UC 小鼠中 ABCG2 表达下调,IL1RN、REG4、SERPINB5 和 TRIM29 表达上调。

https://cdn.ncbi.nlm.nih.gov/pmc/blobs/ae06/10903335/7606a75adbe2/peerj-12-16921-g001.jpg

文献AI研究员

20分钟写一篇综述,助力文献阅读效率提升50倍。

立即体验

用中文搜PubMed

大模型驱动的PubMed中文搜索引擎

马上搜索

文档翻译

学术文献翻译模型,支持多种主流文档格式。

立即体验