Suppr超能文献

溃疡性结肠炎中竞争性内源性RNA网络的构建、生物信息学分析及验证

Construction, bioinformatics analysis, and validation of competitive endogenous RNA networks in ulcerative colitis.

作者信息

Dong Longcong, Zhang Ruibin, Huang Qin, Shen Yuan, Li Hongying, Yu Shuguang, Wu Qiaofeng

机构信息

Acupuncture and Tuina College, Chengdu University of Traditional Chinese Medicine, Chengdu, China.

Acupuncture and Chronobiology Key Laboratory of Sichuan Province, Chengdu, China.

出版信息

Front Genet. 2022 Aug 17;13:951243. doi: 10.3389/fgene.2022.951243. eCollection 2022.

Abstract

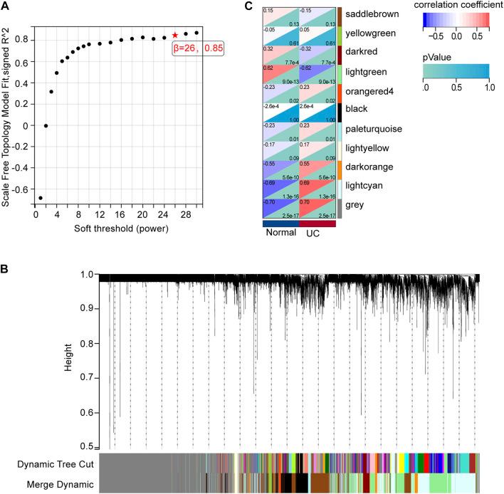
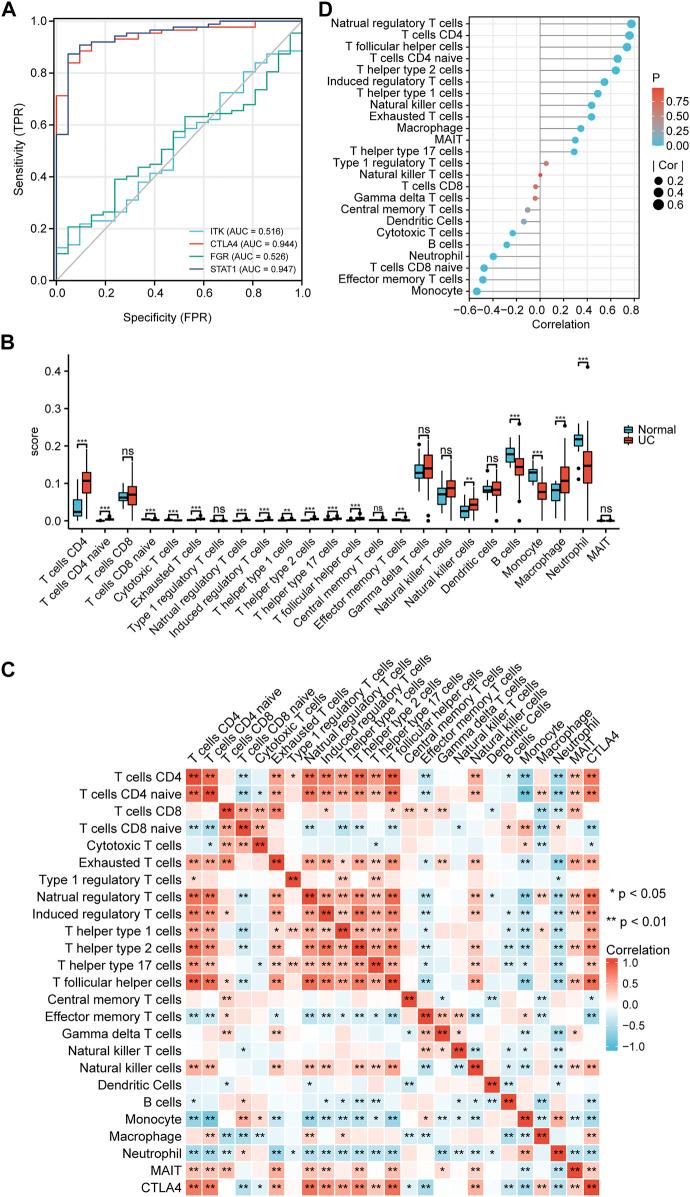
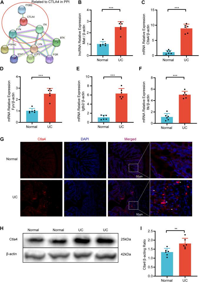
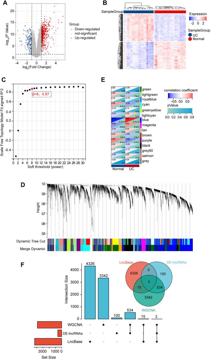
Ulcerative colitis (UC) is a common chronic disease of the digestive system. Recently, competitive endogenous RNAs (ceRNAs) have been increasingly used to reveal key mechanisms for the pathogenesis and treatment of UC. However, the role of ceRNA in UC pathogenesis has not been fully clarified. This study aimed to explore the mechanism of the lncRNA-miRNA-mRNA ceRNA network in UC and identify potential biomarkers and therapeutic targets. An integrative analysis of mRNA, microRNA (miRNA), and long non-coding RNA (lncRNA) files downloaded from the Gene Expression Omnibus (GEO) was performed. Differentially expressed mRNA (DE-mRNAs), miRNA (DE-miRNAs), and lncRNA (DE-lncRNAs) were investigated between the normal and UC groups by the limma package. A weighted correlation network analysis (WGCNA) was used to identify the relative model for constructing the ceRNA network, and, concurrently, miRWalk and DIANA-LncBase databases were used for target prediction. Consecutively, the Gene Ontology (GO), Kyoto encyclopedia of genes and genomes (KEGG) pathway, and Reactome pathway enrichment analyses, protein-protein interaction (PPI) network, Cytohubba, and ClueGO were performed to identify hub genes. Additionally, we examined the immune infiltration characteristics of UC and the correlation between hub genes and immune cells using the immuCellAI database. Finally, the expression of potential biomarkers of ceRNA was validated via qRT-PCR in an experimental UC model induced by dextran sulfate sodium (DSS). The ceRNA network was constructed by combining four mRNAs, two miRNAs, and two lncRNAs, and the receiver operating characteristic (ROC) analysis showed that two mRNAs ( and ) had high diagnostic accuracy (area under the curve [AUC] > 0.9). Furthermore, up-regulation was positively correlated with the infiltration of immune cells. Finally, as a result of this DSS-induced experimental UC model, , , and several associate genes expression were consistent with the results of previous bioinformatics analysis, which proved our hypothesis. The investigation of the ceRNA network in this study could provide insight into UC pathogenesis. , which has immune-related properties, can be a potential biomarker in UC, and // ceRNA networks may play important roles in UC.

摘要

溃疡性结肠炎(UC)是一种常见的消化系统慢性疾病。近年来,竞争性内源RNA(ceRNA)越来越多地被用于揭示UC发病机制和治疗的关键机制。然而,ceRNA在UC发病机制中的作用尚未完全阐明。本研究旨在探讨lncRNA-miRNA-mRNA ceRNA网络在UC中的作用机制,并确定潜在的生物标志物和治疗靶点。对从基因表达综合数据库(GEO)下载的mRNA、微小RNA(miRNA)和长链非编码RNA(lncRNA)文件进行综合分析。通过limma软件包研究正常组和UC组之间差异表达的mRNA(DE-mRNAs)、miRNA(DE-miRNAs)和lncRNA(DE-lncRNAs)。使用加权基因共表达网络分析(WGCNA)来确定构建ceRNA网络的相关模型,同时,利用miRWalk和DIANA-LncBase数据库进行靶标预测。随后,进行基因本体论(GO)、京都基因与基因组百科全书(KEGG)通路和Reactome通路富集分析、蛋白质-蛋白质相互作用(PPI)网络、Cytohubba和ClueGO分析以确定枢纽基因。此外,我们使用免疫细胞人工智能(immuCellAI)数据库研究UC的免疫浸润特征以及枢纽基因与免疫细胞之间的相关性。最后,通过qRT-PCR在葡聚糖硫酸钠(DSS)诱导的实验性UC模型中验证ceRNA潜在生物标志物的表达。通过整合四个mRNA、两个miRNA和两个lncRNA构建了ceRNA网络,受试者工作特征(ROC)分析表明,两个mRNA(和)具有较高的诊断准确性(曲线下面积[AUC]>0.9)。此外,的上调与免疫细胞的浸润呈正相关。最后,在这个DSS诱导的实验性UC模型中,、和几个相关基因的表达与先前生物信息学分析的结果一致,这证实了我们的假设。本研究中对ceRNA网络的研究可为UC发病机制提供深入了解。具有免疫相关特性,可能是UC中的潜在生物标志物,并且//ceRNA网络可能在UC中发挥重要作用。

https://cdn.ncbi.nlm.nih.gov/pmc/blobs/651b/9428148/3153ebc0c187/fgene-13-951243-g001.jpg

文献AI研究员

20分钟写一篇综述,助力文献阅读效率提升50倍。

立即体验

用中文搜PubMed

大模型驱动的PubMed中文搜索引擎

马上搜索

文档翻译

学术文献翻译模型,支持多种主流文档格式。

立即体验