Suppr超能文献

铁代谢紊乱和炎症应激性红细胞生成与 COVID-19 的长期结局相关。

Iron dysregulation and inflammatory stress erythropoiesis associates with long-term outcome of COVID-19.

机构信息

Cambridge Institute of Therapeutic Immunology and Infectious Disease, Jeffrey Cheah Biomedical Centre, University of Cambridge, Cambridge, UK.

Department of Medicine, University of Cambridge, Addenbrooke's Hospital, Cambridge, UK.

出版信息

Nat Immunol. 2024 Mar;25(3):471-482. doi: 10.1038/s41590-024-01754-8. Epub 2024 Mar 1.

Abstract

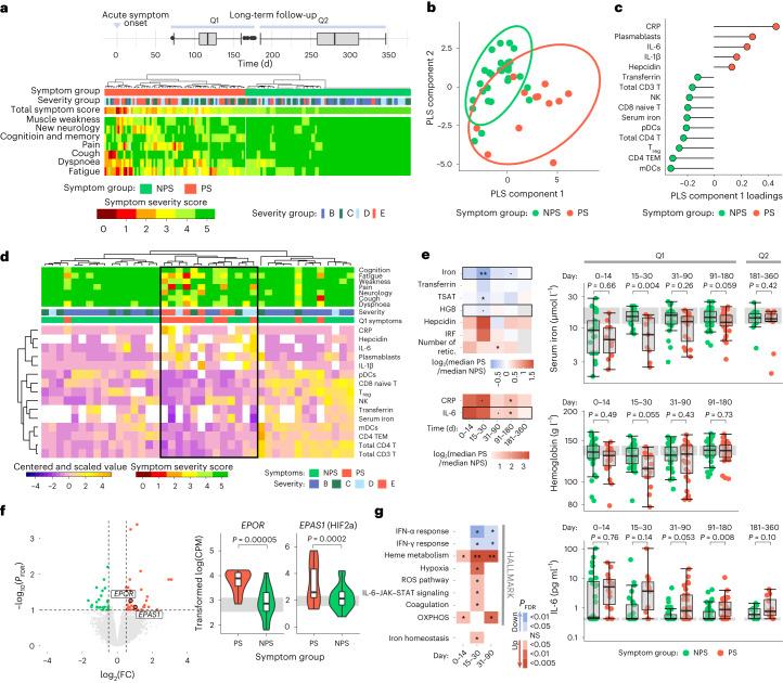
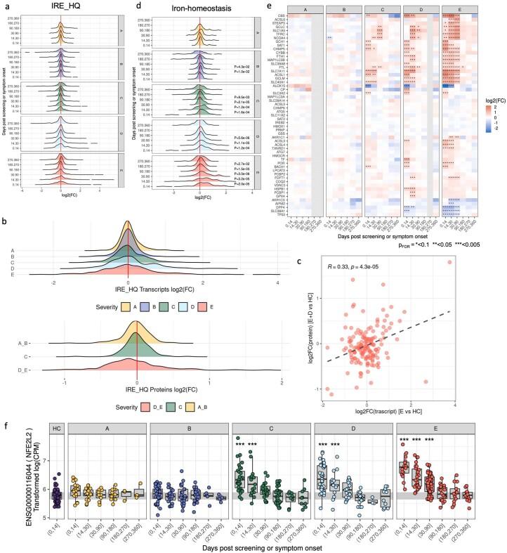
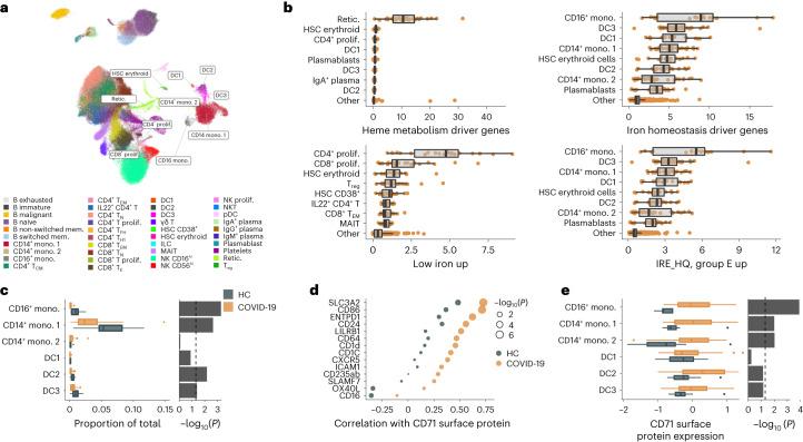
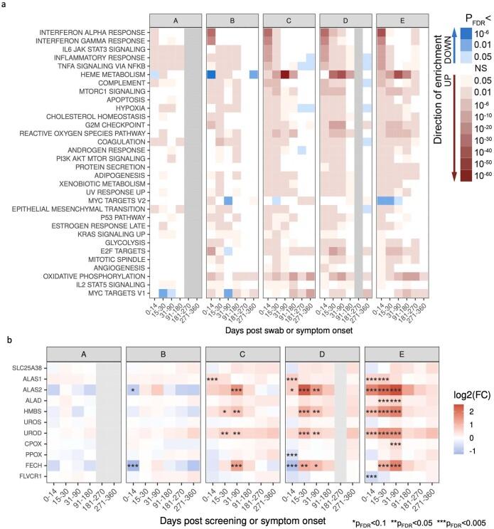
Persistent symptoms following SARS-CoV-2 infection are increasingly reported, although the drivers of post-acute sequelae (PASC) of COVID-19 are unclear. Here we assessed 214 individuals infected with SARS-CoV-2, with varying disease severity, for one year from COVID-19 symptom onset to determine the early correlates of PASC. A multivariate signature detected beyond two weeks of disease, encompassing unresolving inflammation, anemia, low serum iron, altered iron-homeostasis gene expression and emerging stress erythropoiesis; differentiated those who reported PASC months later, irrespective of COVID-19 severity. A whole-blood heme-metabolism signature, enriched in hospitalized patients at month 1-3 post onset, coincided with pronounced iron-deficient reticulocytosis. Lymphopenia and low numbers of dendritic cells persisted in those with PASC, and single-cell analysis reported iron maldistribution, suggesting monocyte iron loading and increased iron demand in proliferating lymphocytes. Thus, defects in iron homeostasis, dysregulated erythropoiesis and immune dysfunction due to COVID-19 possibly contribute to inefficient oxygen transport, inflammatory disequilibrium and persisting symptomatology, and may be therapeutically tractable.

摘要

新冠病毒感染后持续存在的症状日益受到关注,但 COVID-19 后急性后遗症(PASC)的驱动因素尚不清楚。在这里,我们从 COVID-19 症状出现开始,对 214 名感染 SARS-CoV-2 的个体进行了长达一年的评估,以确定 PASC 的早期相关因素。在疾病发生两周后检测到的多变量特征,包括未解决的炎症、贫血、低血清铁、铁稳态基因表达改变和新兴的应激性红细胞生成;无论 COVID-19 严重程度如何,这些特征都能区分出那些在几个月后报告有 PASC 的人。全血血红素代谢特征在发病后 1-3 个月的住院患者中富集,与明显的缺铁性网织红细胞增多症一致。PASC 患者的淋巴细胞减少和树突状细胞数量减少持续存在,单细胞分析报告铁分布异常,提示单核细胞铁超载和增殖淋巴细胞铁需求增加。因此,铁稳态缺陷、铁调节异常和 COVID-19 引起的免疫功能障碍可能导致氧气输送效率低下、炎症失衡和持续的症状,并可能具有治疗潜力。

https://cdn.ncbi.nlm.nih.gov/pmc/blobs/4987/10907301/8100366f5ed7/41590_2024_1754_Fig1_HTML.jpg

文献AI研究员

20分钟写一篇综述,助力文献阅读效率提升50倍。

立即体验

用中文搜PubMed

大模型驱动的PubMed中文搜索引擎

马上搜索

文档翻译

学术文献翻译模型,支持多种主流文档格式。

立即体验