Suppr超能文献

整合单细胞分析揭示卵巢子宫内膜异位症相关性不孕中铁过载诱导的衰老和代谢重编程

Integrative Single-Cell Analysis Reveals Iron Overload-Induced Senescence and Metabolic Reprogramming in Ovarian Endometriosis-Associated Infertility.

作者信息

Li Yangshuo, Zhou Wei, Ding Jie, Song Di, Cheng Wen, Yu Jin, Sun Shuai, Mei Shanshan, Liang Xiaolan, Zhao Qianqian, Kuang Yanping, Li Mingqing, Ni Zhexin, Yu Chaoqin, Gao Yue

机构信息

Department of Traditional Chinese Gynecology, the First Affiliated Hospital of Naval Military Medical University, Shanghai, 200433, China.

Beijing Institute of Radiation Medicine, Beijing, 100850, China.

出版信息

Adv Sci (Weinh). 2025 Aug;12(29):e17528. doi: 10.1002/advs.202417528. Epub 2025 Jul 22.

Abstract

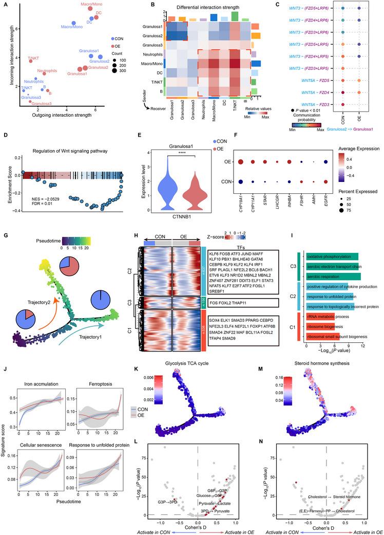
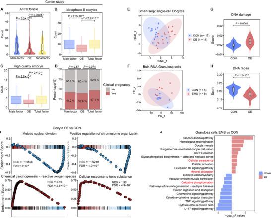
Endometriosis, particularly ovarian endometriosis (OE), is a major cause of infertility, often associated with reduced oocyte quality and impaired ovarian function. Iron overload plays a key role in OE progression. This study investigates the effects of iron overload on follicular function in OE-associated infertility (OEI). A single-cell atlas of pre-ovulatory follicular fluid from OEI patients reveals dynamic changes in iron metabolism and iron-induced senescence phenotypes. Spatial transcriptomics using Stereo-seq in iron-overloaded mouse ovaries further identifies localized senescence features. Additional analysis of aging human ovaries highlights conserved patterns of iron dysregulation. These findings provide mechanistic insight into iron overload-related ovarian pathology and suggest potential therapeutic targets for improving oocyte quality in OEI.

摘要

子宫内膜异位症,尤其是卵巢子宫内膜异位症(OE),是不孕症的主要原因,常伴有卵母细胞质量下降和卵巢功能受损。铁过载在OE进展中起关键作用。本研究调查了铁过载对OE相关不孕症(OEI)中卵泡功能的影响。来自OEI患者的排卵前卵泡液单细胞图谱揭示了铁代谢和铁诱导的衰老表型的动态变化。在铁过载小鼠卵巢中使用Stereo-seq进行空间转录组学进一步确定了局部衰老特征。对衰老人类卵巢的额外分析突出了铁失调的保守模式。这些发现为铁过载相关的卵巢病理学提供了机制性见解,并为改善OEI中的卵母细胞质量提出了潜在的治疗靶点。

https://cdn.ncbi.nlm.nih.gov/pmc/blobs/fa12/12362736/0d0091214bb8/ADVS-12-e17528-g004.jpg

文献AI研究员

20分钟写一篇综述,助力文献阅读效率提升50倍。

立即体验

用中文搜PubMed

大模型驱动的PubMed中文搜索引擎

马上搜索

文档翻译

学术文献翻译模型,支持多种主流文档格式。

立即体验