Suppr超能文献

利用小鼠卵巢单细胞RNA测序数据分析排卵期间壁层颗粒细胞与卵丘颗粒细胞之间的细胞间相互作用。

Analysis of cell-cell interaction between mural granulosa cells and cumulus granulosa cells during ovulation using single-cell RNA sequencing data of mouse ovary.

作者信息

Shirafuta Yuichiro, Tamura Isao, Shiroshita Amon, Fujimura Taishi, Maekawa Ryo, Taketani Toshiaki, Sugino Norihiro

机构信息

Department of Obstetrics and Gynecology Yamaguchi University Graduate School of Medicine Ube Japan.

出版信息

Reprod Med Biol. 2024 Feb 14;23(1):e12564. doi: 10.1002/rmb2.12564. eCollection 2024 Jan-Dec.

Abstract

PURPOSE

We investigated the interactions between mural granulosa cells (MGCs) and cumulus granulosa cells (CGCs) during ovulation after the LH surge.

METHODS

We performed clustering, pseudotime, and interactome analyses utilizing reported single-cell RNA sequencing data of mouse ovary at 6 h after eCG-hCG injection.

RESULTS

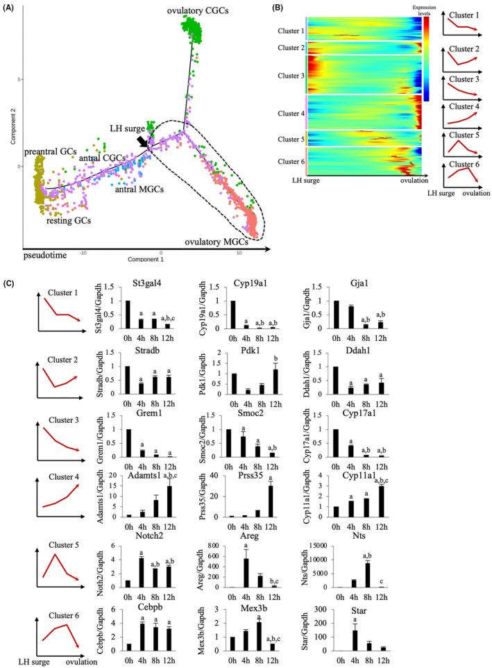
Clustering analysis classified granulosa cells into two distinct populations, MGCs and CGCs. Pseudotime analysis divided granulosa cells into before and after the LH surge, and further divided them into two branches, the ovulatory MGCs and the ovulatory CGCs. Interactome analysis was performed to identify the interactions between MGCs and CGCs. Twenty-six interactions were acting from CGCs toward MGCs, involving ovulation and steroidogenesis. Thirty-six interactions were acting from MGCs toward CGCs, involving hyaluronan synthesis. There were 25 bidirectional interactions, involving the EGFR pathway. In addition, we found three novel interactions: Ephrins-Ephs pathway and Wnt-Lrp6 pathway from CGCs to MGCs, associated with steroidogenesis and lipid transport, respectively, and TGF-β-TGFBR1 pathway from MGCs to CGCs, associated with hyaluronan synthesis.

CONCLUSIONS

MGCs and CGCs interact with each other in the preovulatory follicle after the LH surge, and their interactions have roles in corpus luteum formation, oocyte maturation, and follicle rupture.

摘要

目的

我们研究了促黄体生成素峰后排卵期间壁层颗粒细胞(MGCs)与卵丘颗粒细胞(CGCs)之间的相互作用。

方法

我们利用已报道的eCG - hCG注射后6小时小鼠卵巢单细胞RNA测序数据进行聚类、伪时间和相互作用组分析。

结果

聚类分析将颗粒细胞分为两个不同的群体,即MGCs和CGCs。伪时间分析将颗粒细胞分为促黄体生成素峰之前和之后,并进一步将它们分为两个分支,即排卵型MGCs和排卵型CGCs。进行相互作用组分析以确定MGCs和CGCs之间的相互作用。有26种相互作用从CGCs作用于MGCs,涉及排卵和类固醇生成。有36种相互作用从MGCs作用于CGCs,涉及透明质酸合成。有25种双向相互作用,涉及表皮生长因子受体(EGFR)途径。此外,我们发现了三种新的相互作用:从CGCs到MGCs的 Ephrins - Ephs途径和Wnt - Lrp6途径,分别与类固醇生成和脂质转运相关,以及从MGCs到CGCs的TGF -β - TGFBR1途径,与透明质酸合成相关。

结论

促黄体生成素峰后排卵前卵泡中的MGCs和CGCs相互作用,它们的相互作用在黄体形成、卵母细胞成熟和卵泡破裂中发挥作用。

https://cdn.ncbi.nlm.nih.gov/pmc/blobs/5ab4/10867398/271d50004be5/RMB2-23-e12564-g001.jpg

文献AI研究员

20分钟写一篇综述,助力文献阅读效率提升50倍。

立即体验

用中文搜PubMed

大模型驱动的PubMed中文搜索引擎

马上搜索

文档翻译

学术文献翻译模型,支持多种主流文档格式。

立即体验