Suppr超能文献

癌相关成纤维细胞衍生的醋酸盐通过 ACSS2-SP1-SAT1 轴改变多胺代谢促进胰腺癌发展。

Cancer-associated fibroblast-derived acetate promotes pancreatic cancer development by altering polyamine metabolism via the ACSS2-SP1-SAT1 axis.

机构信息

Eppley Institute for Research in Cancer and Allied Diseases, University of Nebraska Medical Center, Omaha, NE, USA.

Department of Oncology Science, University of Oklahoma Health Sciences Center, Oklahoma City, OK, USA.

出版信息

Nat Cell Biol. 2024 Apr;26(4):613-627. doi: 10.1038/s41556-024-01372-4. Epub 2024 Mar 1.

Abstract

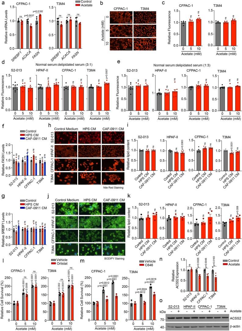
The ability of tumour cells to thrive in harsh microenvironments depends on the utilization of nutrients available in the milieu. Here we show that pancreatic cancer-associated fibroblasts (CAFs) regulate tumour cell metabolism through the secretion of acetate, which can be blocked by silencing ATP citrate lyase (ACLY) in CAFs. We further show that acetyl-CoA synthetase short-chain family member 2 (ACSS2) channels the exogenous acetate to regulate the dynamic cancer epigenome and transcriptome, thereby facilitating cancer cell survival in an acidic microenvironment. Comparative H3K27ac ChIP-seq and RNA-seq analyses revealed alterations in polyamine homeostasis through regulation of SAT1 gene expression and enrichment of the SP1-responsive signature. We identified acetate/ACSS2-mediated acetylation of SP1 at the lysine 19 residue that increased SP1 protein stability and transcriptional activity. Genetic or pharmacologic inhibition of the ACSS2-SP1-SAT1 axis diminished the tumour burden in mouse models. These results reveal that the metabolic flexibility imparted by the stroma-derived acetate enabled cancer cell survival under acidosis via the ACSS2-SP1-SAT1 axis.

摘要

肿瘤细胞在恶劣的微环境中茁壮成长的能力取决于对微环境中可用营养物质的利用。在这里,我们表明胰腺癌细胞相关成纤维细胞 (CAFs) 通过分泌乙酸盐来调节肿瘤细胞代谢,而 CAFs 中的三磷酸柠檬酸裂解酶 (ACLY) 沉默可以阻断这种作用。我们进一步表明,乙酰辅酶 A 合成酶短链家族成员 2 (ACSS2) 通过将外源性乙酸盐通道化来调节动态癌症表观基因组和转录组,从而促进癌细胞在酸性微环境中的存活。比较 H3K27ac ChIP-seq 和 RNA-seq 分析显示,通过调节 SAT1 基因表达和富含 SP1 反应性特征,多胺稳态发生改变。我们发现,通过赖氨酸 19 残基的 SP1 的乙酰化,ACSS2 介导的乙酰化增加了 SP1 蛋白稳定性和转录活性。ACSS2-SP1-SAT1 轴的遗传或药理学抑制减少了小鼠模型中的肿瘤负担。这些结果表明,基质衍生的乙酸盐赋予的代谢灵活性使癌细胞能够通过 ACSS2-SP1-SAT1 轴在酸中毒下存活。

https://cdn.ncbi.nlm.nih.gov/pmc/blobs/c748/11031407/14baa2c0312a/41556_2024_1372_Fig1_HTML.jpg

文献AI研究员

20分钟写一篇综述,助力文献阅读效率提升50倍。

立即体验

用中文搜PubMed

大模型驱动的PubMed中文搜索引擎

马上搜索

文档翻译

学术文献翻译模型,支持多种主流文档格式。

立即体验