Suppr超能文献

自噬相关蛋白 PlATG2 调控 的营养生长、小孢子囊分裂、自噬体形成和致病性。

Autophagy-related protein PlATG2 regulates the vegetative growth, sporangial cleavage, autophagosome formation, and pathogenicity of .

机构信息

Hainan Yazhou Bay Seed Laboratory, College of Breeding and Multiplication (Sanya Institute of Breeding and Multiplication), Sanya, China.

Key Laboratory of Green Prevention and Control of Tropical Plant Diseases and Pests, Ministry of Education, School of Tropical Agriculture and Forestry, Hainan University, Haikou, China.

出版信息

Virulence. 2024 Dec;15(1):2322183. doi: 10.1080/21505594.2024.2322183. Epub 2024 Mar 4.

Abstract

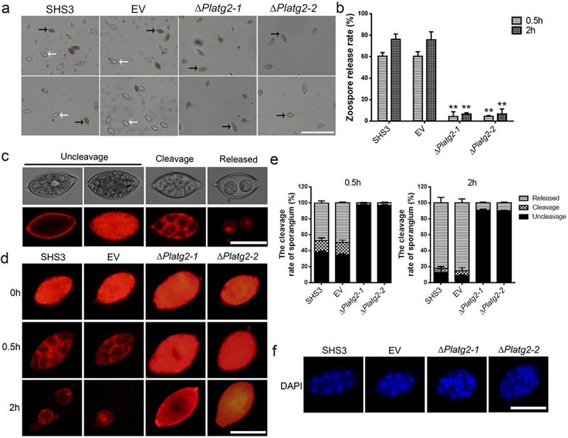
Autophagy is an intracellular degradation process that is important for the development and pathogenicity of phytopathogenic fungi and for the defence response of plants. However, the molecular mechanisms underlying autophagy in the pathogenicity of the plant pathogenic oomycete , the causal agent of litchi downy blight, have not been well characterized. In this study, the autophagy-related protein ATG2 homolog, PlATG2, was identified and characterized using a CRISPR/Cas9-mediated gene replacement strategy in . A monodansylcadaverine (MDC) staining assay indicated that deletion of abolished autophagosome formation. Infection assays demonstrated that Δ mutants showed significantly impaired pathogenicity in litchi leaves and fruits. Further studies have revealed that PlATG2 participates in radial growth and asexual/sexual development of . Moreover, zoospore release and cytoplasmic cleavage of sporangia were considerably lower in the Δ mutants than in the wild-type strain by FM4-64 staining. Taken together, our results revealed that PlATG2 plays a pivotal role in vegetative growth, sporangia and oospore production, zoospore release, sporangial cleavage, and plant infection of . This study advances our understanding of the pathogenicity mechanisms of the phytopathogenic oomycete and is conducive to the development of effective control strategies.

摘要

自噬是一种细胞内降解过程,对植物病原真菌的发育和致病性以及植物的防御反应很重要。然而,植物病原卵菌(荔枝霜疫霉的致病因子)致病过程中自噬的分子机制尚未得到很好的描述。在这项研究中,使用 CRISPR/Cas9 介导的基因替换策略,在 中鉴定并表征了自噬相关蛋白 ATG2 同源物 PlATG2。单丹磺酰尸胺 (MDC) 染色实验表明, 的缺失会阻止自噬体的形成。感染实验表明,Δ 突变体在荔枝叶片和果实上的致病性显著降低。进一步的研究表明,PlATG2 参与 的径向生长和无性/有性发育。此外,通过 FM4-64 染色,Δ 突变体中的游动孢子释放和小孢子囊细胞质分裂明显低于野生型菌株。总之,我们的研究结果表明 PlATG2 在营养生长、小孢子囊和卵孢子的产生、游动孢子的释放、小孢子囊的分裂以及荔枝的侵染中起着关键作用。本研究加深了我们对植物病原卵菌的致病机制的理解,有利于开发有效的防治策略。

https://cdn.ncbi.nlm.nih.gov/pmc/blobs/8a36/10913709/774da45cbfe9/KVIR_A_2322183_F0001_OC.jpg

文献AI研究员

20分钟写一篇综述,助力文献阅读效率提升50倍。

立即体验

用中文搜PubMed

大模型驱动的PubMed中文搜索引擎

马上搜索

文档翻译

学术文献翻译模型,支持多种主流文档格式。

立即体验