Suppr超能文献

TP53通过介导耐药细胞衍生的外泌体mir-424-5p的作用减轻非小细胞肺癌中的顺铂耐药性。

TP53 mitigates cisplatin resistance in non-small cell lung cancer by mediating the effects of resistant cell-derived exosome mir-424-5p.

作者信息

Deng Yan, Ding Hao, Zhang Yanhua, Feng Xudong, Ye Qing, Tian Rui, Xu Yuchuan, He Qingqing, Fu Qiaofen, Li Rongqing

机构信息

Department of Radiotherapy, the First Affiliated Hospital of Kunming Medical University, No.295 Xichang Road, Kunming, Yunnan Province, 650032, China.

出版信息

Heliyon. 2024 Feb 22;10(5):e26853. doi: 10.1016/j.heliyon.2024.e26853. eCollection 2024 Mar 15.

Abstract

BACKGROUND

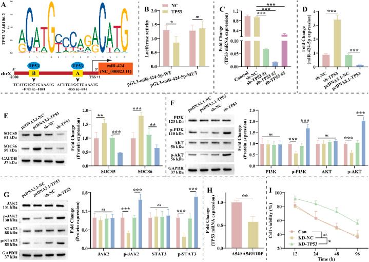
Cisplatin (DDP) is the principal agent used for chemotherapy in patients with non-small cell lung cancer (NSCLC). Nevertheless, DDP resistance is an essential cause for a worse prognosis of patient. Therefore, this study proposes to discover features of miR-424-5p in DDP resistance of NSCLC.

METHOD

After exogenous modulation of miR-424-5p expression, A549 cell activity was measured using CCK-8 and flow cytometry. A549/DDP and A549/DDP-associated subcutaneous tumor model were constructed to investigate the effect of miR-424-5p on DDP resistance in NSCLC . TargetScan and JASPAR databases predicted the potential molecular mechanism of miR-424-5p. A549-and A549/DDP-derived exosomes were isolated and characterized using a transmission electron microscope and nanoparticle tracking analysis.

RESULT

Overexpression of miR-424-5p facilitated proliferation and DDP resistance in A549 cells, and knockdown of miR-424-5p did the opposite. Knockdown of miR-424-5p enhanced DDP restriction on tumor weight and volume. Moreover, SOCS5 and SOCS56 (SOCS5/6) were downstream targets of miR-424-5p. miR-424-5p down-regulated SOCS5/6 expression to activate JAK2/STAT3 and PI3K/AKT pathways. Notably, tumor protein p53 (TP53) is a transcription factor for the miR-424-5p host gene, as confirmed by the dual-luciferase reporter gene. Cellular and animal experiments indicated that TP53 limited the regulatory function of miR-424-5p on NSCLC growth, DDP resistance, and related molecules. Interestingly, miR-424-5p was markedly enriched in A549/DDP cell-derived exosomes than in A549 cell-derived exosomes, and TP53 down-regulated miR-424-5p expression in A549/DDP cell-derived exosomes.

CONCLUSION

DDP-resistant cell-derived exosome miR-424-5p contributes to NSCLC growth and DDP resistance by targeting SOCS5 and SOCS6 to activate JAK2/STAT3 and PI3K/AKT pathways, which are blocked by TP53.

摘要

背景

顺铂(DDP)是用于非小细胞肺癌(NSCLC)患者化疗的主要药物。然而,顺铂耐药是患者预后较差的重要原因。因此,本研究旨在发现miR-424-5p在NSCLC顺铂耐药中的特征。

方法

对外源性调节miR-424-5p表达后,使用CCK-8和流式细胞术检测A549细胞活性。构建A549/DDP和A549/DDP相关的皮下肿瘤模型,以研究miR-424-5p对NSCLC顺铂耐药的影响。TargetScan和JASPAR数据库预测了miR-424-5p的潜在分子机制。分离A549和A549/DDP来源的外泌体,并使用透射电子显微镜和纳米颗粒跟踪分析进行表征。

结果

miR-424-5p的过表达促进了A549细胞的增殖和顺铂耐药,而敲低miR-424-5p则产生相反的效果。敲低miR-424-5p增强了顺铂对肿瘤重量和体积的抑制作用。此外,SOCS5和SOCS56(SOCS5/6)是miR-424-5p的下游靶点。miR-424-5p下调SOCS5/6表达以激活JAK2/STAT3和PI3K/AKT途径。值得注意的是,肿瘤蛋白p53(TP53)是miR-424-5p宿主基因的转录因子,双荧光素酶报告基因证实了这一点。细胞和动物实验表明,TP53限制了miR-424-5p对NSCLC生长、顺铂耐药及相关分子的调节功能。有趣的是,miR-424-5p在A549/DDP细胞来源的外泌体中比在A549细胞来源的外泌体中明显富集,并且TP53下调了A549/DDP细胞来源外泌体中miR-424-5p的表达。

结论

顺铂耐药细胞来源的外泌体miR-424-5p通过靶向SOCS5和SOCS6激活JAK2/STAT3和PI3K/AKT途径,促进NSCLC生长和顺铂耐药,而TP53可阻断这些途径。

https://cdn.ncbi.nlm.nih.gov/pmc/blobs/380a/10909722/1ed71040436d/gr1.jpg

文献AI研究员

20分钟写一篇综述,助力文献阅读效率提升50倍。

立即体验

用中文搜PubMed

大模型驱动的PubMed中文搜索引擎

马上搜索

文档翻译

学术文献翻译模型,支持多种主流文档格式。

立即体验