Suppr超能文献

发现YAP信号的非基因组驱动因素可调节结直肠癌肿瘤细胞系中的细胞可塑性。

Discovery of non-genomic drivers of YAP signaling modulating the cell plasticity in CRC tumor lines.

作者信息

Ogasawara Nobuhiko, Kano Yoshihito, Yoneyama Yosuke, Kobayashi Sakurako, Watanabe Satoshi, Kirino Sakura, Velez-Bravo Fausto D, Hong Yourae, Ostapiuk Aleksandra, Lutsik Pavlo, Onishi Iichiroh, Yamauchi Shinichi, Hiraguri Yui, Ito Go, Kinugasa Yusuke, Ohashi Kenichi, Watanabe Mamoru, Okamoto Ryuichi, Tejpar Sabine, Yui Shiro

机构信息

Department of Gastroenterology and Hepatology, Tokyo Medical and Dental University, Bunkyo-ku, Tokyo 113-8510, Japan.

Department of Clinical Oncology, Graduate School of Medical and Dental Sciences, Tokyo Medical and Dental University, Bunkyo-ku, Tokyo 113-8510, Japan.

出版信息

iScience. 2024 Feb 16;27(3):109247. doi: 10.1016/j.isci.2024.109247. eCollection 2024 Mar 15.

Abstract

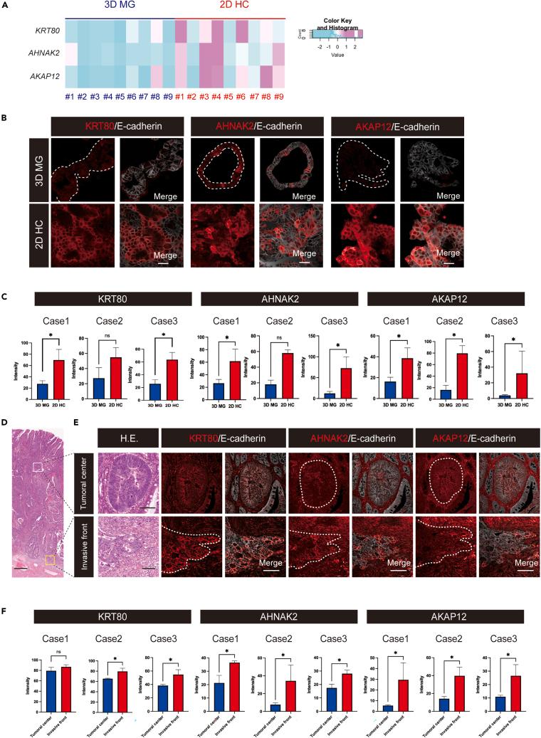
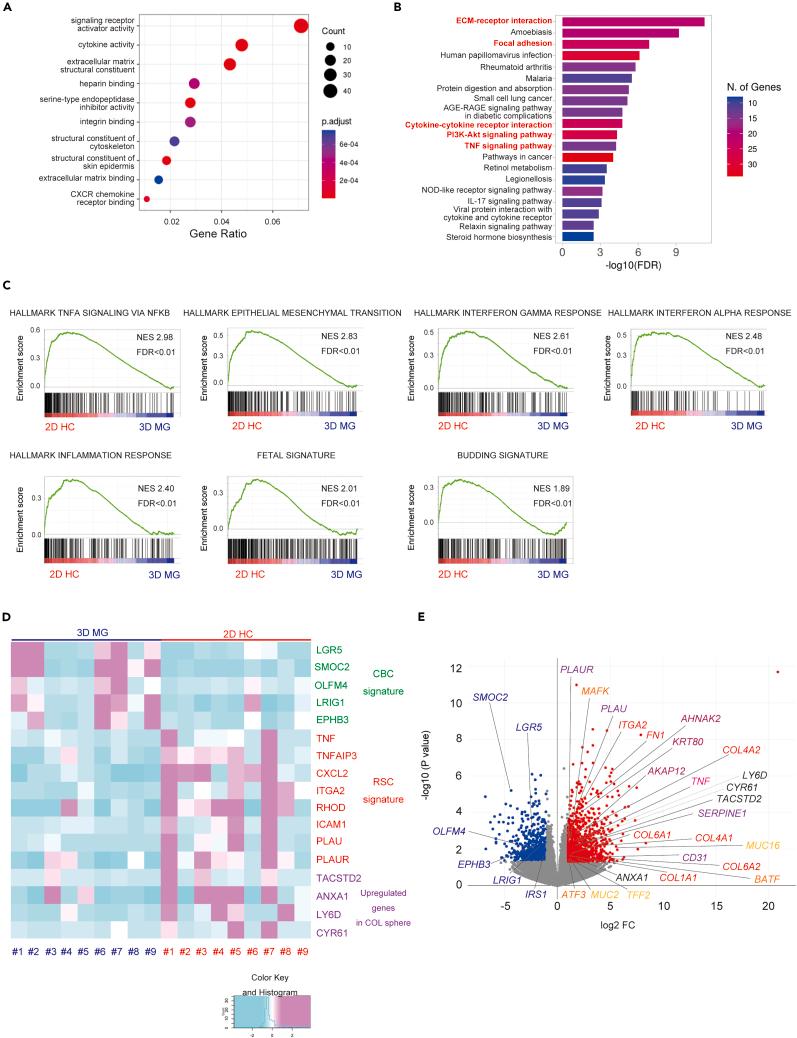
In normal intestines, a fetal/regenerative/revival cell state can be induced upon inflammation. This plasticity in cell fate is also one of the current topics in human colorectal cancer (CRC). To dissect the underlying mechanisms, we generated human CRC organoids with naturally selected genetic mutation profiles and exposed them to two different conditions by modulating the extracellular matrix (ECM). Among tested mutation profiles, a fetal/regenerative/revival state was induced following YAP activation via a collagen type I-enriched microenvironment. Mechanistically, YAP transcription was promoted by activating AP-1 and TEAD-dependent transcription and suppressing intestinal lineage-determining transcription via mechanotransduction. The phenotypic conversion was also involved in chemoresistance, which could be potentially resolved by targeting the underlying YAP regulatory elements, a potential target of CRC treatment.

摘要

在正常肠道中,炎症可诱导胎儿/再生/复苏细胞状态。这种细胞命运的可塑性也是目前人类结直肠癌(CRC)研究的热点之一。为了剖析其潜在机制,我们构建了具有自然选择基因突变谱的人类CRC类器官,并通过调节细胞外基质(ECM)使其暴露于两种不同条件下。在测试的基因突变谱中,通过富含I型胶原蛋白的微环境激活YAP后,可诱导胎儿/再生/复苏状态。从机制上讲,通过激活AP-1和TEAD依赖的转录并通过机械转导抑制肠道谱系决定转录来促进YAP转录。表型转化也与化疗耐药有关,通过靶向潜在的YAP调控元件可能解决这一问题,这是CRC治疗的一个潜在靶点。

https://cdn.ncbi.nlm.nih.gov/pmc/blobs/3525/10910304/ee82024a5727/fx1.jpg

文献AI研究员

20分钟写一篇综述,助力文献阅读效率提升50倍。

立即体验

用中文搜PubMed

大模型驱动的PubMed中文搜索引擎

马上搜索

文档翻译

学术文献翻译模型,支持多种主流文档格式。

立即体验