Suppr超能文献

与多种肠道细菌相互作用。

interacts with multiple gut bacteria.

作者信息

Xu Chang, Jiang He, Feng Li-Juan, Jiang Min-Zhi, Wang Yu-Lin, Liu Shuang-Jiang

机构信息

State Key Laboratory of Microbial Technology, Shandong University, Qingdao, China.

State Key Laboratory of Microbial Resources, Institute of Microbiology, Chinese Academy of Sciences, Beijing, China.

出版信息

Front Microbiol. 2024 Feb 19;15:1301073. doi: 10.3389/fmicb.2024.1301073. eCollection 2024.

Abstract

INTRODUCTION

Gut microbes form complex networks that significantly influence host health and disease treatment. Interventions with the probiotic bacteria on the gut microbiota have been demonstrated to improve host well-being. As a representative of next-generation probiotics, () plays a critical role in regulating energy balance and metabolic homeostasis in human bodies, showing potential in treating metabolic disorders and reducing inflammation. However, interactions of with the members of the networked gut microbiota have rarely been explored.

METHODS

In this study, we investigated the impact of on fecal microbiota via metagenomic sequencing, focusing on retrieving bacterial strains and coculture assays of with associated microbial partners.

RESULTS

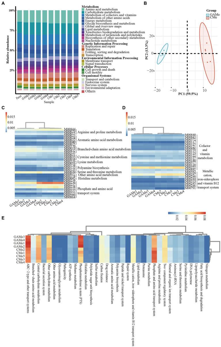
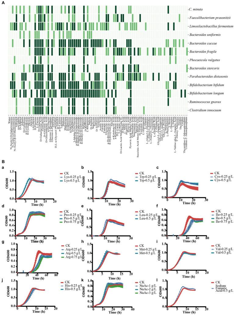
Our results showed that intervention significantly reduced the diversity of fecal microorganisms, but specifically enhanced some groups of bacteria, such as Lactobacillaceae. selectively enriched bacterial pathways that compensated for its metabolic defects on vitamin B1, B12, serine, and glutamate synthesis. Meanwhile, cross-feeds and other bacteria via the production of arginine, branched-chain amino acids, fumaric acids and short-chain fatty acids (SCFAs), such as acetic. Both metagenomic data analysis and culture experiments revealed that negatively correlated with and 14 other bacterial taxa, while positively correlated with . Our results advance our comprehension of 's in modulating the gut microbial network.

CONCLUSIONS

disrupts the composition of the fecal microbiota. This disturbance is manifested through cross-feeding, nutritional competition, and supplementation of its own metabolic deficiencies, resulting in the specific enrichment or inhibition of the growth of certain bacteria. This study will shed light on the application of C. minuta as a probiotic for effective interventions on gut microbiomes and improvement of host health.

摘要

引言

肠道微生物形成复杂的网络,对宿主健康和疾病治疗有显著影响。已证明用益生菌干预肠道微生物群可改善宿主健康。作为下一代益生菌的代表,()在调节人体能量平衡和代谢稳态方面发挥着关键作用,在治疗代谢紊乱和减轻炎症方面显示出潜力。然而,()与网络化肠道微生物群成员之间的相互作用鲜有研究。

方法

在本研究中,我们通过宏基因组测序研究了()对粪便微生物群的影响,重点是检索细菌菌株以及()与相关微生物伙伴的共培养试验。

结果

我们的结果表明,()干预显著降低了粪便微生物的多样性,但特异性增强了某些细菌类群,如乳杆菌科。()选择性地富集了补偿其在维生素B1、B12、丝氨酸和谷氨酸合成方面代谢缺陷的细菌途径。同时,()通过产生精氨酸、支链氨基酸、富马酸和短链脂肪酸(如乙酸)与()和其他细菌进行交叉喂养。宏基因组数据分析和培养实验均表明,()与()和其他14个细菌分类群呈负相关,而与()呈正相关。我们的结果推进了我们对()调节肠道微生物网络的理解。

结论

()破坏了粪便微生物群的组成。这种干扰通过交叉喂养、营养竞争和补充自身代谢缺陷表现出来,导致某些细菌的特异性富集或生长抑制。本研究将为微小隐球菌作为益生菌在有效干预肠道微生物群和改善宿主健康方面的应用提供启示。

https://cdn.ncbi.nlm.nih.gov/pmc/blobs/8b4c/10910051/5b5d4ae44a75/fmicb-15-1301073-g001.jpg

文献AI研究员

20分钟写一篇综述,助力文献阅读效率提升50倍。

立即体验

用中文搜PubMed

大模型驱动的PubMed中文搜索引擎

马上搜索

文档翻译

学术文献翻译模型,支持多种主流文档格式。

立即体验