Suppr超能文献

克里斯滕森菌属菌株资源、基因组/代谢组学分析及其在种水平与宿主的关联。

Christensenella strain resources, genomic/metabolomic profiling, and association with host at species level.

机构信息

State Key Laboratory of Microbial Technology, Shandong University, Qingdao, P. R. China.

College of Veterinary Medicine, Shanxi Agr icultural University, Taigu, China.

出版信息

Gut Microbes. 2024 Jan-Dec;16(1):2347725. doi: 10.1080/19490976.2024.2347725. Epub 2024 May 9.

Abstract

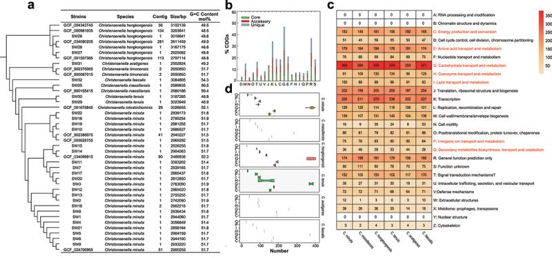
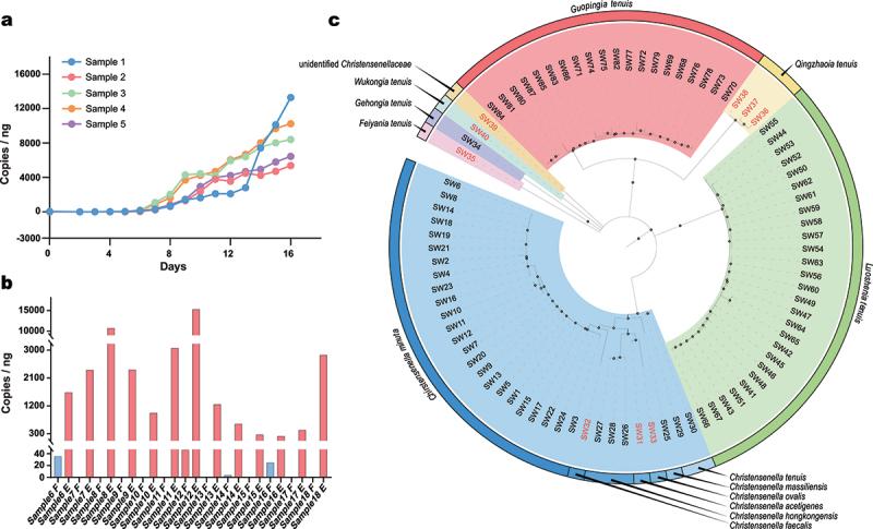
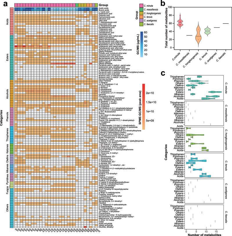
The gut commensal bacteria species are negatively associated with many metabolic diseases, and have been seen as promising next-generation probiotics. However, the cultured strain resources were limited, and their beneficial mechanisms for improving metabolic diseases have yet to be explored. In this study, we developed a method that enabled the enrichment and cultivation of strains from fecal samples. Using this method, a collection of Gut Microbial Biobank (ChrisGMB) was established, composed of 87 strains and genomes that represent 14 species of 8 genera. Seven species were first described and the cultured resources have been significantly expanded at species and strain levels. strains exerted different abilities in utilization of various complex polysaccharides and other carbon sources, exhibited host-adaptation capabilities such as acid tolerance and bile tolerance, produced a wide range of volatile probiotic metabolites and secondary bile acids. Cohort analyses demonstrated that and were prevalent in various cohorts and the abundances were significantly reduced in T2D and OB cohorts. At species level, showed different changes among healthy and disease cohorts. , , , and significantly reduced in all the metabolic disease cohorts. The relative abundances of and showed no significant change in NAFLD and ACVD. and and showed no significant change in ACVD, and and showed no significant change in NAFLD, when compared with the HC cohort. So far as we know, this is the largest collection of cultured resource and first exploration of prevalences and abundances at species level.

摘要

肠道共生细菌种类与许多代谢性疾病呈负相关,被视为有前途的下一代益生菌。然而,可培养的菌株资源有限,其改善代谢性疾病的有益机制仍有待探索。在本研究中,我们开发了一种从粪便样本中富集和培养菌株的方法。利用这种方法,建立了一个肠道微生物生物库(ChrisGMB),其中包含 87 株代表 8 个属 14 个种的菌株和基因组。其中 7 个种是首次描述的,在种和株水平上可培养资源得到了显著扩展。菌株在利用各种复杂多糖和其他碳源方面表现出不同的能力,表现出耐酸和耐胆盐等宿主适应能力,产生广泛的挥发性益生菌代谢物和次级胆汁酸。队列分析表明,在各种队列中都普遍存在 和 ,并且在 T2D 和 OB 队列中丰度显著降低。在种水平上,健康和疾病队列中 的变化不同。在所有代谢性疾病队列中, 、 、 、 和 显著减少。在 NAFLD 和 ACVD 中, 和 相对丰度没有显著变化。在 ACVD 中, 和 没有显著变化,在 NAFLD 中, 和 没有显著变化,与 HC 队列相比。据我们所知,这是最大的可培养资源集合,也是首次在种水平上探索 的流行率和丰度。

https://cdn.ncbi.nlm.nih.gov/pmc/blobs/bfa8/11085954/44771a6118e0/KGMI_A_2347725_F0001_OC.jpg

文献AI研究员

20分钟写一篇综述,助力文献阅读效率提升50倍。

立即体验

用中文搜PubMed

大模型驱动的PubMed中文搜索引擎

马上搜索

文档翻译

学术文献翻译模型,支持多种主流文档格式。

立即体验