Suppr超能文献

菌株水平上肠道共生菌纤细罗氏菌的基因组见解与代谢谱分析

Genomic insights and metabolic profiling of gut commensal Luoshenia tenuis at strain level.

作者信息

Sun Xin-Wei, Huang Hao-Jie, Zhao Yu-Zhi, Chen Hao-Yu, Wang Chang-Yu, Zhou Zheng, Jiang Yu, Han Run-Yu, Jiang He, Liu Chang, Liu Shuang-Jiang

机构信息

State Key Laboratory of Microbial Technology, Shandong University, Qingdao, PR China.

State Key Laboratory of Microbial Resources, Institute of Microbiology, Chinese Academy of Sciences, Beijing, PR China.

出版信息

NPJ Biofilms Microbiomes. 2025 Aug 5;11(1):153. doi: 10.1038/s41522-025-00793-9.

Abstract

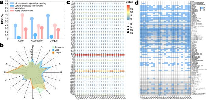
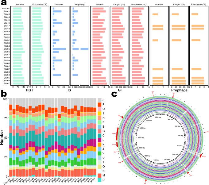
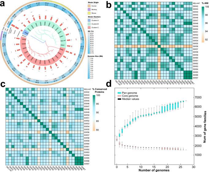
Luoshenia tenuis, a newly identified gut commensal microbe from the family Christensenellaceae, has shown therapeutic effects on weight control and metabolic disorders in model mice. Bacterial strains are essential for investigations on the host-microbe interaction and further development of medical applications. In this study, we collected 27 strains of L. tenuis from the Christensenellaceae Gut Microbial Biobank (ChrisGMB) and sequenced their complete genomes. Our analysis revealed considerable genetic diversity and genomic plasticity. Metabolic prediction indicated that L. tenuis had a preference for metabolizing plant-derived carbohydrates and the ability to synthesize various amino acids and cofactors. In silico analysis, along with in vitro experiments, validated that L. tenuis strains possessed strong acid tolerance and limited antibiotic resistance, suitable traits for oral probiotic development. Further volatile metabolomics and bile acid transformation profiling revealed that L. tenuis was capable of producing metabolites with previously-identified beneficial effects, along with extensive bile acid modification, potentially contributing to its positive impact on host metabolism. This study provides essential insight into strain-level functional and genomic features, laying a foundation for future research towards the development of L. tenuis-based therapies for metabolic disease.

摘要

纤细罗氏菌是一种新鉴定出的来自克里斯滕森菌科的肠道共生微生物,已在模型小鼠中显示出对体重控制和代谢紊乱的治疗作用。细菌菌株对于宿主-微生物相互作用的研究以及医学应用的进一步开发至关重要。在本研究中,我们从克里斯滕森菌科肠道微生物生物库(ChrisGMB)收集了27株纤细罗氏菌,并对它们的完整基因组进行了测序。我们的分析揭示了相当大的遗传多样性和基因组可塑性。代谢预测表明,纤细罗氏菌偏好代谢植物源碳水化合物,并且具有合成各种氨基酸和辅因子的能力。计算机模拟分析以及体外实验验证了纤细罗氏菌菌株具有较强的耐酸性和有限的抗生素抗性,这是口服益生菌开发的合适特性。进一步的挥发性代谢组学和胆汁酸转化分析表明,纤细罗氏菌能够产生具有先前确定的有益作用的代谢物,同时对胆汁酸进行广泛修饰,这可能有助于其对宿主代谢产生积极影响。本研究为菌株水平的功能和基因组特征提供了重要见解,为未来开发基于纤细罗氏菌的代谢疾病治疗方法的研究奠定了基础。

https://cdn.ncbi.nlm.nih.gov/pmc/blobs/c8f7/12325933/1c7dfda29815/41522_2025_793_Fig1_HTML.jpg

文献AI研究员

20分钟写一篇综述,助力文献阅读效率提升50倍。

立即体验

用中文搜PubMed

大模型驱动的PubMed中文搜索引擎

马上搜索

文档翻译

学术文献翻译模型,支持多种主流文档格式。

立即体验