Suppr超能文献

多组分综合分析证实红细胞生成素是一种泛癌分子生物标志物。

Multicomponent comprehensive confirms that erythroferrone is a molecular biomarker of pan-cancer.

作者信息

Cai Ying, Gao Yaling, Lv Yinyin, Chen Zhiyuan, Zhong Lingfeng, Chen Junjie, Fan Yanyun

机构信息

Department of Gastroenterology, Zhongshan Hospital of Xiamen University, School of Medicine, Xiamen University, Xiamen, Fujian, PR China.

Xiamen Key Laboratory of intestinal microbiome and human health, Zhongshan Hospital affiliated to Xiamen University, Xiamen, Fujian, PR China.

出版信息

Heliyon. 2024 Feb 26;10(5):e26990. doi: 10.1016/j.heliyon.2024.e26990. eCollection 2024 Mar 15.

Abstract

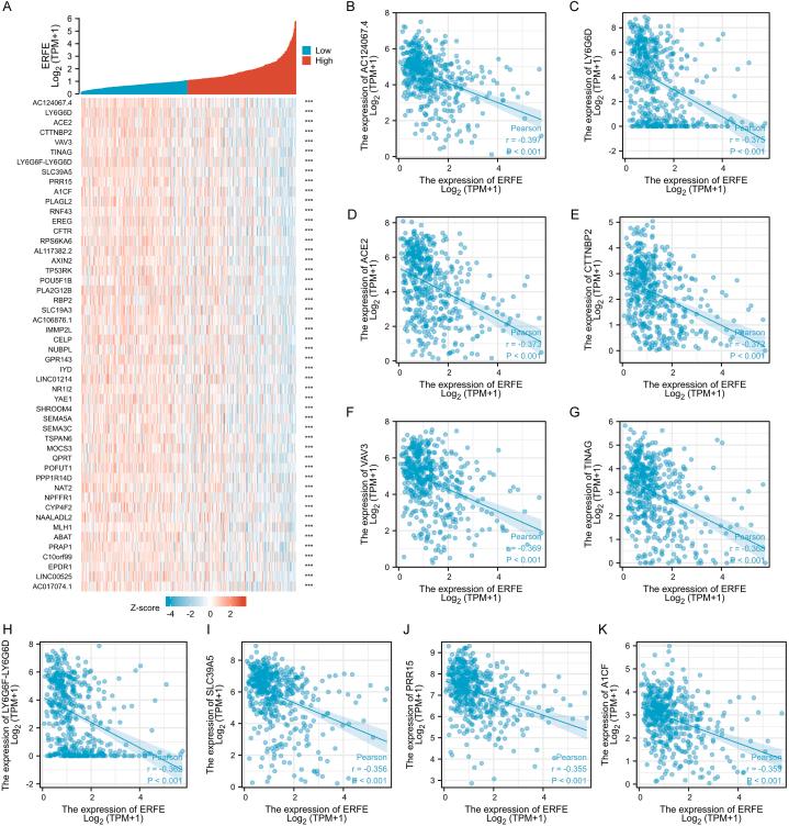
All vertebrates organisms produce erythroferrone, a secretory hormone with structure-related functions during iron homeostasis. However, limited knowledge exists regarding the effect of this hormone on the occurrence and progression of cancer. To systematically and comprehensively identify the diverse implications of Erythroferrone (ERFE) in various malignant tumors, we conducted an in-depth analysis of multiple datasets, including the expression levels of oncogenes and target proteins, biological functions, and molecular characteristics. This analysis aimed to assess the diagnostic and prognostic value of ERFE in pan-cancer. Our findings revealed a significant elevation in ERFE expression across 20 distinct cancer types, with notable increases in gastrointestinal cancers. Utilizing the Cytoscape and STRING databases, we identified 35 ERFE-targeted binding proteins. Survival prognosis studies, particularly gastrointestinal cancers indicated by Colon adenocarcinoma (COAD), demonstrated a poor prognosis in patients with high ERFE expression (p < 0.001), consistently observed across various clinical subgroups. Furthermore, the ROC curve underscored the high predictive ability of EFRE for gastrointestinal cancer (AUC >0.9). Understanding the roles and interactions of ERFE in biological processes can also be aided by examining the genes co-expressed with ERFE in the coat and ranking the top 50 positive and negative genes. In the correlation analysis between the ERFE gene and different immune cells in COAD, we discovered that the expression of ERFE was positively correlated with Th1 cells, cytotoxic cells, and activated DC (aDC) abundance, and negatively correlated with Tcm (T central memory) abundance (P < 0.001). in summary, ERFE emerges as strongly associated with various malignant cancers, positioning it as a prospective biological target for cancer treatment. It stands out as a key molecular biomarker for diagnosing and prognosticating pancreatic cancer, also serves as an independent prognostic risk factor for COAD.

摘要

所有脊椎动物都会产生红系铁调素,这是一种在铁稳态过程中具有结构相关功能的分泌激素。然而,关于这种激素对癌症发生和进展的影响,目前所知有限。为了系统全面地确定红系铁调素(ERFE)在各种恶性肿瘤中的不同影响,我们对多个数据集进行了深入分析,包括癌基因和靶蛋白的表达水平、生物学功能以及分子特征。该分析旨在评估ERFE在泛癌中的诊断和预后价值。我们的研究结果显示,在20种不同癌症类型中,ERFE表达显著升高,在胃肠道癌症中升高尤为明显。利用Cytoscape和STRING数据库,我们鉴定出35种ERFE靶向结合蛋白。生存预后研究,特别是以结肠腺癌(COAD)为代表的胃肠道癌症表明,ERFE高表达患者预后较差(p < 0.001),在各个临床亚组中均一致观察到。此外,ROC曲线强调了EFRE对胃肠道癌症具有较高的预测能力(AUC >0.9)。通过检查与ERFE在涂层中共表达的基因并对前50个正负基因进行排名,也有助于了解ERFE在生物学过程中的作用和相互作用。在COAD中ERFE基因与不同免疫细胞的相关性分析中,我们发现ERFE的表达与Th1细胞、细胞毒性细胞和活化树突状细胞(aDC)丰度呈正相关,与Tcm(中央记忆T细胞)丰度呈负相关(P < 0.001)。总之,ERFE与各种恶性癌症密切相关,使其成为癌症治疗的一个潜在生物学靶点。它是诊断和预测胰腺癌的关键分子生物标志物,也是COAD的独立预后危险因素。

https://cdn.ncbi.nlm.nih.gov/pmc/blobs/9bf4/10912481/3bf4dbbeee63/gr1.jpg

文献AI研究员

20分钟写一篇综述,助力文献阅读效率提升50倍。

立即体验

用中文搜PubMed

大模型驱动的PubMed中文搜索引擎

马上搜索

文档翻译

学术文献翻译模型,支持多种主流文档格式。

立即体验