Suppr超能文献

RNA mA 阅读器 IGF2BP3 调节胃癌中 NFAT1/IRF1 轴介导的抗肿瘤活性。

The RNA mA reader IGF2BP3 regulates NFAT1/IRF1 axis-mediated anti-tumor activity in gastric cancer.

机构信息

Department of Clinical Laboratory, Jinling Hospital, Medical School of Nanjing University, Nanjing, 210002, China.

Department of Laboratory Medicine, Third Affiliated Hospital of Sun Yat-sen University, Guangzhou, 510630, China.

出版信息

Cell Death Dis. 2024 Mar 6;15(3):192. doi: 10.1038/s41419-024-06566-0.

Abstract

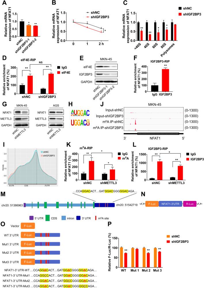
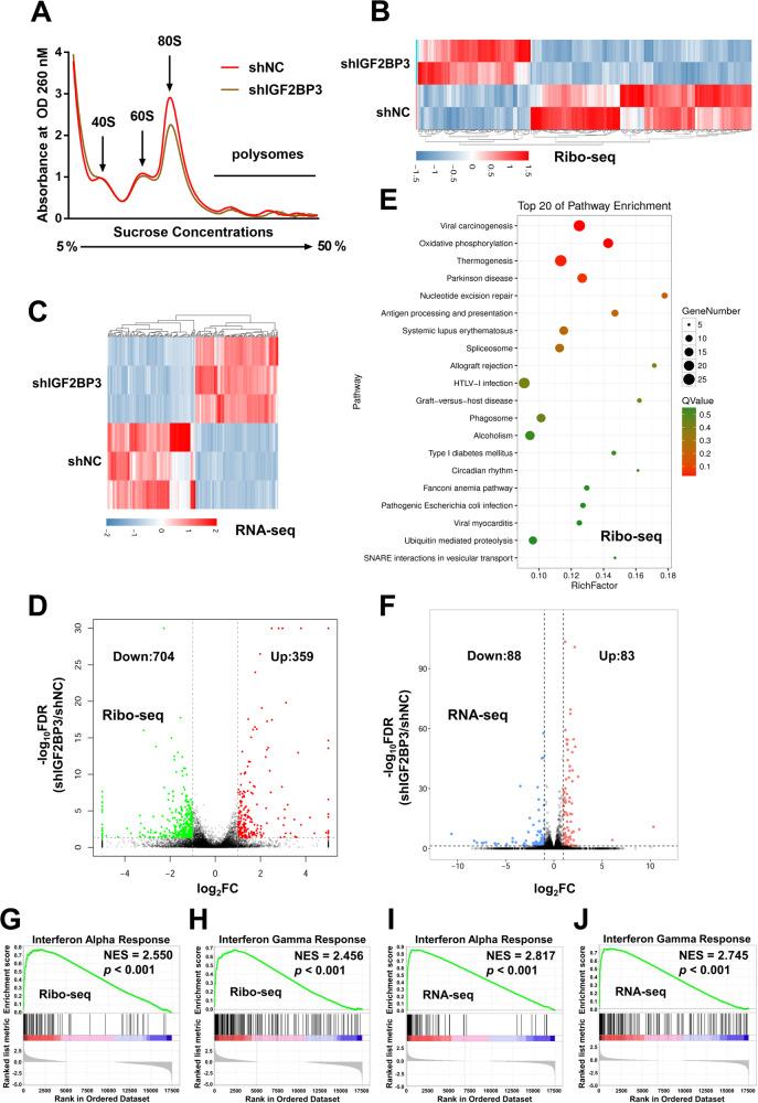
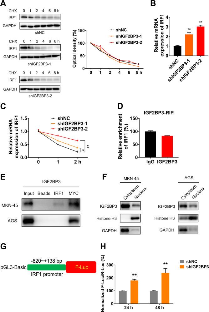
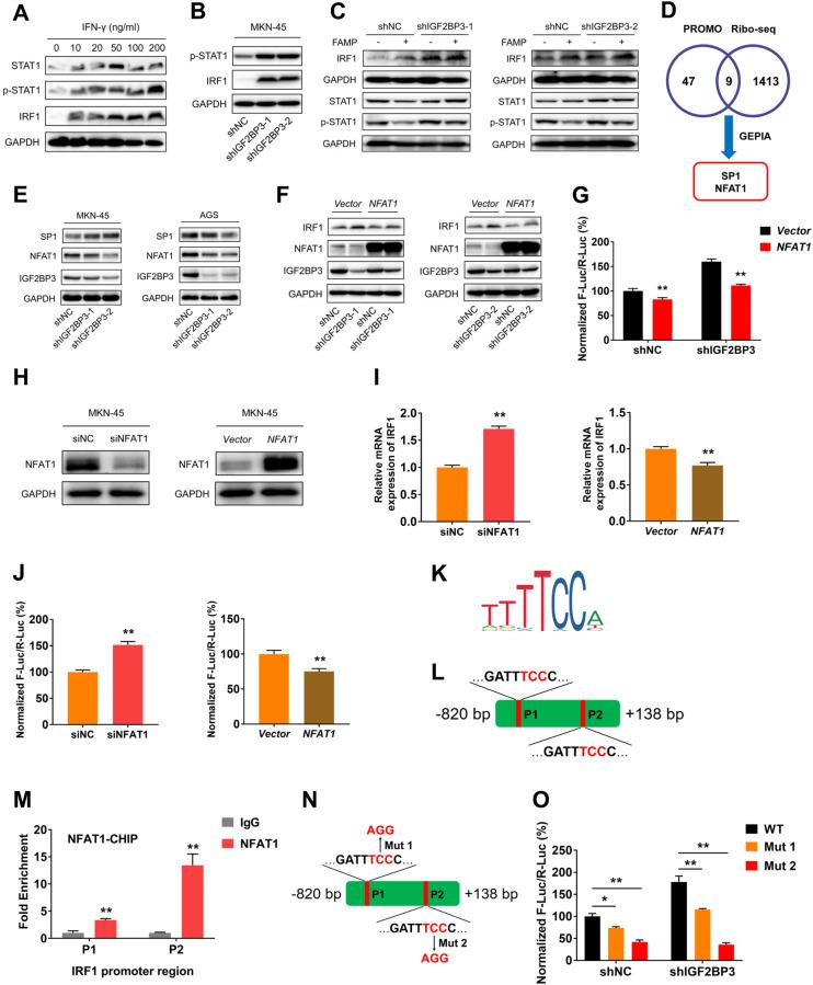
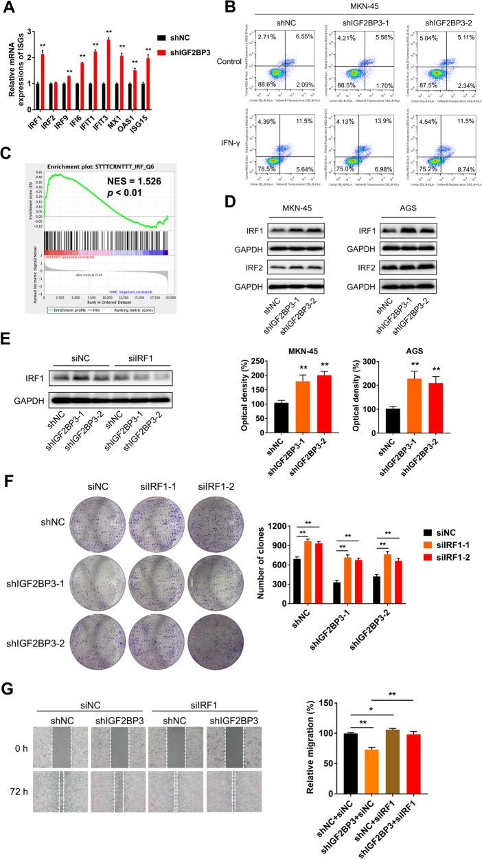
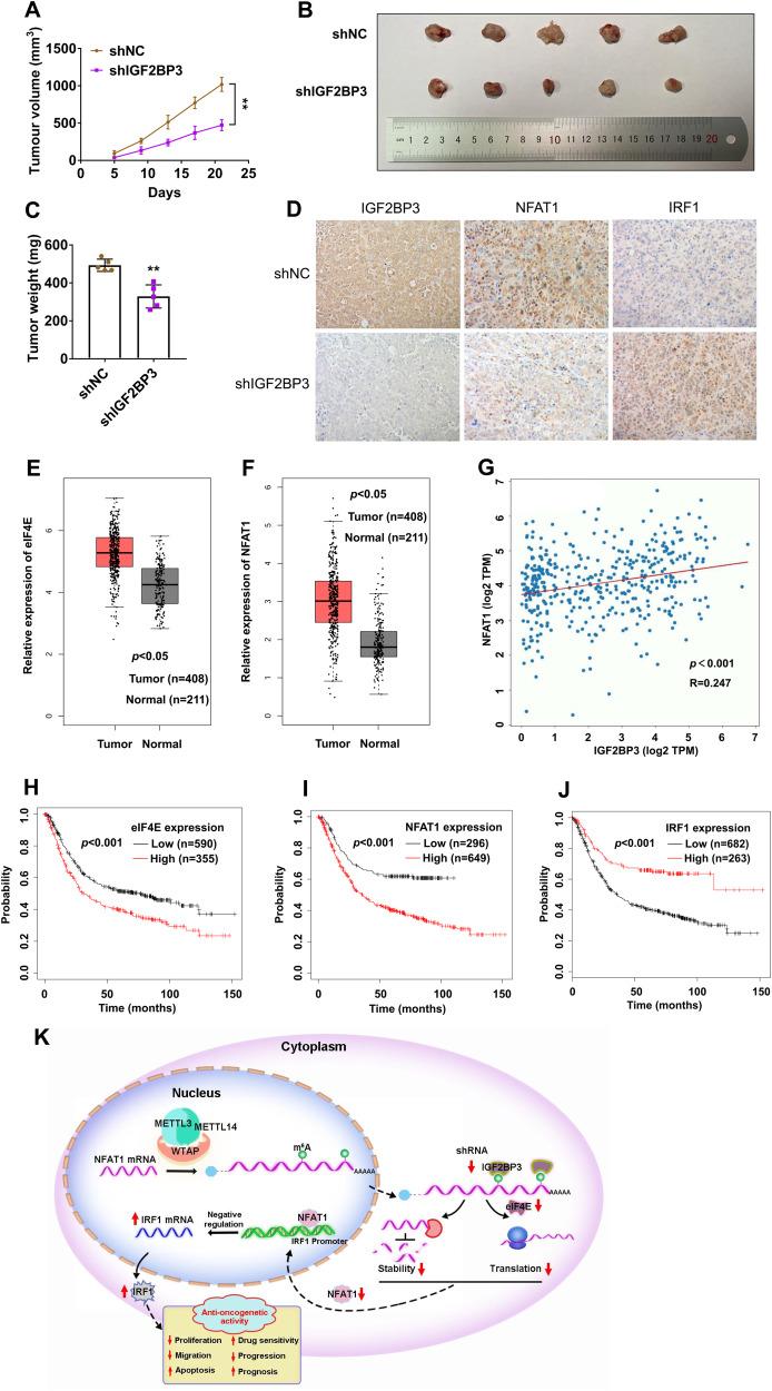
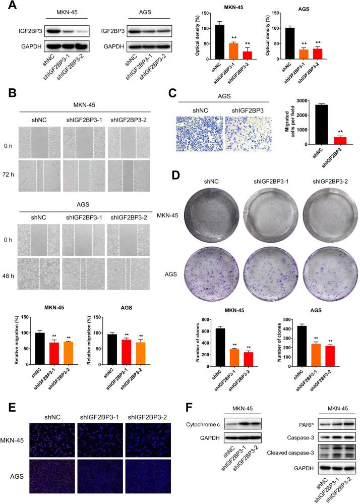
N-methyladenosine (mA) and its associated reader protein insulin like growth factor 2 mRNA binding protein 3 (IGF2BP3) are involved in tumor initiation and progression via regulating RNA metabolism. This study aims to investigate the biological function and clinical significance of IGF2BP3 in gastric cancer (GC). The clinical significance of IGF2BP3 was evaluated using tumor related databases and clinical tissues. The biological role and molecular mechanism of IGF2BP3 in GC progression were investigated by multi-omics analysis including Ribosome sequence (Ribo-seq), RNA sequence (RNA-seq) and mA sequence (mA-seq) combined with gain- and loss- of function experiments. IGF2BP3 expression is significantly elevated in GC tissues and associated with poor prognosis of GC patients. Knockdown of IGF2BP3 significantly weakens the migration and clonogenic ability, promotes the apoptosis, inhibits translation, and suppresses in vitro growth and progression of GC cells. Mechanistically, IGF2BP3 regulates the mRNA stability and translation of the nuclear factor of activated T cells 1(NFAT1) in a mA dependent manner. Then NFAT1 induced by IGF2BP3 acts as a transcription factor (TF) to negatively regulates the promoter activities of interferon regulatory factor 1 (IRF1) to inhibit its expression. Inhibition of IGF2BP3-induced expression of IRF1 activates interferon (IFN) signaling pathway and then exerts its anti-tumor effect. Elevated IGF2BP3 promotes in vivo and in vitro GC progression via regulation of NFAT1/IRF1 pathways. Targeted inhibition of IGF2BP3 might be a potential therapeutic approach for GC treatment.

摘要

N6-甲基腺苷(m6A)及其相关的阅读蛋白胰岛素样生长因子 2 mRNA 结合蛋白 3(IGF2BP3)通过调节 RNA 代谢参与肿瘤的发生和发展。本研究旨在探讨 IGF2BP3 在胃癌(GC)中的生物学功能和临床意义。利用肿瘤相关数据库和临床组织评估 IGF2BP3 的临床意义。通过核糖体序列(Ribo-seq)、RNA 序列(RNA-seq)和 m6A 序列(m6A-seq)与功能获得和功能丧失实验相结合的多组学分析,研究 IGF2BP3 在 GC 进展中的生物学作用和分子机制。IGF2BP3 在 GC 组织中表达显著升高,并与 GC 患者的预后不良相关。IGF2BP3 敲低显著削弱了 GC 细胞的迁移和克隆形成能力,促进了细胞凋亡,抑制了翻译,并抑制了 GC 细胞的体外生长和进展。在机制上,IGF2BP3 以 m6A 依赖的方式调节核因子活化 T 细胞 1(NFAT1)的 mRNA 稳定性和翻译。然后,IGF2BP3 诱导的 NFAT1 作为转录因子(TF)负调控干扰素调节因子 1(IRF1)的启动子活性,抑制其表达。IGF2BP3 抑制 IRF1 的表达激活干扰素(IFN)信号通路,从而发挥其抗肿瘤作用。IGF2BP3 的上调通过调节 NFAT1/IRF1 通路促进体内和体外 GC 的进展。靶向抑制 IGF2BP3 可能是 GC 治疗的一种潜在治疗方法。

https://cdn.ncbi.nlm.nih.gov/pmc/blobs/2913/10917814/6fb5753578fa/41419_2024_6566_Fig1_HTML.jpg

文献AI研究员

20分钟写一篇综述,助力文献阅读效率提升50倍。

立即体验

用中文搜PubMed

大模型驱动的PubMed中文搜索引擎

马上搜索

文档翻译

学术文献翻译模型,支持多种主流文档格式。

立即体验