Suppr超能文献

全基因组CRISPR激活筛选确定JADE3为NF-κB依赖性IFITM3表达的抗病毒激活因子。

Genome-wide CRISPR activation screen identifies JADE3 as an antiviral activator of NF-kB-dependent IFITM3 expression.

作者信息

Munir Moiz, Embry Aaron, Doench John G, Heaton Nicholas S, Wilen Craig B, Orchard Robert C

机构信息

Departments of Immunology and Microbiology, University of Texas Southwestern Medical Center, Dallas, Texas, USA.

Broad Institute of MIT and Harvard, Cambridge, Massachusetts, USA.

出版信息

J Biol Chem. 2024 Apr;300(4):107153. doi: 10.1016/j.jbc.2024.107153. Epub 2024 Mar 9.

Abstract

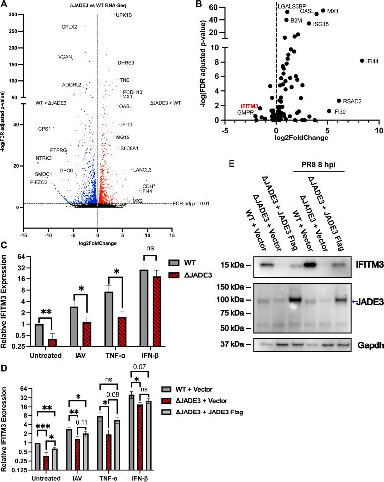
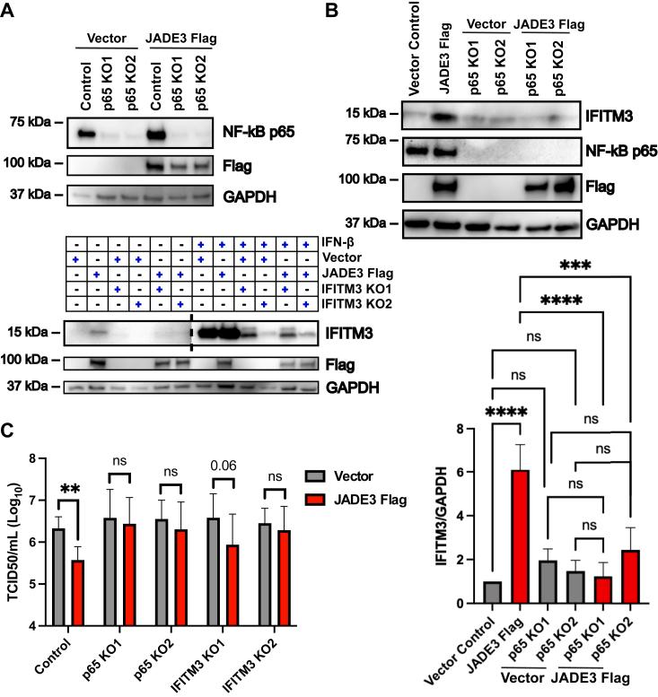
The innate immune system features a web of interacting pathways that require exquisite regulation. To identify novel nodes in this immune landscape, we conducted a gain-of-function, genome-wide CRISPR activation screen with influenza A virus. We identified both appreciated and novel antiviral genes, including Jade family PHD zinc finger 3 (JADE3) a protein involved in directing the histone acetyltransferase histone acetyltransferase binding to ORC1 complex to modify chromatin and regulate transcription. JADE3 is both necessary and sufficient to restrict influenza A virus infection. Our results suggest a distinct function for JADE3 as expression of the closely related paralogs JADE1 and JADE2 does not confer resistance to influenza A virus infection. JADE3 is required for both constitutive and inducible expression of the well-characterized antiviral gene interferon-induced transmembrane protein 3 (IFITM3). Furthermore, we find JADE3 activates the NF-kB signaling pathway, which is required for the promotion of IFITM3 expression by JADE3. Therefore, we propose JADE3 activates an antiviral genetic program involving NF-kB-dependent IFITM3 expression to restrict influenza A virus infection.

摘要

先天免疫系统具有相互作用的途径网络,需要精确调控。为了在这一免疫格局中识别新的节点,我们对甲型流感病毒进行了全基因组CRISPR功能获得性激活筛选。我们鉴定出了已知的和新的抗病毒基因,包括玉家族PHD锌指蛋白3(JADE3),一种参与指导组蛋白乙酰转移酶与ORC1复合物结合以修饰染色质和调节转录的蛋白质。JADE3对于限制甲型流感病毒感染既是必需的也是充分的。我们的结果表明JADE3具有独特的功能,因为密切相关的旁系同源物JADE1和JADE2的表达并不能赋予对甲型流感病毒感染的抗性。JADE3对于特征明确的抗病毒基因干扰素诱导跨膜蛋白3(IFITM3)的组成型和诱导型表达都是必需的。此外,我们发现JADE3激活NF-κB信号通路,而这是JADE3促进IFITM3表达所必需的。因此,我们提出JADE3激活一个涉及NF-κB依赖性IFITM3表达的抗病毒基因程序,以限制甲型流感病毒感染。

https://cdn.ncbi.nlm.nih.gov/pmc/blobs/6dbd/11001640/91f28a38626a/gr1.jpg

文献AI研究员

20分钟写一篇综述,助力文献阅读效率提升50倍。

立即体验

用中文搜PubMed

大模型驱动的PubMed中文搜索引擎

马上搜索

文档翻译

学术文献翻译模型,支持多种主流文档格式。

立即体验