Suppr超能文献

APOE4基因分型和衰老会损害脑片中损伤诱导的小胶质细胞行为,包括通过P2RY12对β淀粉样蛋白(Aβ)的反应。

APOE4 genotype and aging impair injury-induced microglial behavior in brain slices, including toward Aβ, through P2RY12.

作者信息

Sepulveda Jordy, Kim Jennifer Yejean, Binder Joseph, Vicini Stefano, Rebeck G William

机构信息

Department of Pharmacology & Physiology, Georgetown University, Washington, DC, 20007, USA.

Department of Neuroscience, Georgetown University, Washington, DC, 20007, USA.

出版信息

Mol Neurodegener. 2024 Mar 11;19(1):24. doi: 10.1186/s13024-024-00714-y.

Abstract

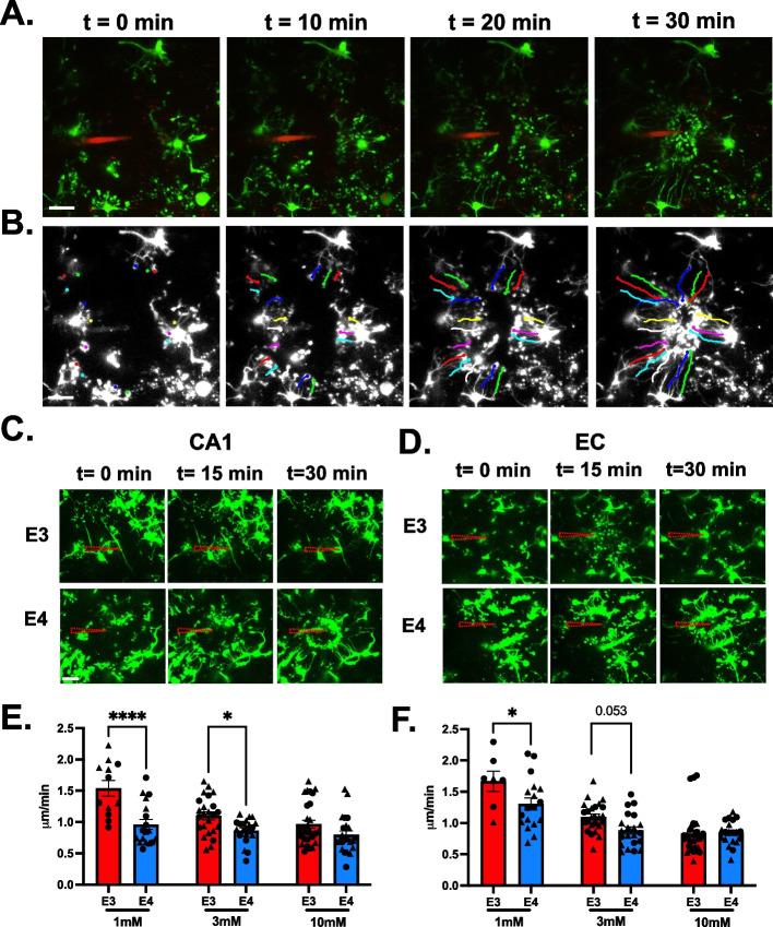
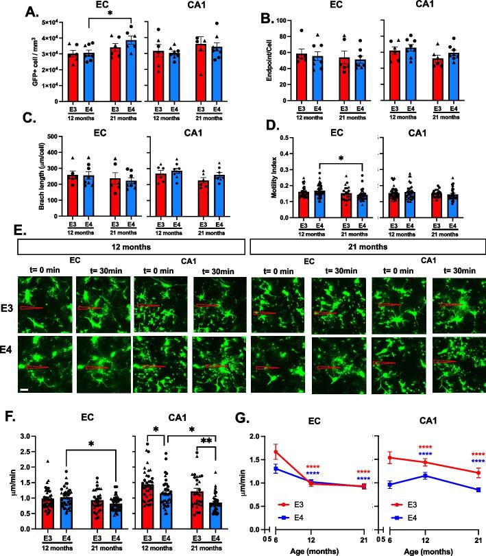
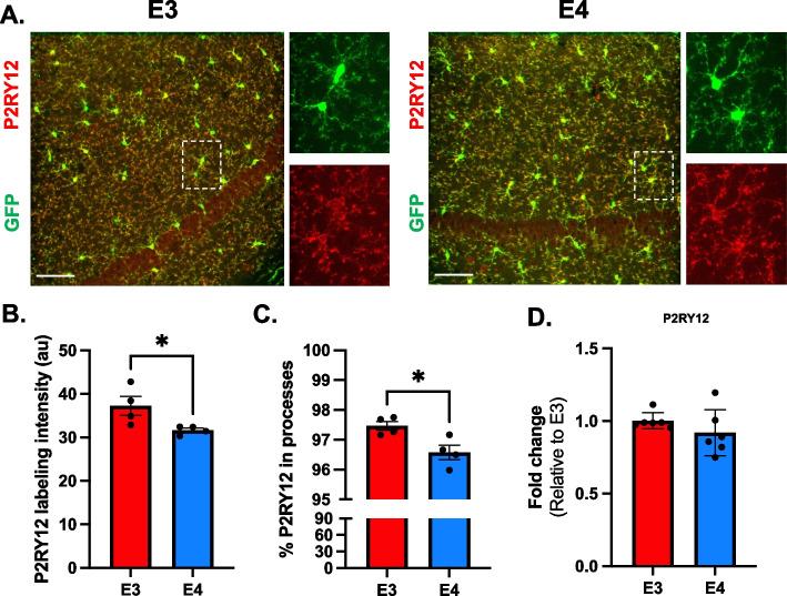
Microglia are highly dynamic cells that play a critical role in tissue homeostasis through the surveillance of brain parenchyma and response to cues associated with damage. Aging and APOE4 genotype are the strongest risk factors for Alzheimer's disease (AD), but how they affect microglial dynamics remains unclear. Using ex vivo confocal microscopy, we analyzed microglial dynamic behaviors in the entorhinal cortex (EC) and hippocampus CA1 of 6-, 12-, and 21-month-old mice APOE3 or APOE4 knock-in mice expressing GFP under the CX3CR1 promoter. To study microglia surveillance, we imaged microglia baseline motility for 20 min and measured the extension and retraction of processes. We found that APOE4 microglia exhibited significantly less brain surveillance (27%) compared to APOE3 microglia in 6-month-old mice; aging exacerbated this deficit. To measure microglia response to damage, we imaged process motility in response to ATP, an injury-associated signal, for 30 min. We found APOE4 microglia extended their processes significantly slower (0.9 µm/min, p < 0.005) than APOE3 microglia (1.1 μm/min) in 6-month-old animals. APOE-associated alterations in microglia motility were observed in 12- and 21-month-old animals, and this effect was exacerbated with aging in APOE4 microglia. We measured protein and mRNA levels of P2RY12, a core microglial receptor required for process movement in response to damage. We found that APOE4 microglia express significantly less P2RY12 receptors compared to APOE3 microglia despite no changes in P2RY12 transcripts. To examine if the effect of APOE4 on the microglial response to ATP also applied to amyloid β (Aβ), we infused locally Hi-Lyte Fluor 555-labeled Aβ in acute brain slices of 6-month-old mice and imaged microglia movement for 2 h. APOE4 microglia showed a significantly slower (p < 0.0001) process movement toward the Aβ, and less Aβ coverage at early time points after Aβ injection. To test whether P2RY12 is involved in process movement in response to Aβ, we treated acute brain slices with a P2RY12 antagonist before Aβ injection; microglial processes no longer migrated towards Aβ. These results provide mechanistic insights into the impact of APOE4 genotype and aging in dynamic microglial behaviors prior to gross Aβ pathology and could help explain how APOE4 brains are more susceptible to AD pathogenesis.

摘要

小胶质细胞是高度动态的细胞,通过对脑实质的监测以及对与损伤相关线索的反应,在组织稳态中发挥关键作用。衰老和APOE4基因型是阿尔茨海默病(AD)最强的风险因素,但它们如何影响小胶质细胞的动态变化仍不清楚。我们使用离体共聚焦显微镜,分析了6个月、12个月和21个月大的APOE3或APOE4基因敲入小鼠(在CX3CR1启动子下表达绿色荧光蛋白)内嗅皮质(EC)和海马CA1区的小胶质细胞动态行为。为了研究小胶质细胞的监测功能,我们对小胶质细胞的基线运动进行了20分钟的成像,并测量了其突起的伸展和回缩。我们发现,在6个月大的小鼠中,与APOE3小胶质细胞相比,APOE4小胶质细胞的脑监测功能显著降低(27%);衰老加剧了这一缺陷。为了测量小胶质细胞对损伤的反应,我们对ATP(一种与损伤相关的信号)刺激下的突起运动进行了30分钟的成像。我们发现,在6个月大的动物中,APOE4小胶质细胞突起伸展的速度(0.9 µm/分钟,p < 0.005)明显慢于APOE3小胶质细胞(1.1 µm/分钟)。在12个月和21个月大的动物中也观察到了APOE相关的小胶质细胞运动改变,并且这种影响在APOE4小胶质细胞中随着衰老而加剧。我们测量了P2RY12的蛋白质和mRNA水平,P2RY12是小胶质细胞在对损伤作出反应时突起运动所需的核心受体。我们发现,尽管P2RY12转录本没有变化,但与APOE3小胶质细胞相比,APOE4小胶质细胞表达的P2RY12受体明显更少。为了研究APOE4对小胶质细胞对ATP反应的影响是否也适用于淀粉样β蛋白(Aβ),我们在6个月大小鼠的急性脑片中局部注入了Hi-Lyte Fluor 555标记的Aβ,并对小胶质细胞运动进行了2小时的成像。APOE4小胶质细胞向Aβ移动的突起运动明显更慢(p < 0.0001),并且在Aβ注射后的早期时间点覆盖的Aβ更少。为了测试P2RY12是否参与了对Aβ的突起运动,我们在注射Aβ之前用P2RY12拮抗剂处理急性脑片;小胶质细胞突起不再向Aβ迁移。这些结果为APOE4基因型和衰老在Aβ明显病理变化之前对小胶质细胞动态行为的影响提供了机制性见解,并有助于解释APOE4基因的大脑为何更容易发生AD病理变化。

https://cdn.ncbi.nlm.nih.gov/pmc/blobs/5b49/10929239/6f140ed0a1a1/13024_2024_714_Fig1_HTML.jpg

文献AI研究员

20分钟写一篇综述,助力文献阅读效率提升50倍。

立即体验

用中文搜PubMed

大模型驱动的PubMed中文搜索引擎

马上搜索

文档翻译

学术文献翻译模型,支持多种主流文档格式。

立即体验