Suppr超能文献

利用小鼠树突状细胞系DC2.4评估亚单位疫苗的免疫原性。

Utilizing murine dendritic cell line DC2.4 to evaluate the immunogenicity of subunit vaccines .

作者信息

Lu Lantian, Kong Wei Yang, Zhang Jiahui, Firdaus Farrhana, Wells James W, Stephenson Rachel J, Toth Istvan, Skwarczynski Mariusz, Cruz Jazmina L Gonzalez

机构信息

School of Chemistry and Molecular Biosciences, The University of Queensland, St. Lucia, QLD, Australia.

Faculty of Medicine, Frazer Institute, The University of Queensland, Woolloongabba, QLD, Australia.

出版信息

Front Immunol. 2024 Feb 26;15:1298721. doi: 10.3389/fimmu.2024.1298721. eCollection 2024.

Abstract

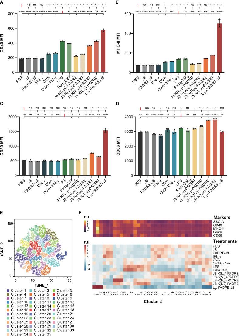
Subunit vaccines hold substantial promise in controlling infectious diseases, due to their superior safety profile, specific immunogenicity, simplified manufacturing processes, and well-defined chemical compositions. One of the most important end-targets of vaccines is a subset of lymphocytes originating from the thymus, known as T cells, which possess the ability to mount an antigen-specific immune response. Furthermore, vaccines confer long-term immunity through the generation of memory T cell pools. Dendritic cells are essential for the activation of T cells and the induction of adaptive immunity, making them key for the evaluation of vaccine efficacy. Upon internalization by dendritic cells, vaccine-bearing antigens are processed, and suitable fragments are presented to T cells by major histocompatibility complex (MHC) molecules. In addition, DCs can secrete various cytokines to crosstalk with T cells to coordinate subsequent immune responses. Here, we generated an model using the immortalized murine dendritic cell line, DC2.4, to recapitulate the process of antigen uptake and DC maturation, measured as the elevation of CD40, MHC-II, CD80 and CD86 on the cell surface. The levels of key DC cytokines, tumor necrosis alpha (TNF-α) and interleukin-10 (IL-10) were measured to better define DC activation. This information served as a cost-effective and rapid proxy for assessing the antigen presentation efficacy of various vaccine formulations, demonstrating a strong correlation with previously published study outcomes. Hence, our assay enables the selection of the lead vaccine candidates based on DC activation capacity prior to animal studies.

摘要

亚单位疫苗在控制传染病方面具有巨大潜力,这得益于其卓越的安全性、特定的免疫原性、简化的生产工艺以及明确的化学成分。疫苗最重要的最终靶点之一是源自胸腺的一类淋巴细胞,即T细胞,它们具有产生抗原特异性免疫反应的能力。此外,疫苗通过产生记忆T细胞库赋予长期免疫力。树突状细胞对于T细胞的激活和适应性免疫的诱导至关重要,使其成为评估疫苗效力的关键。树突状细胞内化疫苗携带的抗原后,会对其进行处理,并通过主要组织相容性复合体(MHC)分子将合适的片段呈递给T细胞。此外,树突状细胞可以分泌各种细胞因子与T细胞进行相互作用,以协调后续的免疫反应。在此,我们利用永生化小鼠树突状细胞系DC2.4建立了一个模型,以重现抗原摄取和树突状细胞成熟的过程,通过细胞表面CD40、MHC-II、CD80和CD86的升高来衡量。检测关键树突状细胞细胞因子肿瘤坏死因子α(TNF-α)和白细胞介素-10(IL-10)的水平,以更好地确定树突状细胞的激活情况。这些信息可作为评估各种疫苗制剂抗原呈递效力的一种经济高效且快速的替代方法,与先前发表的研究结果显示出强烈的相关性。因此,我们的检测方法能够在动物研究之前根据树突状细胞激活能力选择领先的疫苗候选物。

https://cdn.ncbi.nlm.nih.gov/pmc/blobs/c000/10925716/84f4c89d00d2/fimmu-15-1298721-g001.jpg

文献AI研究员

20分钟写一篇综述,助力文献阅读效率提升50倍。

立即体验

用中文搜PubMed

大模型驱动的PubMed中文搜索引擎

马上搜索

文档翻译

学术文献翻译模型,支持多种主流文档格式。

立即体验