Suppr超能文献

双酚 A:揭示其在神经胶质瘤进展和肿瘤生长中的作用。

Bisphenol A: Unveiling Its Role in Glioma Progression and Tumor Growth.

机构信息

Lanzhou University Second Hospital, The Second Medical College of Lanzhou University, Cuiyingmen No. 82, Chengguan District, Lanzhou 730030, China.

Department of Neurosurgery, Second Hospital of Lanzhou University, Lanzhou 730030, China.

出版信息

Int J Mol Sci. 2024 Feb 21;25(5):2504. doi: 10.3390/ijms25052504.

Abstract

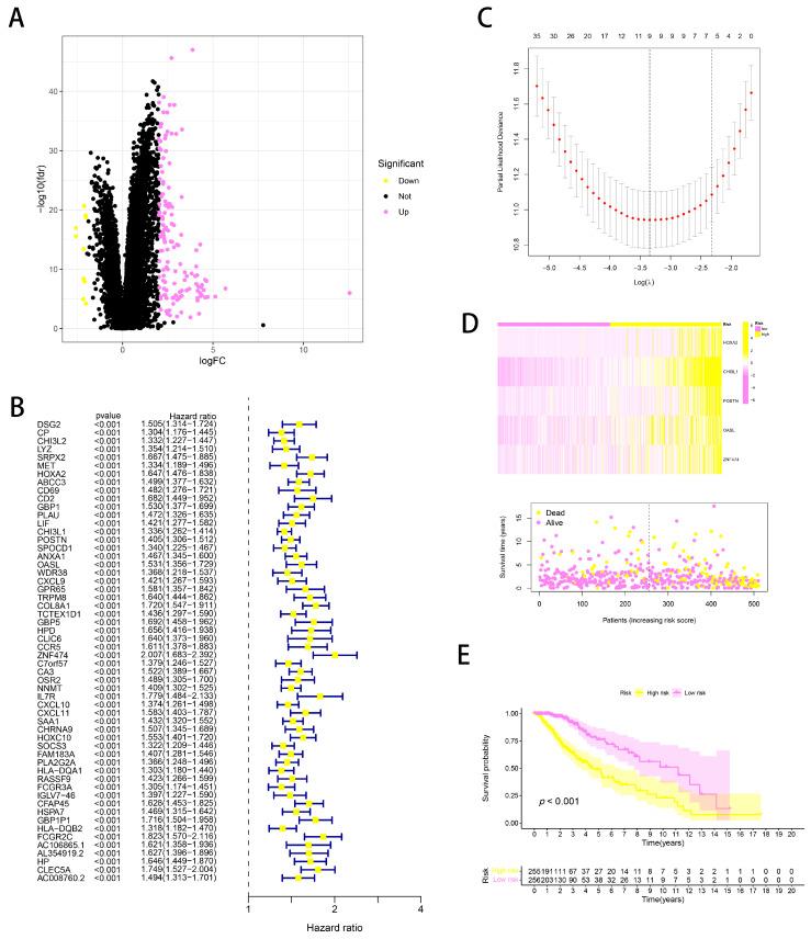
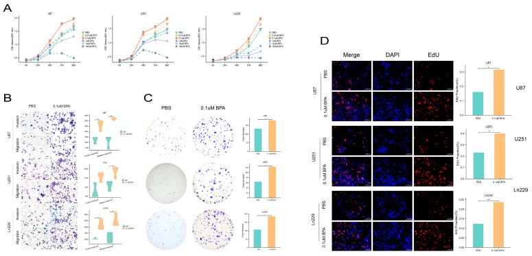
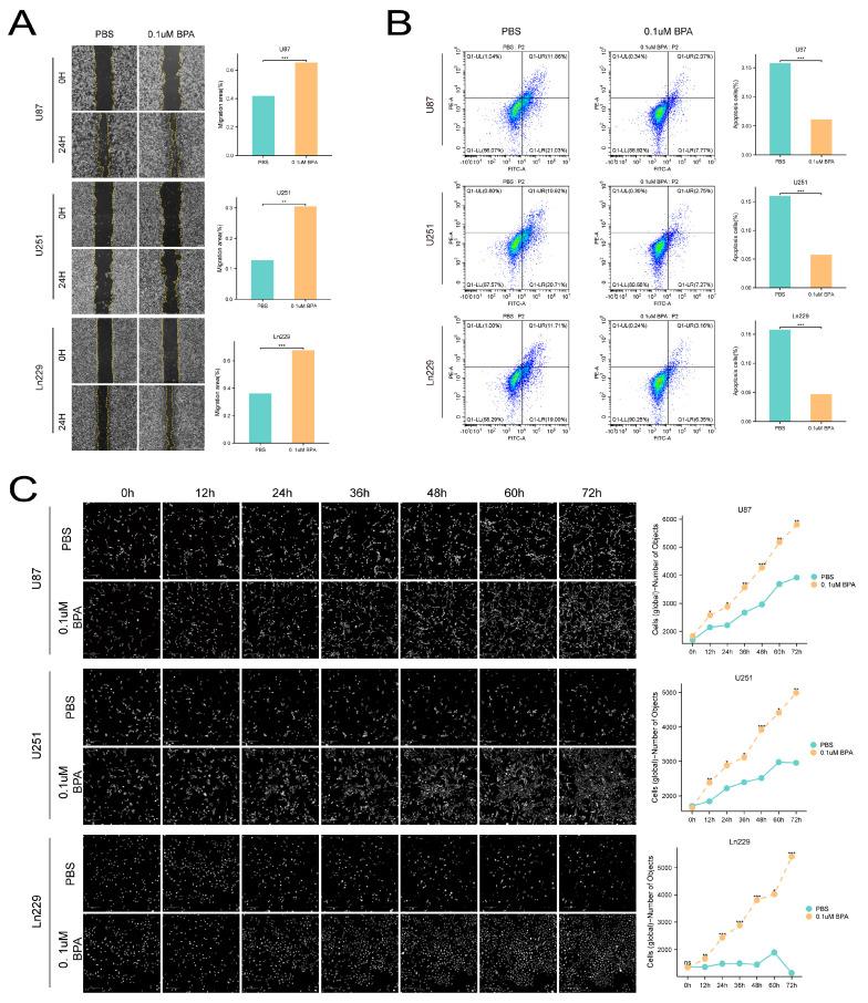
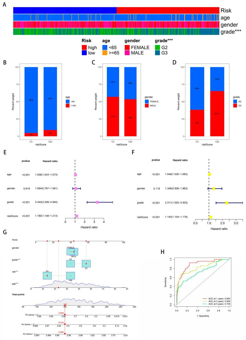
Gliomas represent the most common and lethal category of primary brain tumors. Bisphenol A (BPA), a widely recognized endocrine disruptor, has been implicated in the progression of cancer. Despite its established links to various cancers, the association between BPA and glioma progression remains to be clearly defined. This study aimed to shed light on the impact of BPA on glioma cell proliferation and overall tumor progression. Our results demonstrate that BPA significantly accelerates glioma cell proliferation in a time- and dose-dependent manner. Furthermore, BPA has been found to enhance the invasive and migratory capabilities of glioma cells, potentially promoting epithelial-mesenchymal transition (EMT) characteristics within these tumors. Employing bioinformatics approaches, we devised a risk assessment model to gauge the potential glioma hazards associated with BPA exposure. Our comprehensive analysis revealed that BPA not only facilitates glioma invasion and migration but also inhibits apoptotic processes. In summary, our study offers valuable insights into the mechanisms by which BPA may promote tumorigenesis in gliomas, contributing to the understanding of its broader implications in oncology.

摘要

神经胶质瘤是最常见和最致命的原发性脑肿瘤。双酚 A(BPA)是一种广泛认可的内分泌干扰物,已被牵连到癌症的进展中。尽管 BPA 与各种癌症有明确的关联,但 BPA 与神经胶质瘤进展之间的联系仍有待明确界定。本研究旨在阐明 BPA 对神经胶质瘤细胞增殖和整体肿瘤进展的影响。我们的研究结果表明,BPA 以时间和剂量依赖的方式显著加速神经胶质瘤细胞的增殖。此外,BPA 已被发现增强神经胶质瘤细胞的侵袭和迁移能力,可能促进这些肿瘤中的上皮-间充质转化(EMT)特征。我们采用生物信息学方法构建了一个风险评估模型,以评估 BPA 暴露相关的潜在神经胶质瘤危害。我们的综合分析表明,BPA 不仅促进神经胶质瘤的侵袭和迁移,还抑制细胞凋亡过程。总之,我们的研究深入探讨了 BPA 促进神经胶质瘤发生的机制,为理解其在肿瘤学中的更广泛意义提供了有价值的见解。

https://cdn.ncbi.nlm.nih.gov/pmc/blobs/5e51/10931199/a9373b260bfc/ijms-25-02504-g001.jpg

文献AI研究员

20分钟写一篇综述,助力文献阅读效率提升50倍。

立即体验

用中文搜PubMed

大模型驱动的PubMed中文搜索引擎

马上搜索

文档翻译

学术文献翻译模型,支持多种主流文档格式。

立即体验