Suppr超能文献

混合谱系激酶结构域样蛋白在饮食诱导的肥胖、肝脏病理及胰岛素敏感性中的非坏死性作用:来自高脂、高果糖、高胆固醇饮食小鼠模型的见解

Non-Necroptotic Roles of MLKL in Diet-Induced Obesity, Liver Pathology, and Insulin Sensitivity: Insights from a High-Fat, High-Fructose, High-Cholesterol Diet Mouse Model.

作者信息

Ohene-Marfo Phoebe, Nguyen Hoang Van M, Mohammed Sabira, Thadathil Nidheesh, Tran Albert, Nicklas Evan H, Wang Dawei, Selvarani Ramasamy, Farriester Jacob W, Varshney Rohan, Kinter Michael, Richardson Arlan, Rudolph Michael C, Deepa Sathyaseelan S

机构信息

Department of Biochemistry and Physiology, University of Oklahoma Health Sciences Center, Oklahoma City, OK 73104, USA.

Department of Nutritional Sciences, University of Oklahoma Health Sciences Center, Oklahoma City, OK 73104, USA.

出版信息

Int J Mol Sci. 2024 Feb 28;25(5):2813. doi: 10.3390/ijms25052813.

Abstract

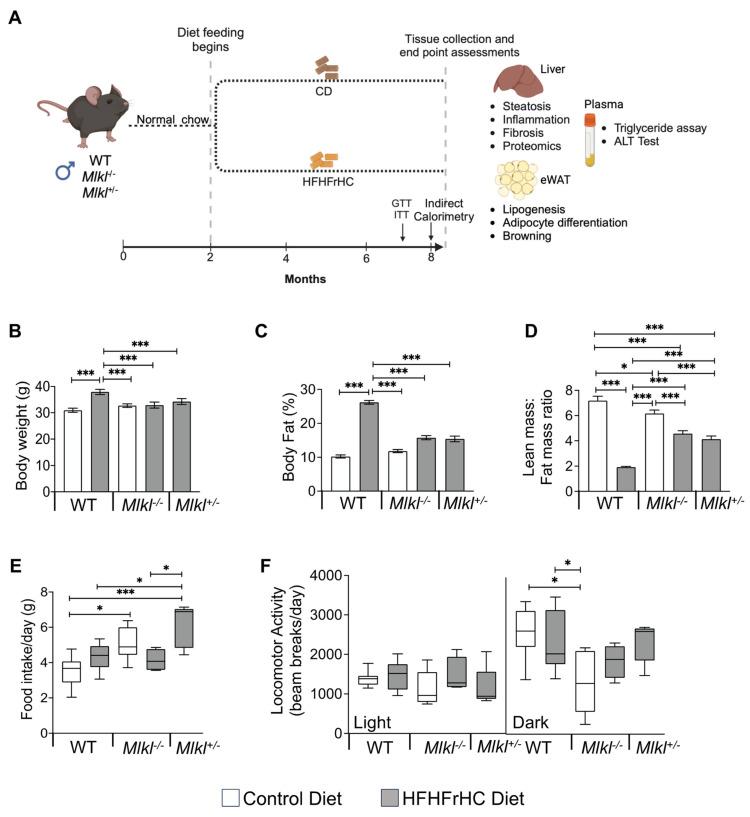
Chronic inflammation is a key player in metabolic dysfunction-associated fatty liver disease (MAFLD) progression. Necroptosis, an inflammatory cell death pathway, is elevated in MAFLD patients and mouse models, yet its role is unclear due to the diverse mouse models and inhibition strategies. In our study, we inhibited necroptosis by targeting mixed lineage kinase domain-like pseudokinase (MLKL), the terminal effector of necroptosis, in a high-fat, high-fructose, high-cholesterol (HFHFrHC) mouse model of diet-induced MAFLD. Despite the HFHFrHC diet upregulating MLKL (2.5-fold), WT mice livers showed no increase in necroptosis markers or associated proinflammatory cytokines. Surprisingly, mice experienced exacerbated liver inflammation without protection from diet-induced liver damage, steatosis, or fibrosis. In contrast, mice showed a significant reduction in these parameters that was associated with elevated Pparα and Pparγ levels. Both and mice on the HFHFrHC diet resisted diet-induced obesity, attributed to the increased beiging, enhanced oxygen consumption, and energy expenditure due to adipose tissue, and exhibited improved insulin sensitivity. These findings highlight the tissue-specific effects of MLKL on the liver and adipose tissue, and they suggest a dose-dependent effect of MLKL on liver pathology.

摘要

慢性炎症是代谢功能障碍相关脂肪性肝病(MAFLD)进展的关键因素。坏死性凋亡是一种炎症性细胞死亡途径,在MAFLD患者和小鼠模型中水平升高,但由于小鼠模型和抑制策略的多样性,其作用尚不清楚。在我们的研究中,我们在饮食诱导的MAFLD高脂肪、高果糖、高胆固醇(HFHFrHC)小鼠模型中,通过靶向坏死性凋亡的终末效应器混合谱系激酶结构域样假激酶(MLKL)来抑制坏死性凋亡。尽管HFHFrHC饮食使MLKL上调(2.5倍),但野生型(WT)小鼠肝脏的坏死性凋亡标志物或相关促炎细胞因子并未增加。令人惊讶的是,[此处原文可能缺失特定小鼠类型信息]小鼠的肝脏炎症加剧,且未免受饮食诱导的肝损伤、脂肪变性或纤维化的影响。相比之下,[此处原文可能缺失特定小鼠类型信息]小鼠的这些参数显著降低,这与过氧化物酶体增殖物激活受体α(Pparα)和过氧化物酶体增殖物激活受体γ(Pparγ)水平升高有关。HFHFrHC饮食喂养的[此处原文可能缺失特定小鼠类型信息]和[此处原文可能缺失特定小鼠类型信息]小鼠均抵抗饮食诱导的肥胖,这归因于脂肪组织米色化增加、氧消耗增强和能量消耗增加,并且表现出胰岛素敏感性改善。这些发现突出了MLKL对肝脏和脂肪组织的组织特异性作用,并提示MLKL对肝脏病理具有剂量依赖性效应。

https://cdn.ncbi.nlm.nih.gov/pmc/blobs/68b1/10931720/e13151cddb05/ijms-25-02813-g001.jpg

文献AI研究员

20分钟写一篇综述,助力文献阅读效率提升50倍。

立即体验

用中文搜PubMed

大模型驱动的PubMed中文搜索引擎

马上搜索

文档翻译

学术文献翻译模型,支持多种主流文档格式。

立即体验