Suppr超能文献

黑麦草补充剂通过肠道微生物-脾脏轴改善商业饮食诱导的肠道微生物失调相关的脾脏功能障碍。

Supplementing Ryegrass Ameliorates Commercial Diet-Induced Gut Microbial Dysbiosis-Associated Spleen Dysfunctions by Gut-Microbiota-Spleen Axis.

机构信息

Department of Animal Nutrition and Feed Science, College of Animal Science and Technology, Henan Agricultural University, Zhengzhou 450046, China.

Henan Key Laboratory of Innovation and Utilization of Grassland Resources, Zhengzhou 450002, China.

出版信息

Nutrients. 2024 Mar 5;16(5):747. doi: 10.3390/nu16050747.

Abstract

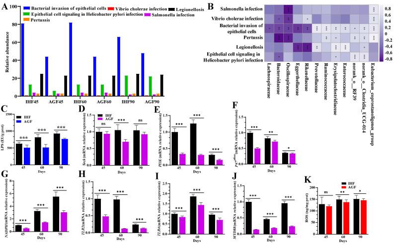
The type and composition of food strongly affect the variation and enrichment of the gut microbiota. The gut-microbiota-spleen axis has been developed, incorporating the spleen's function and maturation. However, how short-chain fatty-acid-producing gut microbiota can be considered to recover spleen function, particularly in spleens damaged by changed gut microbiota, is unknown in geese. Therefore, the gut microbial composition of the caecal chyme of geese was assessed by 16S rRNA microbial genes, and a Tax4Fun analysis identified the enrichment of KEGG orthologues involved in lipopolysaccharide production. The concentrations of LPS, reactive oxygen species, antioxidant/oxidant enzymes, and immunoglobulins were measured from serum samples and spleen tissues using ELISA kits. Quantitative reverse transcription PCR was employed to detect the Kelch-like-ECH-associated protein 1-Nuclear factor erythroid 2-related factor 2 (Keap1-Nrf2), B cell and T cell targeting markers, and anti-inflammatory/inflammatory cytokines from the spleen tissues of geese. The SCFAs were determined from the caecal chyme of geese by using gas chromatography. In this study, ryegrass-enriched gut microbiota such as , , , and attenuated commercial diet-induced gut microbial alterations and spleen dysfunctions in geese. Ryegrass significantly improved the SCFAs (acetic, butyric, propionic, isovaleric, and valeric acids), AMPK pathway-activated Nrf2 redox signaling cascades, B cells (, , and ), and T cells (, , , and , with an exception of and ) to activate anti-inflammatory cytokines ( and ) and immunoglobulins (IgA, IgG, and IgM) in geese. In conclusion, ryegrass-improved reprogramming of the gut microbiota restored the spleen functions by attenuating LPS-induced oxidative stress and systemic inflammation through the gut-microbiota-spleen axis in geese.

摘要

食物的类型和组成强烈影响肠道微生物群的变异和丰富度。已经开发了肠道微生物群-脾脏轴,其中包含了脾脏的功能和成熟。然而,在鹅中,如何通过产生短链脂肪酸的肠道微生物群来恢复脾脏功能,特别是在肠道微生物群改变导致脾脏受损的情况下,尚不清楚。因此,通过 16S rRNA 微生物基因评估了鹅盲肠食糜的肠道微生物组成,并通过 Tax4Fun 分析鉴定了参与脂多糖产生的 KEGG 直系同源物的富集。通过 ELISA 试剂盒从血清样本和脾脏组织中测量 LPS、活性氧、抗氧化/氧化酶和免疫球蛋白的浓度。定量逆转录 PCR 用于检测鹅脾脏组织中的 Kelch-like-ECH-associated protein 1-Nuclear factor erythroid 2-related factor 2 (Keap1-Nrf2)、B 细胞和 T 细胞靶向标记物以及抗炎/炎症细胞因子。通过气相色谱法从鹅盲肠食糜中测定 SCFAs。在这项研究中,黑麦草富集的肠道微生物群,如 、 、 和 ,减弱了商业饮食诱导的鹅肠道微生物群改变和脾脏功能障碍。黑麦草显著提高了 SCFAs(乙酸、丁酸、丙酸、异戊酸和戊酸)、AMPK 通路激活的 Nrf2 氧化还原信号级联、B 细胞( 、 、 )和 T 细胞( 、 、 、 ,除了 和 ),以激活抗炎细胞因子( 和 )和免疫球蛋白(IgA、IgG 和 IgM)在鹅中。总之,黑麦草改善的肠道微生物群重编程通过减弱 LPS 诱导的氧化应激和全身炎症来恢复脾脏功能,通过鹅的肠道微生物群-脾脏轴。

https://cdn.ncbi.nlm.nih.gov/pmc/blobs/95f8/10935305/529f7573dc87/nutrients-16-00747-g001.jpg

文献AI研究员

20分钟写一篇综述,助力文献阅读效率提升50倍。

立即体验

用中文搜PubMed

大模型驱动的PubMed中文搜索引擎

马上搜索

文档翻译

学术文献翻译模型,支持多种主流文档格式。

立即体验