Suppr超能文献

基于生物信息学分析的口腔鳞状细胞癌中预测焦亡相关特征的预后模型。

Prognostic model revealing pyroptosis-related signatures in oral squamous cell carcinoma based on bioinformatics analysis.

机构信息

Hunan Key Laboratory of Oral Health Research, Hunan Clinical Research Center of Oral Major Diseases and Oral Health, Xiangya Stomatological Hospital, Xiangya School of Stomatology, Central South University, Changsha, 410000, China.

出版信息

Sci Rep. 2024 Mar 14;14(1):6149. doi: 10.1038/s41598-024-56694-y.

Abstract

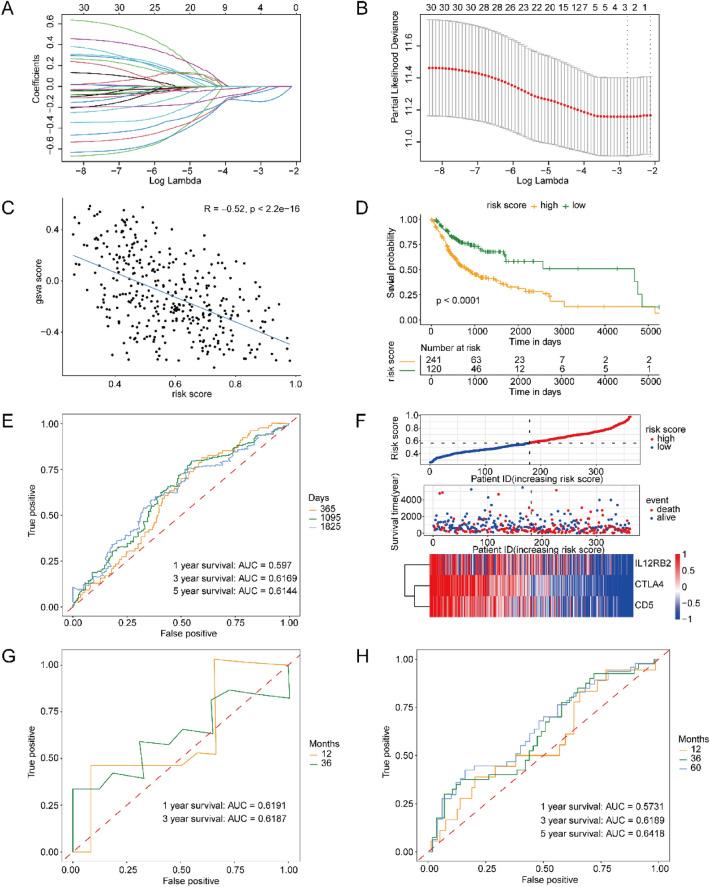
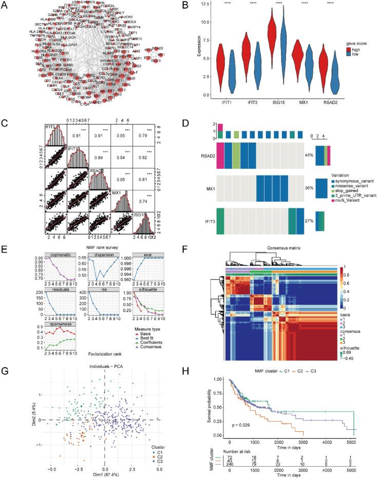
One of the most common oral carcinomas is oral squamous cell carcinoma (OSCC), bringing a heavy burden to global health. Although progresses have been made in the intervention of OSCC, 5 years survival of patients suffering from OSCC is poor like before regarding to the high invasiveness of OSCC, which causes metastasis and recurrence of the tumor. The relationship between pyroptosis and OSCC remains to be further investigated as pyroptosis in carcinomas has gained much attention. Herein, the key pyroptosis-related genes were identified according to The Cancer Genome Atlas (TCGA) dataset. Additionally, a prognostic model was constructed based upon three key genes (CTLA4, CD5, and IL12RB2) through least absolute shrinkage and selection operator (LASSO) analyses, as well as univariate and multivariate COX regression in OSCC. It was discovered that the high expression of these three genes was associated with the low-risk group. We also identified LAIR2 as a hub gene, whose expression negatively correlated with the risk score and the different immune cell infiltration. Finally, we proved that these three genes were independent prognostic factors linked to overall survival (OS), and reliable consequences could be predicted by this model. Our study revealed the relationship between pyroptosis and OSCC, providing insights into new treatment targets for preventing and treating OSCC.

摘要

口腔鳞状细胞癌(OSCC)是最常见的口腔癌之一,给全球健康带来了沉重负担。尽管 OSCC 的干预措施已经取得了进展,但由于 OSCC 的高侵袭性导致肿瘤转移和复发,OSCC 患者的 5 年生存率仍与以往一样不佳。细胞焦亡与 OSCC 之间的关系仍有待进一步研究,因为细胞焦亡在癌症中受到了广泛关注。在此,根据癌症基因组图谱(TCGA)数据集确定了关键的细胞焦亡相关基因。此外,通过最小绝对收缩和选择算子(LASSO)分析以及 OSCC 中的单因素和多因素 COX 回归,基于三个关键基因(CTLA4、CD5 和 IL12RB2)构建了预后模型。结果发现,这三个基因的高表达与低风险组相关。我们还确定了 LAIR2 作为一个枢纽基因,其表达与风险评分和不同免疫细胞浸润呈负相关。最后,我们证明这三个基因是与总生存期(OS)相关的独立预后因素,该模型可以可靠地预测预后。本研究揭示了细胞焦亡与 OSCC 之间的关系,为预防和治疗 OSCC 提供了新的治疗靶点。

https://cdn.ncbi.nlm.nih.gov/pmc/blobs/4702/10937718/a3499c1dc350/41598_2024_56694_Fig1_HTML.jpg

文献AI研究员

20分钟写一篇综述,助力文献阅读效率提升50倍。

立即体验

用中文搜PubMed

大模型驱动的PubMed中文搜索引擎

马上搜索

文档翻译

学术文献翻译模型,支持多种主流文档格式。

立即体验