Suppr超能文献

一种新型 A2a 腺苷受体抑制剂可有效减轻代谢功能障碍相关脂肪性肝炎小鼠模型的肝纤维化。

A novel A2a adenosine receptor inhibitor effectively mitigates hepatic fibrosis in a metabolic dysfunction-associated steatohepatitis mouse model.

机构信息

College of Pharmacy, Ewha Womans University, 52 Ewhayeodae-gil, Seodaemun-gu, Seoul, 03760, Republic of Korea.

Muscle Physiome Research Center and Research Institute of Pharmaceutical Sciences, College of Pharmacy, Sookmyung Women's University, Seoul, 04310, Republic of Korea.

出版信息

Int J Biol Sci. 2024 Mar 3;20(5):1855-1870. doi: 10.7150/ijbs.92371. eCollection 2024.

Abstract

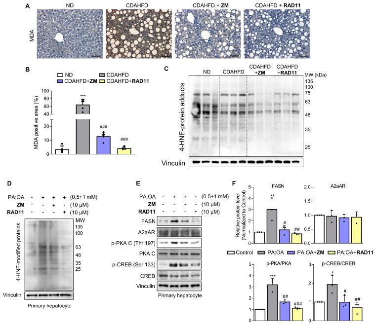
Hepatic fibrosis exacerbates mortality and complications in progressive metabolic dysfunction-associated steatohepatitis (MASH). The role of the adenosine 2A receptor (A2aAR) in hepatic fibrosis within the context of MASH remains uncertain. This study aims to elucidate the involvement of the A2aAR signaling pathway and the efficacy of a novel potent A2aAR antagonist in treating hepatic fibrosis in MASH-induced mice fed a chlorine-deficient, L-amino acid-defined, high fat diet (CDAHFD). A2aAR overexpression in LX-2 cells increased fibrosis markers, whereas the known A2aAR antagonist, ZM241385, decreased these markers. A novel A2aAR antagonist, RAD11, not only attenuated fibrosis progression but also exhibited greater inhibition of the A2aAR signaling pathway compared to ZM241385 in mice with MASH, activated primary hepatocytes, and LX-2 cells. RAD11 exhibited a dual antifibrotic mechanism by targeting both activated HSCs and hepatocytes. Its superior antifibrotic efficacy over ZM241385 in the MASH condition stems from its ability to suppress A2aAR-mediated signaling, inhibit HSC activation, reduce hepatic lipogenesis in hepatocytes, and mitigate lipid accumulation-induced oxidative stress-mediated liver damage. This study has shed light on the relationship between A2aAR signaling and hepatic fibrosis, presenting RAD11 as a potent therapeutic agent for managing MASH and hepatic fibrosis.

摘要

肝纤维化会加剧进展性代谢功能障碍相关脂肪性肝炎(MASH)的死亡率和并发症。腺苷 A2A 受体(A2aAR)在 MASH 中肝纤维化中的作用仍不确定。本研究旨在阐明 A2aAR 信号通路的作用以及新型强效 A2aAR 拮抗剂在氯缺乏、L-氨基酸定义的高脂肪饮食(CDAHFD)喂养的 MASH 诱导小鼠中治疗肝纤维化的疗效。LX-2 细胞中 A2aAR 的过表达增加了纤维化标志物,而已知的 A2aAR 拮抗剂 ZM241385 则降低了这些标志物。新型 A2aAR 拮抗剂 RAD11 不仅可以减轻纤维化的进展,而且与 MASH 小鼠、原代激活肝细胞和 LX-2 细胞中的 ZM241385 相比,还可以更大程度地抑制 A2aAR 信号通路。RAD11 通过靶向激活的 HSCs 和肝细胞,发挥双重抗纤维化作用。其在 MASH 条件下优于 ZM241385 的抗纤维化疗效源于其抑制 A2aAR 介导的信号、抑制 HSC 激活、减少肝细胞内肝脂生成以及减轻脂质蓄积诱导的氧化应激介导的肝损伤的能力。本研究揭示了 A2aAR 信号与肝纤维化之间的关系,提出 RAD11 是治疗 MASH 和肝纤维化的有效治疗剂。

https://cdn.ncbi.nlm.nih.gov/pmc/blobs/0bac/10929195/2d77a75c1a7d/ijbsv20p1855g001.jpg

文献AI研究员

20分钟写一篇综述,助力文献阅读效率提升50倍。

立即体验

用中文搜PubMed

大模型驱动的PubMed中文搜索引擎

马上搜索

文档翻译

学术文献翻译模型,支持多种主流文档格式。

立即体验