Suppr超能文献

揭示 PYGB 在胰腺癌中的作用:一种新的诊断生物标志物和基因治疗靶点。

Unveiling the role of PYGB in pancreatic cancer: a novel diagnostic biomarker and gene therapy target.

机构信息

College of Clinical Medicine, Guizhou Medical University, Guiyang, 550000, Guizhou, China.

Department of Hepatic-Biliary-Pancreatic Surgery, The Affiliated Hospital of Guizhou Medical University, Guiyang, 550000, China.

出版信息

J Cancer Res Clin Oncol. 2024 Mar 14;150(3):127. doi: 10.1007/s00432-024-05644-2.

Abstract

PURPOSE

Pancreatic cancer (PC) is a highly malignant tumor that poses a severe threat to human health. Brain glycogen phosphorylase (PYGB) breaks down glycogen and provides an energy source for tumor cells. Although PYGB has been reported in several tumors, its role in PC remains unclear.

METHODS

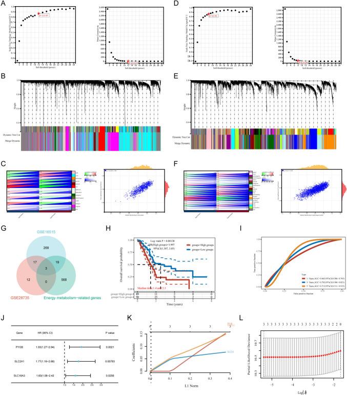
We constructed a risk diagnostic model of PC-related genes by WGCNA and LASSO regression and found PYGB, an essential gene in PC. Then, we explored the pro-carcinogenic role of PYGB in PC by in vivo and in vitro experiments.

RESULTS

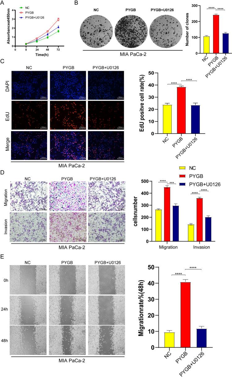
We found that PYGB, SCL2A1, and SLC16A3 had a significant effect on the diagnosis and prognosis of PC, but PYGB had the most significant effect on the prognosis. Pan-cancer analysis showed that PYGB was highly expressed in most of the tumors but had the highest correlation with PC. In TCGA and GEO databases, we found that PYGB was highly expressed in PC tissues and correlated with PC's prognostic and pathological features. Through in vivo and in vitro experiments, we found that high expression of PYGB promoted the proliferation, invasion, and metastasis of PC cells. Through enrichment analysis, we found that PYGB is associated with several key cell biological processes and signaling pathways. In experiments, we validated that the MAPK/ERK pathway is involved in the pro-tumorigenic mechanism of PYGB in PC.

CONCLUSION

Our results suggest that PYGB promotes PC cell proliferation, invasion, and metastasis, leading to poor patient prognosis. PYGB gene may be a novel diagnostic biomarker and gene therapy target for PC.

摘要

目的

胰腺癌(PC)是一种高度恶性肿瘤,严重威胁人类健康。脑糖原磷酸化酶(PYGB)分解糖原,为肿瘤细胞提供能量来源。尽管已有几种肿瘤报道了 PYGB,但它在 PC 中的作用尚不清楚。

方法

我们通过 WGCNA 和 LASSO 回归构建了与 PC 相关基因的风险诊断模型,并发现了 PYGB 是 PC 的必需基因。然后,我们通过体内和体外实验探索了 PYGB 在 PC 中的致癌作用。

结果

我们发现 PYGB、SCL2A1 和 SLC16A3 对 PC 的诊断和预后有显著影响,但 PYGB 对预后的影响最大。泛癌分析表明,PYGB 在大多数肿瘤中高表达,但与 PC 的相关性最高。在 TCGA 和 GEO 数据库中,我们发现 PYGB 在 PC 组织中高表达,并与 PC 的预后和病理特征相关。通过体内和体外实验,我们发现高表达的 PYGB 促进了 PC 细胞的增殖、侵袭和转移。通过富集分析,我们发现 PYGB 与几个关键的细胞生物学过程和信号通路有关。在实验中,我们验证了 MAPK/ERK 通路参与了 PYGB 在 PC 中的促肿瘤发生机制。

结论

我们的结果表明,PYGB 促进了 PC 细胞的增殖、侵袭和转移,导致患者预后不良。PYGB 基因可能是 PC 的一种新的诊断生物标志物和基因治疗靶点。

https://cdn.ncbi.nlm.nih.gov/pmc/blobs/c02c/10940407/d2e2be0f884e/432_2024_5644_Fig1_HTML.jpg

文献AI研究员

20分钟写一篇综述,助力文献阅读效率提升50倍。

立即体验

用中文搜PubMed

大模型驱动的PubMed中文搜索引擎

马上搜索

文档翻译

学术文献翻译模型,支持多种主流文档格式。

立即体验