Suppr超能文献

吴茱萸碱通过受体酪氨酸激酶介导的PI3K/AKT/p53信号通路抑制结直肠癌生长。

Evodiamine Inhibits Colorectal Cancer Growth via RTKs Mediated PI3K/AKT/p53 Signaling Pathway.

作者信息

Zheng Qiao, Jing Shengnan, Hu Lin, Meng Xiangrui

机构信息

Infectious Diseases, Hospital of Chengdu University of Traditional Chinese Medicine, Chengdu 611137, China.

Traditional Chinese Medicine (TCM) Regulating Metabolic Diseases Key Laboratory of Sichuan Province, Hospital of Chengdu University of Traditional Chinese Medicine, Chengdu 611137, China.

出版信息

J Cancer. 2024 Mar 4;15(8):2361-2372. doi: 10.7150/jca.92087. eCollection 2024.

Abstract

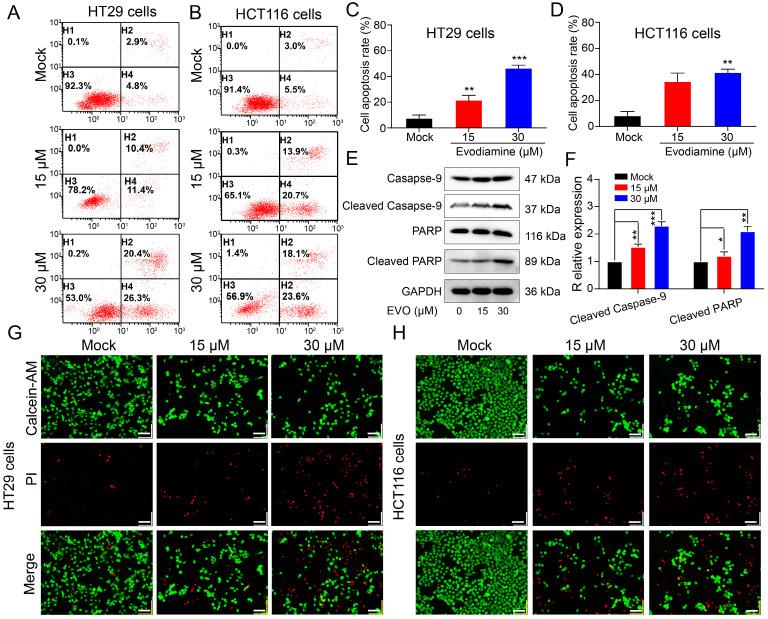
To investigate the inhibitory effect of EVO on colorectal cancer (CRC) growth and further explore the potential mechanism involving the RTKs-mediated PI3K/AKT/p53 signaling pathway. Firstly, the inhibitory effect of EVO on CRC cells was detected by cell viability assay and colony formation assay. The effects of EVO on spatial migration and invasion capacity of cells were detected by Transwell assay. The effects of EVO on apoptosis and cycle of cells were detected by flow cytometry. Then, the molecular mechanism of EVO against CRC was revealed by qRT-PCR and Western blot. Finally, the excellent anti-tumour activity of EVO was verified by experiments. The results demonstrated that EVO exerts inhibitory effects on CRC cell proliferation, invasion, and colony formation. The cell cycle assay revealed that EVO induces G1/S phase arrest. Through RNA seq, we explored the influence of EVO on the transcriptional profile of colon cancer and observed significant activation of RTKs and the PI3K/AKT pathway, along with its downstream signaling pathways. Furthermore, we observed upregulation of p53 proteins by EVO, which led to the inhibition of Bcl-2 expression and an increase in Bax expression. Consistently, EVO exhibited remarkable suppression of tumor xenograft growth in nude mice. This study confirmed that EVO inhibits the proliferation of CRC cells and promotes cell apoptosis. The possible mechanism of action is inhibiting the expression of the RTK protein family, activating the PI3K/AKT/p53 apoptotic signaling pathway, thereby inhibiting Bcl-2 expression and increasing Bax expression, promoting apoptosis of CRC cells. As a natural product, EVO has very high potential application value.

摘要

为研究依维莫司(EVO)对结直肠癌(CRC)生长的抑制作用,并进一步探讨其涉及受体酪氨酸激酶(RTKs)介导的PI3K/AKT/p53信号通路的潜在机制。首先,通过细胞活力测定和集落形成测定检测EVO对CRC细胞的抑制作用。通过Transwell测定检测EVO对细胞空间迁移和侵袭能力的影响。通过流式细胞术检测EVO对细胞凋亡和周期的影响。然后,通过qRT-PCR和蛋白质免疫印迹法揭示EVO抗CRC的分子机制。最后,通过实验验证EVO优异的抗肿瘤活性。结果表明,EVO对CRC细胞增殖、侵袭和集落形成具有抑制作用。细胞周期测定表明,EVO诱导G1/S期阻滞。通过RNA测序,我们探讨了EVO对结肠癌转录谱的影响,观察到RTKs和PI3K/AKT通路及其下游信号通路的显著激活。此外,我们观察到EVO使p53蛋白上调,这导致Bcl-2表达受到抑制,Bax表达增加。同样,EVO对裸鼠肿瘤异种移植生长表现出显著抑制作用。本研究证实,EVO抑制CRC细胞增殖并促进细胞凋亡。可能的作用机制是抑制RTK蛋白家族的表达,激活PI3K/AKT/p53凋亡信号通路,从而抑制Bcl-2表达并增加Bax表达,促进CRC细胞凋亡。作为一种天然产物,EVO具有很高的潜在应用价值。

https://cdn.ncbi.nlm.nih.gov/pmc/blobs/ab29/10937270/51454129010d/jcav15p2361g001.jpg

文献AI研究员

20分钟写一篇综述,助力文献阅读效率提升50倍。

立即体验

用中文搜PubMed

大模型驱动的PubMed中文搜索引擎

马上搜索

文档翻译

学术文献翻译模型,支持多种主流文档格式。

立即体验