Suppr超能文献

基于代谢途径的子宫内膜癌亚型分类:多组学分析与机器学习算法的综合研究

Metabolism pathway-based subtyping in endometrial cancer: An integrated study by multi-omics analysis and machine learning algorithms.

作者信息

Liu Xiaodie, Wang Wenhui, Zhang Xiaolei, Liang Jing, Feng Dingqing, Li Yuebo, Xue Ming, Ling Bin

机构信息

Department of Obstetrics and Gynecology, China-Japan Friendship Hospital (Institute of Clinical Medical Sciences), Chinese Academy of Medical Sciences & Peking Union Medical College, Beijing 100029, China.

Department of Obstetrics and Gynecology, Shandong Provincial Hospital, Jinan 250000, China.

出版信息

Mol Ther Nucleic Acids. 2024 Feb 16;35(2):102155. doi: 10.1016/j.omtn.2024.102155. eCollection 2024 Jun 11.

Abstract

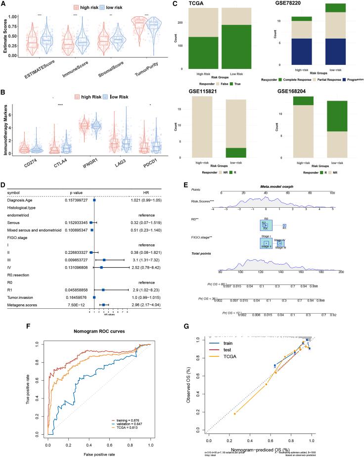
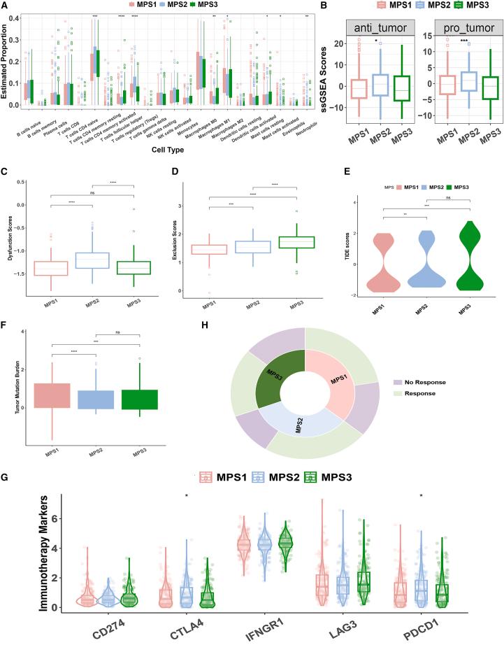
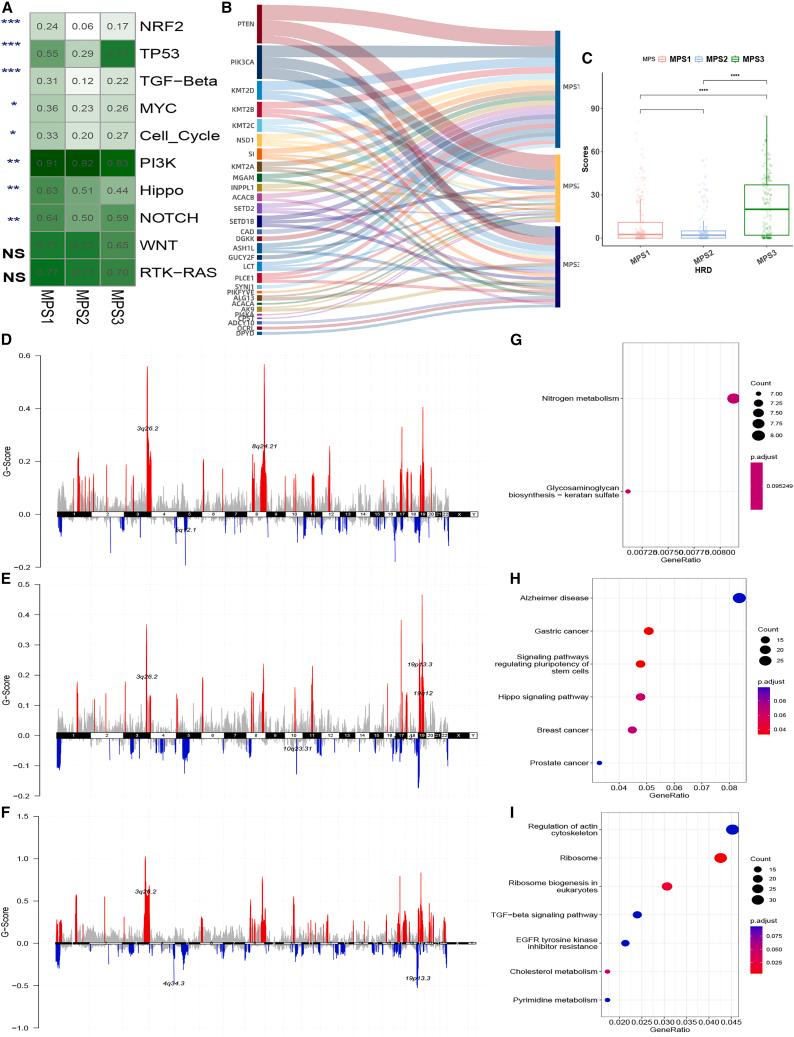
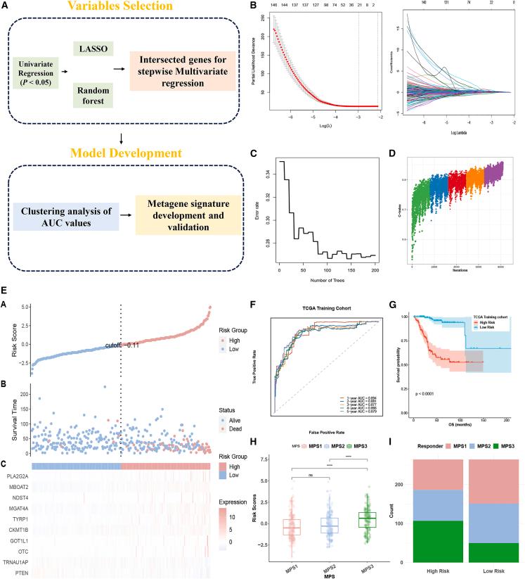
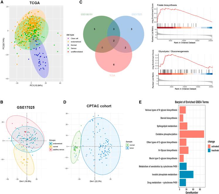
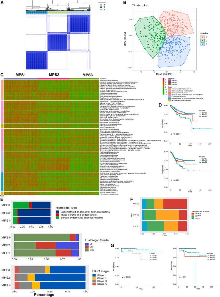
Endometrial cancer (EC), the second most common malignancy in the female reproductive system, has garnered increasing attention for its genomic heterogeneity, but understanding of its metabolic characteristics is still poor. We explored metabolic dysfunctions in EC through a comprehensive multi-omics analysis (RNA-seq datasets from The Cancer Genome Atlas [TCGA], Cancer Cell Line Encyclopedia [CCLE], and GEO datasets; the Clinical Proteomic Tumor Analysis Consortium [CPTAC] proteomics; CCLE metabolomics) to develop useful molecular targets for precision therapy. Unsupervised consensus clustering was performed to categorize EC patients into three metabolism-pathway-based subgroups (MPSs). These MPS subgroups had distinct clinical prognoses, transcriptomic and genomic alterations, immune microenvironment landscape, and unique patterns of chemotherapy sensitivity. Moreover, the MPS2 subgroup had a better response to immunotherapy. Finally, three machine learning algorithms (LASSO, random forest, and stepwise multivariate Cox regression) were used for developing a prognostic metagene signature based on metabolic molecules. Thus, a 13-hub gene-based classifier was constructed to predict patients' MPS subtypes, offering a more accessible and practical approach. This metabolism-based classification system can enhance prognostic predictions and guide clinical strategies for immunotherapy and metabolism-targeted therapy in EC.

摘要

子宫内膜癌(EC)是女性生殖系统中第二常见的恶性肿瘤,其基因组异质性日益受到关注,但对其代谢特征的了解仍然不足。我们通过全面的多组学分析(来自癌症基因组图谱[TCGA]、癌细胞系百科全书[CCLE]的RNA测序数据集以及GEO数据集;临床蛋白质组肿瘤分析联盟[CPTAC]的蛋白质组学;CCLE代谢组学)探索了EC中的代谢功能障碍,以开发用于精准治疗的有用分子靶点。进行无监督一致性聚类,将EC患者分为三个基于代谢途径的亚组(MPS)。这些MPS亚组具有不同的临床预后、转录组和基因组改变、免疫微环境格局以及独特的化疗敏感性模式。此外,MPS2亚组对免疫治疗有更好的反应。最后,使用三种机器学习算法(LASSO、随机森林和逐步多变量Cox回归)基于代谢分子开发了一种预后元基因特征。因此,构建了一个基于13个中心基因的分类器来预测患者的MPS亚型,提供了一种更易获取和实用的方法。这种基于代谢的分类系统可以增强预后预测,并指导EC免疫治疗和代谢靶向治疗的临床策略。

https://cdn.ncbi.nlm.nih.gov/pmc/blobs/cb01/10943971/0d93cd30f20c/fx1.jpg

文献AI研究员

20分钟写一篇综述,助力文献阅读效率提升50倍。

立即体验

用中文搜PubMed

大模型驱动的PubMed中文搜索引擎

马上搜索

文档翻译

学术文献翻译模型,支持多种主流文档格式。

立即体验