Suppr超能文献

核因子 kappa B 依赖性伤寒和副伤寒在人巨噬细胞中的持续存在。

Nuclear factor kappa B-dependent persistence of Typhi and Paratyphi in human macrophages.

机构信息

Department of Global Health, University of Washington, Seattle, Washington, USA.

Department of Microbiology, University of Washington, Seattle, Washington, USA.

出版信息

mBio. 2024 Apr 10;15(4):e0045424. doi: 10.1128/mbio.00454-24. Epub 2024 Mar 18.

Abstract

UNLABELLED

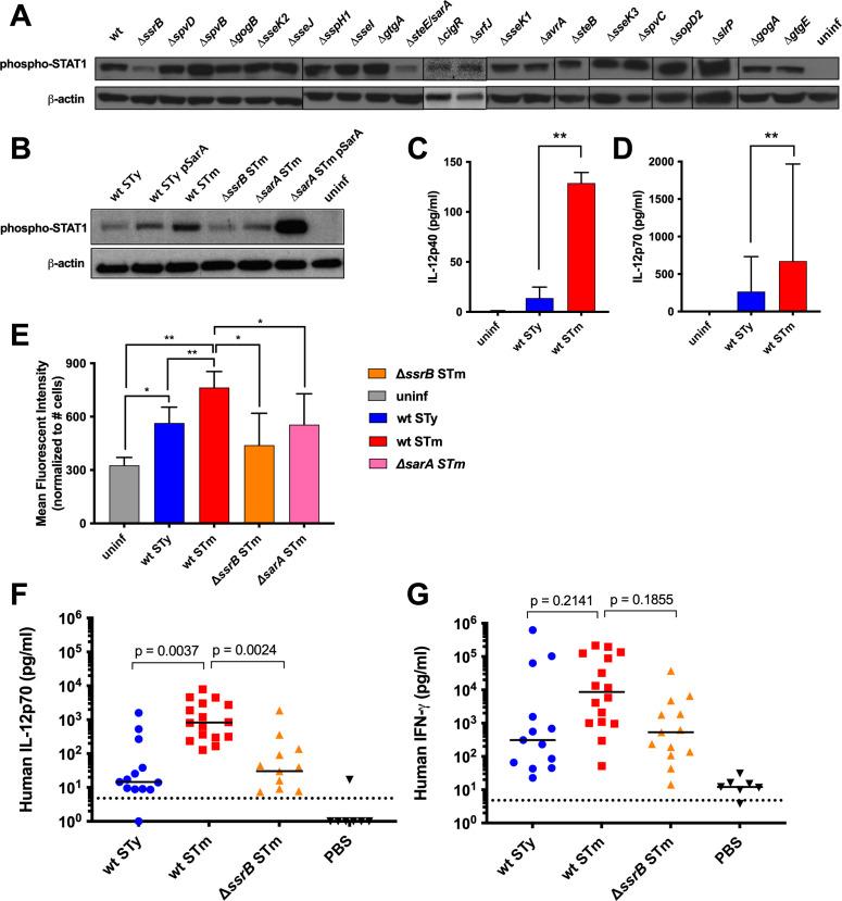
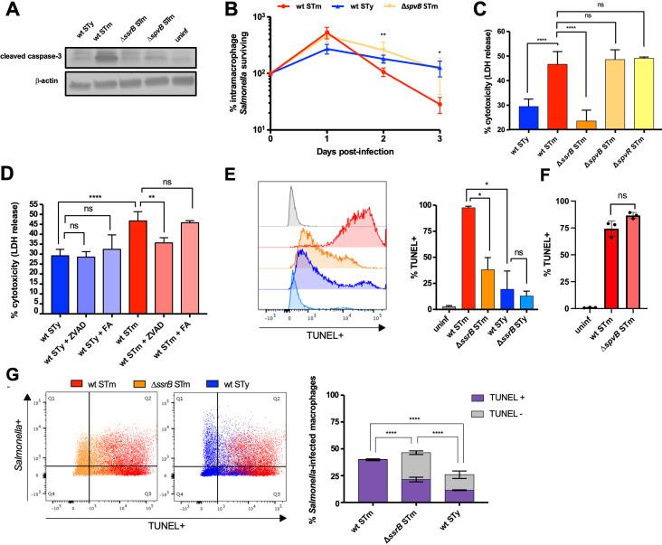
serovars Typhi and Paratyphi cause a prolonged illness known as enteric fever, whereas other serovars cause acute gastroenteritis. Mechanisms responsible for the divergent clinical manifestations of nontyphoidal and enteric fever infections have remained elusive. Here, we show that . Typhi and . Paratyphi A can persist within human macrophages, whereas . Typhimurium rapidly induces apoptotic macrophage cell death that is dependent on pathogenicity island 2 (SPI2). . Typhi and . Paratyphi A lack 12 specific SPI2 effectors with pro-apoptotic functions, including nine that target nuclear factor κB (NF-κB). Pharmacologic inhibition of NF-κB or heterologous expression of the SPI2 effectors GogA or GtgA restores apoptosis of . Typhi-infected macrophages. In addition, the absence of the SPI2 effector SarA results in deficient signal transducer and activator of transcription 1 (STAT1) activation and interleukin 12 production, leading to impaired T1 responses in macrophages and humanized mice. The absence of specific nontyphoidal SPI2 effectors may allow . Typhi and . Paratyphi A to cause chronic infections.

IMPORTANCE

Salmonella enterica is a common cause of gastrointestinal infections worldwide. The serovars Typhi and Paratyphi A cause a distinctive systemic illness called enteric fever, whose pathogenesis is incompletely understood. Here, we show that enteric fever serovars lack 12 specific virulence factors possessed by nontyphoidal serovars, which allow the enteric fever serovars to persist within human macrophages. We propose that this fundamental difference in the interaction of with human macrophages is responsible for the chronicity of typhoid and paratyphoid fever, suggesting that targeting the nuclear factor κB (NF-κB) complex responsible for macrophage survival could facilitate the clearance of persistent bacterial infections.

摘要

未加标签

伤寒和副伤寒血清型引起一种称为肠热病的长期疾病,而其他血清型引起急性肠胃炎。导致非伤寒和肠热病感染临床表现不同的机制仍然难以捉摸。在这里,我们表明伤寒和副伤寒血清型 A 可以在人类巨噬细胞内持续存在,而鼠伤寒血清型则迅速诱导依赖于致病性岛 2 (SPI2) 的凋亡巨噬细胞死亡。伤寒和副伤寒血清型 A 缺乏具有促凋亡功能的 12 种特定 SPI2 效应子,包括 9 种针对核因子 κB (NF-κB) 的效应子。NF-κB 的药理学抑制或 SPI2 效应子 GogA 或 GtgA 的异源表达恢复了感染的巨噬细胞的凋亡。此外,SPI2 效应子 SarA 的缺失导致信号转导和转录激活因子 1 (STAT1) 的激活和白细胞介素 12 的产生受损,导致巨噬细胞和人源化小鼠中的 T1 反应受损。特异性非伤寒 SPI2 效应子的缺失可能允许伤寒和副伤寒血清型引起慢性感染。

重要性

沙门氏菌是全世界胃肠道感染的常见原因。血清型 Typhi 和 Paratyphi A 引起一种称为肠热病的特殊全身疾病,其发病机制尚不完全清楚。在这里,我们表明肠热病血清型缺乏非伤寒血清型所具有的 12 种特定毒力因子,这使得肠热病血清型能够在人类巨噬细胞内持续存在。我们提出,与人类巨噬细胞相互作用的这种根本差异是导致伤寒和副伤寒持续存在的原因,这表明靶向负责巨噬细胞存活的核因子 κB (NF-κB) 复合物可能有助于清除持续性细菌感染。

https://cdn.ncbi.nlm.nih.gov/pmc/blobs/c2dc/11005419/493216ec3b0e/mbio.00454-24.f001.jpg

文献AI研究员

20分钟写一篇综述,助力文献阅读效率提升50倍。

立即体验

用中文搜PubMed

大模型驱动的PubMed中文搜索引擎

马上搜索

文档翻译

学术文献翻译模型,支持多种主流文档格式。

立即体验