Suppr超能文献

利用非中和抗体构建双特异性抗体克服抗抗体的SARS-CoV-2变体

Overcoming antibody-resistant SARS-CoV-2 variants with bispecific antibodies constructed using non-neutralizing antibodies.

作者信息

Inoue Tetsuya, Yamamoto Yuichiro, Sato Kaoru, Okemoto-Nakamura Yuko, Shimizu Yoshimi, Ogawa Motohiko, Onodera Taishi, Takahashi Yoshimasa, Wakita Takaji, Kaneko Mika K, Fukasawa Masayoshi, Kato Yukinari, Noguchi Kohji

机构信息

Laboratory of Molecular Targeted Therapy, Faculty of Pharmaceutical Sciences, Tokyo University of Science, Yamazaki 2641, Noda, Chiba 278-8510, Japan.

Department of Biochemistry and Cell Biology, National Institute of Infectious Diseases, 1-23-1, Toyama, Shinjuku-ku, Tokyo 162-8640, Japan.

出版信息

iScience. 2024 Feb 29;27(4):109363. doi: 10.1016/j.isci.2024.109363. eCollection 2024 Apr 19.

Abstract

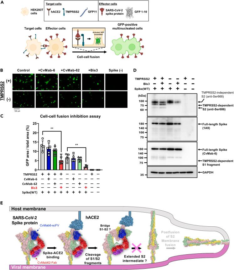
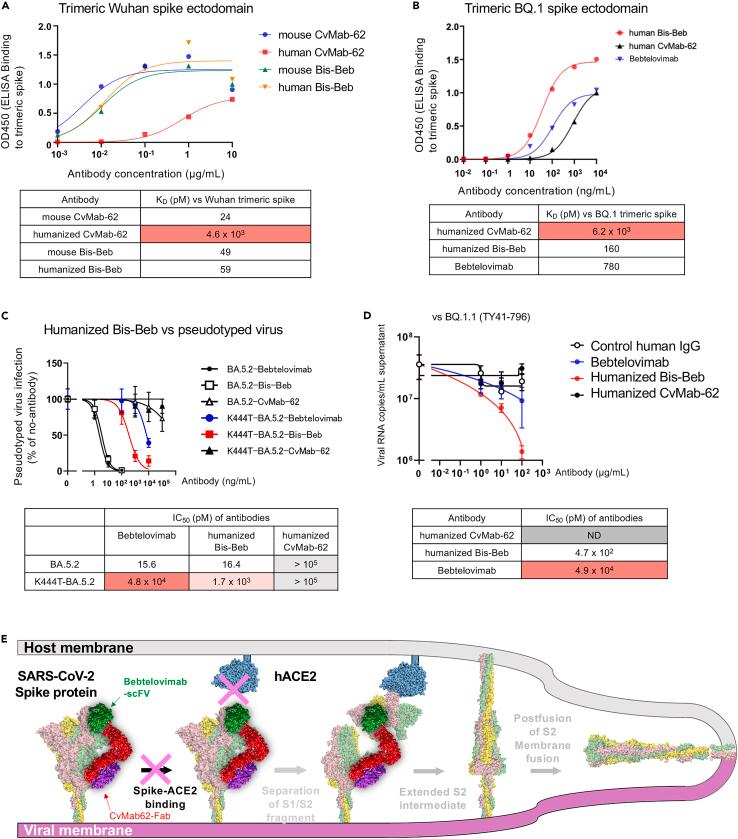
A current challenge is the emergence of SARS-CoV-2 variants, such as BQ.1.1 and XBB.1.5, that can evade immune defenses, thereby limiting antibody drug effectiveness. Emergency-use antibody drugs, including the widely effective bebtelovimab, are losing their benefits. One potential approach to address this issue are bispecific antibodies which combine the targeting abilities of two antibodies with distinct epitopes. We engineered neutralizing bispecific antibodies in the IgG-scFv format from two initially non-neutralizing antibodies, CvMab-6 (which binds to the receptor-binding domain [RBD]) and CvMab-62 (targeting a spike protein S2 subunit epitope adjacent to the known anti-S2 antibody epitope). Furthermore, we created a bispecific antibody by incorporating the scFv of bebtelovimab with our anti-S2 antibody, demonstrating significant restoration of effectiveness against bebtelovimab-resistant BQ.1.1 variants. This study highlights the potential of neutralizing bispecific antibodies, which combine existing less effective anti-RBD antibodies with anti-S2 antibodies, to revive the effectiveness of antibody therapeutics compromised by immune-evading variants.

摘要

当前的一个挑战是出现了SARS-CoV-2变体,如BQ.1.1和XBB.1.5,它们能够逃避免疫防御,从而限制抗体药物的有效性。包括广泛有效的贝博特洛维单抗在内的紧急使用抗体药物正在失去其优势。解决这一问题的一种潜在方法是双特异性抗体,它将两种具有不同表位的抗体的靶向能力结合在一起。我们从两种最初无中和作用的抗体CvMab-6(与受体结合域[RBD]结合)和CvMab-62(靶向刺突蛋白S2亚基上与已知抗S2抗体表位相邻的表位)构建了IgG-scFv形式的中和双特异性抗体。此外,我们通过将贝博特洛维单抗的scFv与我们的抗S2抗体结合,创造了一种双特异性抗体,证明其对贝博特洛维单抗耐药的BQ.1.1变体的有效性有显著恢复。这项研究突出了中和双特异性抗体的潜力,即把现有的效果较差的抗RBD抗体与抗S2抗体结合起来,以恢复因免疫逃逸变体而受损的抗体治疗的有效性。

https://cdn.ncbi.nlm.nih.gov/pmc/blobs/f700/10946335/e5e0e6275c0b/fx1.jpg

文献AI研究员

20分钟写一篇综述,助力文献阅读效率提升50倍。

立即体验

用中文搜PubMed

大模型驱动的PubMed中文搜索引擎

马上搜索

文档翻译

学术文献翻译模型,支持多种主流文档格式。

立即体验