Suppr超能文献

Fc结合纳米盘可恢复对不断演变的SARS-CoV-2变体中和作用降低的抗体的抗病毒效力。

Fc-binding nanodisc restores antiviral efficacy of antibodies with reduced neutralizing effects against evolving SARS-CoV-2 variants.

作者信息

Hwang Jaehyeon, Choi Soyun, Kim Beom Kyu, Son Sumin, Yoon Jeong Hyeon, Kim Kyung Won, Park Wonbeom, Choo Hyunjoo, Kim Suhyun, Kim Soomin, Yu Seokhyeon, Jung Sangwon, Jung Sang Taek, Song Min-Suk, Kim Sang Jick, Kweon Dae-Hyuk

机构信息

Department of Integrative Biotechnology, College of Biotechnology and Bioengineering, Sungkyunkwan University, Suwon, 16419, Republic of Korea.

College of Medicine and Medical Research Institute, Chungbuk National University, Cheongju, 28644, Republic of Korea.

出版信息

J Nanobiotechnology. 2025 Jan 24;23(1):44. doi: 10.1186/s12951-025-03100-y.

Abstract

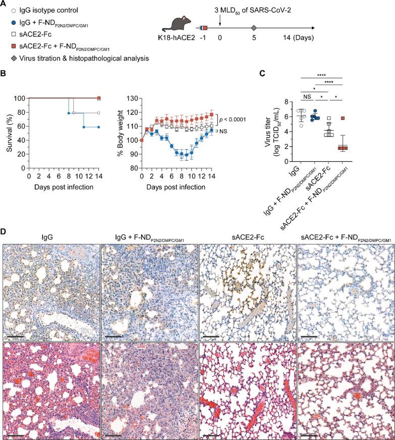
Passive antibody therapies, typically administered via parenteral routes, have played a crucial role in the initial response to the COVID-19 pandemic. However, the ongoing evolution of SARS-CoV-2 has revealed significant limitations of this approach, primarily due to mutational escape and the inadequate delivery of antibodies to the upper respiratory tract. To overcome these challenges, we propose a novel prophylactic strategy involving the intranasal delivery of an antibody in combination with an Fc-binding nanodisc. This nanodisc, engineered to specifically bind to the Fc regions of IgG antibodies, served two key functions: extending the antibody's half-life in the larynx and trachea, and enhancing its neutralization efficacy. Notably, Sotrovimab, an FDA-approved monoclonal antibody that has experienced a significant decline in neutralizing potency due to viral evolution, exhibited robust antiviral activity when complexed with the nanodisc against all tested Omicron variants. Furthermore, the Fc-binding nanodisc significantly boosted the antiviral efficacy of the soluble angiotensin-converting enzyme 2 (sACE2) Fc fusion protein, which possesses broad but modest antiviral activity. In ACE2 transgenic mice, the Fc-binding nanodisc protected better than sACE2-Fc alone with two more log reduction in lung viral titer. Therefore, the intranasal Fc-binding nanodisc offers a promising and powerful approach to counteract the diminished antiviral activity of neutralizing antibodies caused by mutational escape, effectively restoring antiviral efficacy against various evolving SARS-CoV-2 variants.

摘要

被动抗体疗法通常通过肠胃外途径给药,在对新冠疫情的初始应对中发挥了关键作用。然而,严重急性呼吸综合征冠状病毒2(SARS-CoV-2)的不断演变揭示了这种方法的重大局限性,主要原因是突变逃逸以及抗体向上呼吸道的递送不足。为了克服这些挑战,我们提出了一种新的预防策略,即通过鼻内递送抗体并结合一种Fc结合纳米盘。这种纳米盘经过工程设计,能够特异性结合IgG抗体的Fc区域,发挥了两个关键作用:延长抗体在喉和气管中的半衰期,并增强其中和效力。值得注意的是,索托维单抗是一种经美国食品药品监督管理局(FDA)批准的单克隆抗体,由于病毒进化,其中和效力已大幅下降,但与纳米盘复合后,对所有测试的奥密克戎变体均表现出强大的抗病毒活性。此外,Fc结合纳米盘显著提高了可溶性血管紧张素转换酶2(sACE2)Fc融合蛋白的抗病毒效力,该蛋白具有广泛但适度的抗病毒活性。在ACE2转基因小鼠中,Fc结合纳米盘的保护效果优于单独使用sACE2-Fc,肺病毒滴度降低了两个对数级。因此,鼻内Fc结合纳米盘为抵消因突变逃逸导致的中和抗体抗病毒活性降低提供了一种有前景且强大的方法,有效地恢复了针对各种不断演变的SARS-CoV-2变体的抗病毒效力。

https://cdn.ncbi.nlm.nih.gov/pmc/blobs/b8ec/11761773/91c436e30de4/12951_2025_3100_Fig1_HTML.jpg

文献AI研究员

20分钟写一篇综述,助力文献阅读效率提升50倍。

立即体验

用中文搜PubMed

大模型驱动的PubMed中文搜索引擎

马上搜索

文档翻译

学术文献翻译模型,支持多种主流文档格式。

立即体验