Suppr超能文献

骨生态系统促进多发性骨髓瘤复发和异质性耐药疾病的演变。

The bone ecosystem facilitates multiple myeloma relapse and the evolution of heterogeneous drug resistant disease.

机构信息

Department of Tumor Microenvironment and Metastasis, H. Lee Moffitt Cancer Center and Research Institute, Tampa, FL, 33612, USA.

Department of Integrated Mathematical Oncology, H. Lee Moffitt Cancer Center and Research Institute, Tampa, FL, 33612, USA.

出版信息

Nat Commun. 2024 Mar 19;15(1):2458. doi: 10.1038/s41467-024-46594-0.

Abstract

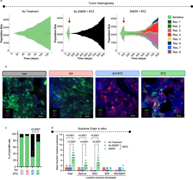
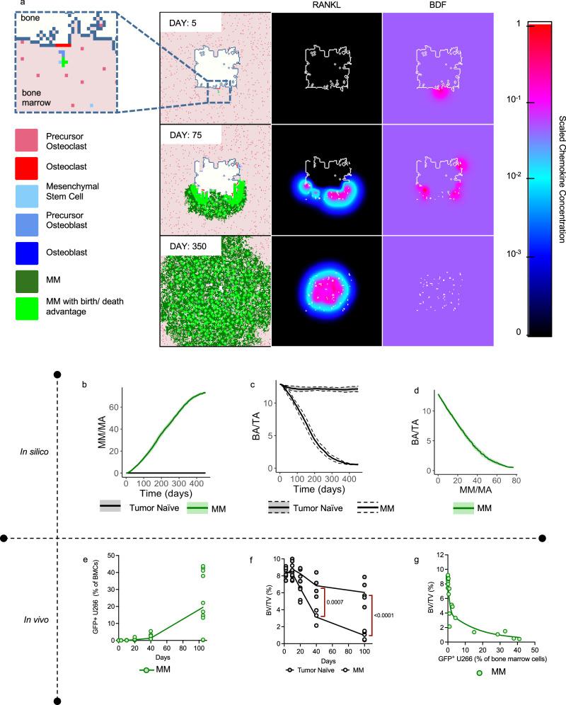
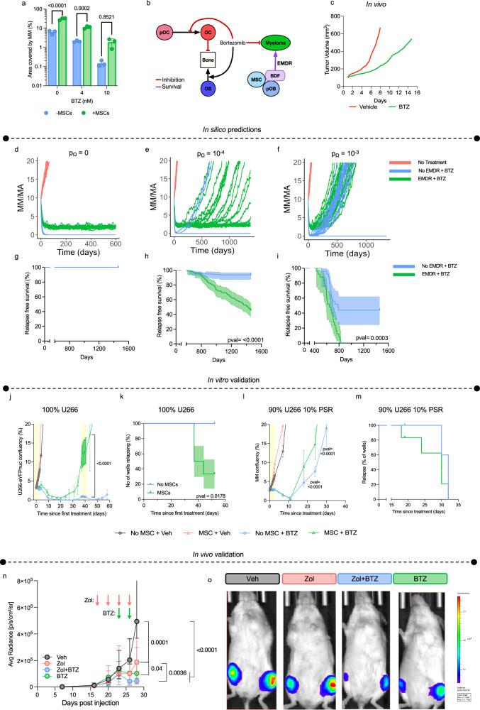
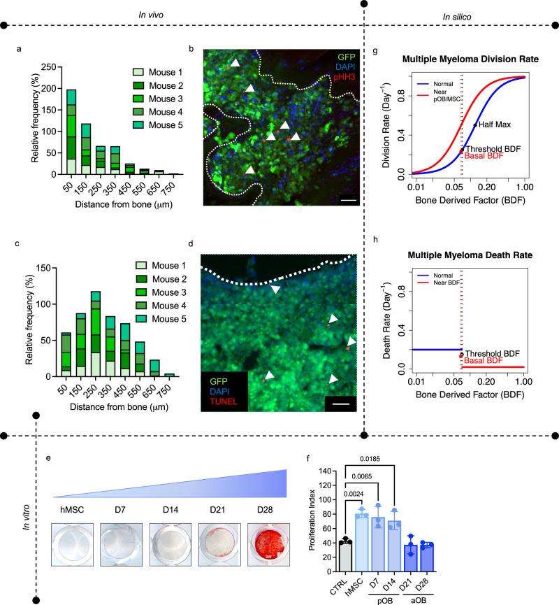
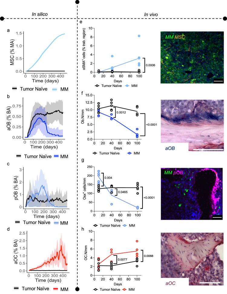
Multiple myeloma (MM) is an osteolytic malignancy that is incurable due to the emergence of treatment resistant disease. Defining how, when and where myeloma cell intrinsic and extrinsic bone microenvironmental mechanisms cause relapse is challenging with current biological approaches. Here, we report a biology-driven spatiotemporal hybrid agent-based model of the MM-bone microenvironment. Results indicate MM intrinsic mechanisms drive the evolution of treatment resistant disease but that the protective effects of bone microenvironment mediated drug resistance (EMDR) significantly enhances the probability and heterogeneity of resistant clones arising under treatment. Further, the model predicts that targeting of EMDR deepens therapy response by eliminating sensitive clones proximal to stroma and bone, a finding supported by in vivo studies. Altogether, our model allows for the study of MM clonal evolution over time in the bone microenvironment and will be beneficial for optimizing treatment efficacy so as to significantly delay disease relapse.

摘要

多发性骨髓瘤(MM)是一种溶骨性恶性肿瘤,由于治疗耐药性疾病的出现而无法治愈。目前的生物学方法在定义骨髓瘤细胞内在和外在骨微环境机制如何、何时以及何地导致复发方面具有挑战性。在这里,我们报告了一个基于生物学的 MM-骨微环境时空混合代理模型。结果表明,MM 内在机制驱动治疗耐药性疾病的演变,但骨微环境介导的药物耐药性(EMDR)的保护作用显著增加了治疗下耐药克隆出现的概率和异质性。此外,该模型预测,通过消除靠近基质和骨的敏感克隆,靶向 EMDR 可加深治疗反应,这一发现得到了体内研究的支持。总的来说,我们的模型允许在骨微环境中随时间研究 MM 克隆进化,这将有利于优化治疗效果,从而显著延迟疾病复发。

https://cdn.ncbi.nlm.nih.gov/pmc/blobs/01fb/10951361/5b0ed70c973a/41467_2024_46594_Fig1_HTML.jpg

文献AI研究员

20分钟写一篇综述,助力文献阅读效率提升50倍。

立即体验

用中文搜PubMed

大模型驱动的PubMed中文搜索引擎

马上搜索

文档翻译

学术文献翻译模型,支持多种主流文档格式。

立即体验