Suppr超能文献

功能转录组图谱为多发性骨髓瘤的治疗策略提供依据。

The Functional Transcriptomic Landscape Informs Therapeutic Strategies in Multiple Myeloma.

作者信息

Sudalagunta Praneeth Reddy, Canevarolo Rafael R, Meads Mark B, Silva Maria, Zhao Xiaohong, Cubitt Christopher L, Sansil Samer S, DeAvila Gabriel, Alugubelli Raghunandan Reddy, Bishop Ryan T, Tungesvik Alexandre, Zhang Qi, Hampton Oliver, Teer Jamie K, Welsh Eric A, Yoder Sean J, Shah Bijal D, Hazlehurst Lori, Gatenby Robert A, Van Domelen Dane R, Chai Yi, Wang Feng, DeCastro Andrew, Bloomer Amanda M, Siegel Erin M, Lynch Conor C, Sullivan Daniel M, Alsina Melissa, Nishihori Taiga, Brayer Jason, Cleveland John L, Dalton William, Walker Christopher J, Landesman Yosef, Baz Rachid, Silva Ariosto S, Shain Kenneth H

机构信息

Department of Metabolism and Physiology, Moffitt Cancer Center and Research Institute, Tampa, Florida.

Department of Malignant Hematology, Moffitt Cancer Center and Research Institute, Tampa, Florida.

出版信息

Cancer Res. 2025 Jan 15;85(2):378-398. doi: 10.1158/0008-5472.CAN-24-0886.

Abstract

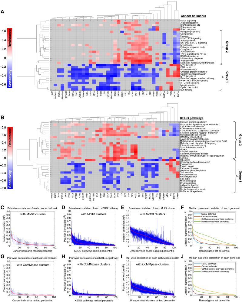
Several therapeutic agents have been approved for treating multiple myeloma, a cancer of bone marrow-resident plasma cells. Predictive biomarkers for drug response could help guide clinical strategies to optimize outcomes. In this study, we present an integrated functional genomic analysis of tumor samples from patients multiple myeloma that were assessed for their ex vivo drug sensitivity to 37 drugs, clinical variables, cytogenetics, mutational profiles, and transcriptomes. This analysis revealed a multiple myeloma transcriptomic topology that generates "footprints" in association with ex vivo drug sensitivity that have both predictive and mechanistic applications. Validation of the transcriptomic footprints for the anti-CD38 mAb daratumumab (DARA) and the nuclear export inhibitor selinexor (SELI) demonstrated that these footprints can accurately classify clinical responses. The analysis further revealed that DARA and SELI have anticorrelated mechanisms of resistance, and treatment with a SELI-based regimen immediately after a DARA-containing regimen was associated with improved survival in three independent clinical trials, supporting an evolutionary-based strategy involving sequential therapy. These findings suggest that this unique repository and computational framework can be leveraged to inform underlying biology and to identify therapeutic strategies to improve treatment of multiple myeloma. Significance: Functional genomic analysis of primary multiple myeloma samples elucidated predictive biomarkers for drugs and molecular pathways mediating therapeutic response, which revealed a rationale for sequential therapy to maximize patient outcomes.

摘要

几种治疗药物已被批准用于治疗多发性骨髓瘤,这是一种骨髓驻留浆细胞的癌症。药物反应的预测生物标志物有助于指导临床策略以优化治疗结果。在本研究中,我们对多发性骨髓瘤患者的肿瘤样本进行了综合功能基因组分析,评估了这些样本对37种药物的体外药物敏感性、临床变量、细胞遗传学、突变谱和转录组。该分析揭示了一种多发性骨髓瘤转录组拓扑结构,其产生与体外药物敏感性相关的“足迹”,具有预测和机制应用。对抗CD38单克隆抗体达雷妥尤单抗(DARA)和核输出抑制剂塞利尼索(SELI)的转录组足迹进行验证表明,这些足迹可以准确分类临床反应。分析进一步揭示,DARA和SELI具有抗相关的耐药机制,在三项独立临床试验中,在含DARA方案后立即使用基于SELI的方案进行治疗与生存率提高相关,支持了一种基于进化的序贯治疗策略。这些发现表明,这个独特的数据库和计算框架可用于阐明潜在生物学机制,并确定改善多发性骨髓瘤治疗的治疗策略。意义:原发性多发性骨髓瘤样本的功能基因组分析阐明了药物的预测生物标志物和介导治疗反应的分子途径,揭示了序贯治疗以最大化患者治疗结果的基本原理。

https://cdn.ncbi.nlm.nih.gov/pmc/blobs/35c9/11733535/b617dba64930/can-24-0886_ga.jpg

文献AI研究员

20分钟写一篇综述,助力文献阅读效率提升50倍。

立即体验

用中文搜PubMed

大模型驱动的PubMed中文搜索引擎

马上搜索

文档翻译

学术文献翻译模型,支持多种主流文档格式。

立即体验