Suppr超能文献

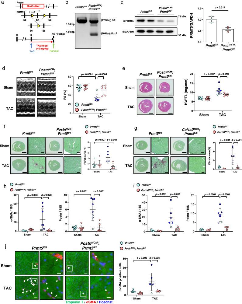
成纤维细胞特异性 PRMT5 缺乏抑制雄性小鼠的心脏纤维化和左心室功能障碍。

Fibroblast-specific PRMT5 deficiency suppresses cardiac fibrosis and left ventricular dysfunction in male mice.

机构信息

Division of Molecular Medicine, School of Pharmaceutical Sciences, University of Shizuoka, Shizuoka, Japan.

Division of Translational Research, National Hospital Organization Kyoto Medical Center, Kyoto, Japan.

出版信息

Nat Commun. 2024 Mar 19;15(1):2472. doi: 10.1038/s41467-024-46711-z.

Abstract

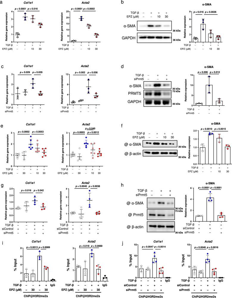
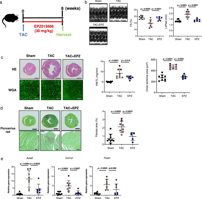
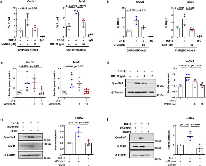
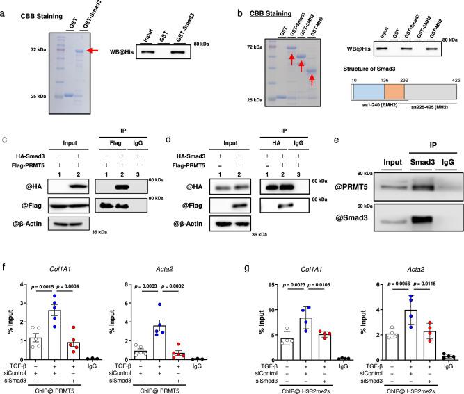
Protein arginine methyltransferase 5 (PRMT5) is a well-known epigenetic regulatory enzyme. However, the role of PRMT5-mediated arginine methylation in gene transcription related to cardiac fibrosis is unknown. Here we show that fibroblast-specific deletion of PRMT5 significantly reduces pressure overload-induced cardiac fibrosis and improves cardiac dysfunction in male mice. Both the PRMT5-selective inhibitor EPZ015666 and knockdown of PRMT5 suppress α-smooth muscle actin (α-SMA) expression induced by transforming growth factor-β (TGF-β) in cultured cardiac fibroblasts. TGF-β stimulation promotes the recruitment of the PRMT5/Smad3 complex to the promoter site of α-SMA. It also increases PRMT5-mediated H3R2 symmetric dimethylation, and this increase is inhibited by Smad3 knockdown. TGF-β stimulation increases H3K4 tri-methylation mediated by the WDR5/MLL1 methyltransferase complex, which recognizes H3R2 dimethylation. Finally, treatment with EPZ015666 significantly improves pressure overload-induced cardiac fibrosis and dysfunction. These findings suggest that PRMT5 regulates TGF-β/Smad3-dependent fibrotic gene transcription, possibly through histone methylation crosstalk, and plays a critical role in cardiac fibrosis and dysfunction.

摘要

蛋白质精氨酸甲基转移酶 5(PRMT5)是一种众所周知的表观遗传调控酶。然而,PRMT5 介导的精氨酸甲基化在与心脏纤维化相关的基因转录中的作用尚不清楚。在这里,我们表明,成纤维细胞特异性敲除 PRMT5 可显著减少雄性小鼠压力超负荷诱导的心脏纤维化并改善心脏功能障碍。PRMT5 选择性抑制剂 EPZ015666 和 PRMT5 敲低均可抑制转化生长因子-β(TGF-β)诱导的培养的心脏成纤维细胞中α-平滑肌肌动蛋白(α-SMA)的表达。TGF-β 刺激促进 PRMT5/Smad3 复合物募集到 α-SMA 的启动子位点。它还增加了 PRMT5 介导的 H3R2 对称二甲基化,而这种增加可被 Smad3 敲低抑制。TGF-β 刺激增加了由 WDR5/MLL1 甲基转移酶复合物介导的 H3K4 三甲基化,该复合物可识别 H3R2 二甲基化。最后,用 EPZ015666 治疗可显著改善压力超负荷诱导的心脏纤维化和功能障碍。这些发现表明,PRMT5 调节 TGF-β/Smad3 依赖性纤维化基因转录,可能通过组蛋白甲基化串扰,在心脏纤维化和功能障碍中发挥关键作用。

https://cdn.ncbi.nlm.nih.gov/pmc/blobs/11a1/10951424/dd8a68140960/41467_2024_46711_Fig1_HTML.jpg

文献AI研究员

20分钟写一篇综述,助力文献阅读效率提升50倍。

立即体验

用中文搜PubMed

大模型驱动的PubMed中文搜索引擎

马上搜索

文档翻译

学术文献翻译模型,支持多种主流文档格式。

立即体验